全归类师在线,免费帮你解决商品归类疑难问题

 找回密码
 注册

QQ登录

只需一步,快速开始

手机号码,快捷登录

手机号码,快捷登录

在线
客服

在线客服服务时间: 9:00-24:00

选择下列客服马上在线沟通:

快速
发帖

客服
热线

010-62010715
7*24小时客服服务热线

关注
微信

关务资讯公众号
顶部
海关AEO认证申请全攻略2022年预归类师考试秘籍中国船务课程视频2020年关务水平测试培训
申请进出口商品预归类视频!AEO认证政策解读商品归类在线解答海关AEO认证,100%通过
AEO认证服务网北京岸谷关务官网预归类服务-归类师权威操作预归类考试网
查看: 335|回复: 0

企企业进出口货物被海关质疑侵权?最全应对指南与合规策略全解析

[复制链接]
发表于 2025-11-15 12:38:29 | 显示全部楼层 |阅读模式
企业被海关质疑侵犯知识产权怎么办
% t. }; }: l/ P% H- `& y2 H" a: y+ o
# n3 r8 R% p5 J- h" T& O知识产权保护作为激励创新的核心动力,同时也是维护市场秩序的坚实保障,其重要性不言而喻。它通过切实保障创新者的合法权益,极大地激发了社会的创造活力,与此同时,还能有效遏制侵权与假冒行为,为市场的健康发展营造良好环境。海关在进出境环节严格保护知识产权,就如同守护国家创新的国门,有力地维护着市场的公平竞争以及消费者的合法权益。
8 ]9 D- K6 f/ O2 ]% D2 s在进出口工作实践中,不少收发货人都会遇到这样的状况:进出口的货物经过查验后,被海关通知涉嫌侵犯知识产权。这一问题并非仅存在于贸易公司,就连一些规范运作的生产企业也可能会碰到。今天,果子就为大家详细剖析何种情况会被海关质疑侵犯知识产权,以及企业该如何进行规避。9 `, |" ~1 |! f. c$ n2 E- O
! G+ H$ B: u* n" S+ F" T
一、法律依据
* c, W, q2 H( L' l3 E6 z' ^  U8 s1 l
. A. E, g) u6 B; D; U# W" N目前,海关涉及知识产权保护的主要法规文件有以下两个:
9 r" z7 [- ~0 K; U  t# C《中华人民共和国知识产权海关保护条例》以及《中华人民共和国知识产权海关保护条例实施办法》。这两部法规文件为海关在进出口环节开展知识产权保护工作提供了明确的法律依据和操作规范,确保海关在执法过程中有法可依、有章可循。
: |- W0 W. |7 n7 C
0 I: d" H' ?" E& t5 @/ _4 O二、保护范围
; P, _5 O) k3 {  @& w8 a  L2 J  F6 d" P: s8 P5 J
依据《中华人民共和国知识产权海关保护条例》第二条的明确规定,知识产权海关保护的范围主要涵盖商标专用权、著作权和与著作权有关的权利、专利权。$ t0 p* ^" h, S6 z0 `9 g5 P+ U
例如,某企业生产未经授权的玩偶,并且在其上贴有LABUBU的标签。在这种情况下,该企业既涉嫌侵犯了LABUBU相关的专利权(如果玩偶的设计或功能等方面涉及专利保护),同时也侵犯了商标专用权(未经授权使用LABUBU商标)。, t- o; N7 j& Z; Q  Z
  i: p7 L, w0 k- ~% B( r8 e
三、海关查处侵犯知识产权的两种模式7 g9 q  o5 N4 Z/ n1 R, l) X

- F! f( N' N9 {1 _  f这点至关重要,收发货人应据此对情况进行判断和处置。根据《中华人民共和国知识产权海关保护条例》的相关规定,海关通过依职权和依申请两种模式对侵权行为进行查处。8 R) ]2 L, D- W
1.依职权,是指海关在日常查验过程中,对涉嫌侵犯已备案知识产权的主动查处。未进行知识产权海关备案,以及未布控查验的货物无法依职权查处。
: C% p, V: f+ z. {' V  b( A, G/ F7 J2 f& B3 a
2.依申请,是指知识产权权利人,在掌握拟进出口货物侵犯其知识产权的情形下,主动向海关提出查处申请。无论是否已进行知识产权海关备案都可提出申请。
' w) U/ p0 E8 e( d. h- }- y+ ]
8 [4 M3 f1 v! M* a& a5 Z! ?对于两种查处方式,在后续处置流程中存在较大差别。( P) U9 R+ A% |. b

# \5 e' M8 M- L: v- E- j! P7 V四、进出口环节侵权的主要情形
% x5 y! T, P$ X( A( w) E
0 Z. ]" P% s% K% \5 u* y" b根据果子(微信:sunkai0107)多年的实践经验,除企业主观故意实施侵权行为外,被海关判别涉嫌侵犯知识产权的情况主要有以下四种情形。
1 C0 z6 Q% Y) r2 i1 `6 C+ |! ~( t/ O, L# G# _
1.对知识产权备案认知存在误区
4 z/ [- h' ^: n/ A# |$ W# g
  L2 N  h! I5 x7 T: G部分企业误认为只有经过知识产权备案的才需要获得授权。实际上,根据《中华人民共和国知识产权海关保护条例》的相关规定,知识产权需经权利人主动向海关备案,这样海关能够更有效地对违反相关权利的情形进行查处。然而,未经备案的知识产权在满足一定条件下或经权利人主动申请,虽相关知识产权未经备案,海关同样有权进行查处。这就意味着,企业不能因为某些知识产权未在海关备案,就忽视其可能存在的侵权风险,而应在进出口相关货物时,全面、谨慎地核实知识产权的授权情况。
6 p3 E" M( b; G) t' `. A/ C6 [) T
2.贸易公司对代理出口货物缺乏有效管控
$ P! c; b1 ?2 q' {7 ^9 ]0 `0 j5 g8 X) \6 S* B# v/ k" I* f4 a
贸易公司以代理方式出口货物时,如果未能有效派出人员进行监装,就有可能出现供应商将未申报品牌或假冒品牌货物进行装箱的情况。在这种情况下,贸易公司作为货物的出口代理方,可能会在不知情的情况下承担侵权风险。例如,某贸易公司代理出口一批电子产品,由于未安排人员监装,供应商在装箱时混入了带有假冒知名品牌商标的配件,导致货物被海关查验时认定为涉嫌侵权。因此,贸易公司在代理出口业务中,必须加强对货物的管控,确保出口货物的知识产权合规性。
$ G2 v3 p! A: g5 R8 t9 G, x, e- Z0 H! J" k) w& {
3.产品零附件未提前申请授权* W6 o: N! t8 Z

- ?0 c; U  V9 y8 b以机电产品组装企业为代表的一类企业,在外部采购零附件时,如果这些零附件包含相关知识产权(如商标),即便主品牌已经在海关备案,企业在采购时仍需获得供应商的授权。例如,某机电产品组装企业采购了一批带有特定商标的零部件,用于组装产品出口。虽然该企业自身的主品牌已在海关备案,但由于未获得零部件商标权利人的授权,其出口的货物仍可能被海关认定为涉嫌侵权。这就要求企业在采购零附件时,要充分重视知识产权授权问题,避免因疏忽而导致侵权风险。/ O  U0 X' W7 g1 B  q* x+ F1 c

& M  b+ ~/ D: k1 F  m) H$ ~& q3 N+ q4.内部管控缺失导致未获得授权, M$ i4 F# L, V
) h+ P0 H& y9 U$ r# ^! E
生产企业在接受外部加工订单时,可能会因为内部管控缺失,未能识别产品中所包含的商标字样或图形涉及知识产权,也未能及时获得委托方的授权。例如,某生产企业接到一批加工订单,产品上带有某种特殊的商标图案,但由于企业内部的审核流程不完善,未对该商标进行知识产权核查,也未要求委托方提供相关授权文件,导致货物出口时被海关质疑侵权。因此,生产企业必须建立健全内部管控机制,加强对加工订单中知识产权的审核和管理。) D) J& Z, b9 {

  O7 i+ T% F) N' x7 [四、被海关质疑侵权后的处置程序! e3 k# Y0 D( Z3 ^" V- P

; J# J7 [. X" g# E' {当企业进出口货物被海关布控查验后,如果查验关员怀疑货物侵犯知识产权,会向相关科室提交确权申请,经判定已有授权或与备案类别不符的退回查验科放行,初步确定侵犯知识产权的会向权利人发出《确认知识产权侵权状况通知书》,查验科会对货物进行暂扣。后续收发货人的操作可能会分为以下几种情况:/ L& j- s  T$ b7 J5 d" V& F
- O8 R+ d6 H6 W* k1 q( w( ~
1.依职权调查7 P' A% N5 L- s, S+ J
# N% V% b% Y5 X7 Y
(1)权利人已备案
" ?$ j9 O3 Z, t5 I! o! \$ g如果知识产权权利人已经在海关进行了备案,收发货人应立即通过原采购渠道联系知识产权权利人,向其出示合规采购凭证,要求权利人将本企业信息添加至知识产权海关保护系统的“合法使用人”名单中。例如,某企业进口一批带有已备案商标的商品,被海关质疑侵权。该企业及时联系权利人,提供了采购合同、发票等合规采购凭证,权利人核实后将其添加为合法使用人,从而解决了侵权质疑问题。或者,在与权利人“达成一致”的基础上由权利人撤回保护申请。
; i7 `# G' Z$ R% \/ L
4 m. V9 v3 l# D(2)间接采购货物
. J$ W  y4 C* [4 n# _这种情况在实际业务中比较普遍,通常企业都是通过第三人进行采购,与权利人无直接关联的第三人出具的证明并不具有效力。此时,企业可以直接联系权利人获得授权,或者也可通过权利人的合法使用人(即授权经销商)出具相关证明。例如,某企业通过中间商采购了一批带有某知名商标的商品,被海关质疑侵权。由于中间商出具的证明无效,该企业一方面直接联系权利人寻求授权,另一方面也与权利人的授权经销商沟通,最终获得了授权经销商出具的相关证明,解决了侵权问题。
2 u3 l0 B, ]/ U: F0 `
. a- \5 v4 d: V& {$ c+ p(3)权利人起诉) E( l, D0 J: x/ [2 m7 O0 x: }
如权利人在接到海关通知后提出保护申请且海关未能确定是否侵犯知识产权时,则会要求权利人向法院提起诉讼和财产保全,直至收到人民法院协助执行通知后将扣押货物移交人民法院。此时只能积极应诉了。
" r# |, a7 @1 K& B# r/ F& Y6 S0 R) L' U2 S& ]# [% C4 f
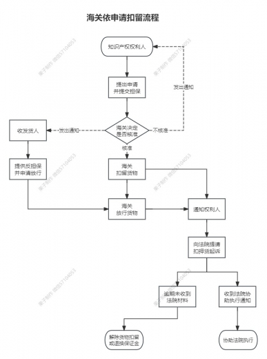
2.依申请扣留
; @3 c% i8 i4 `3 Z- Y+ N3 O6 S$ g0 r7 C8 b8 i- G  p; y
与依职权查处不同的是,无论知识产权权利人是否在海关备案,海关均有权在确认权利人后予以查处。依申请查处通常是在权利人已掌握相对确切的证据后向海关提出知识产权保护申请。海关在依申请扣留货物后会直接通知权利人向人民法院提起诉讼和财产保全,而非经海关调查程序。此时收发货人应积极争取与权利人和解或应诉。' L* E$ i! S# K; O8 r7 H1 n

2 N$ R+ G+ q4 q6 ^( \; @; M, `+ |五、担保放行. s6 ]; A, _& u/ T% H! v3 t

3 s. A5 w, p8 K9 \. ]! [如果海关依知识产权权利人申请扣留货物的,在海关尚未收到人民法院扣押货物通知前,如涉嫌侵犯专利权的基础上,收发货人可在向海关提出书面申请,并提供与货物等值的担保金后,放行被扣留货物。该担保金在收到人民法院扣押通知后会向其移交。例如,某企业出口一批货物被权利人申请扣留,企业为了不影响货物的交付和业务进展,按照规定向海关提供了担保金,申请放行货物。待海关收到人民法院的相关通知后,再将担保金移交。在依职权调查的情形下无法适用凭担保放行。1 E' t. Y4 }( T2 @
, a+ d& z" `6 A0 H$ i
此后,收发货人与知识产权权利人之间可以通过协商解决问题,也可以通过法律途径解决,这部分内容不在本文的探讨范围内。  y$ {" G% o! W3 c' t" J: Q' G

# Z$ N! s; J" e" N5 V六、出口企业知识产权合规建议- X# C8 e( F! Z: N  \' ]

% v: h8 \8 t0 f; \% ?" P  y! {1.贸易公司的合规建议
. ]4 X& q8 j$ c$ J; w! t6 ^) C3 W* d: @# o3 L
对于贸易公司而言,应在接受委托前对相关企业的知识产权情况开展尽职调查。这包括了解委托方是否拥有相关知识产权、知识产权的状态(如是否有效、是否存在纠纷等)以及产品的知识产权来源等。同时,应将委托产品符合知识产权保护要求或确保获得权利人授权等内容纳入代理协议条款,明确双方在知识产权方面的权利和义务。必要时,还应派出业务人员到现场进行监装,确保出口货物的知识产权合规性,避免因货物侵权而给自身带来损失。
3 R5 A$ V4 ^# H  d
' C+ g1 Z4 C$ L; p& a6 V2.制造企业的合规建议
( x, s1 R, J. B- q# O# ~& V7 J4 m
. H% J5 p, E1 Z! z. {对于制造企业来说,关务、采购、业务、工艺、法务等部门应协调推进知识产权保护规范。各部门要明确在知识产权保护工作中的职责,加强沟通与协作。例如,关务部门要及时了解海关的知识产权保护政策和要求,为其他部门提供信息支持;采购部门在采购原材料和零部件时,要严格审核知识产权情况;业务部门在接受订单时,要对产品的知识产权进行初步评估;工艺部门在生产过程中,要确保不侵犯他人的知识产权;法务部门要为企业提供法律指导和风险防范建议。此外,企业还应与供应商和委托加工企业建立沟通机制,确保出口货物除本企业知识产权权利外,所有其他知识产权均已获得授权,从源头上杜绝侵权风险。
& c) M* D/ u7 d# c/ P/ a$ {6 v. F0 `2 o! x& ]$ r* ~+ ?& n2 l
果子(微信:sunkai0107)认为,企业在进出口业务中,要高度重视知识产权保护问题,加强内部管理,规范业务流程,积极应对海关的知识产权质疑,以维护自身的合法权益和市场的正常秩序。
' y7 ]) z, h9 U1 ?9 ]) P) b: h1 ?: M  `$ \0 y9 o) z+ t, r4 L
海关依职权调查流程.jpg 海关依申请扣留流程.jpg - s+ G  t* }4 e

, s4 G5 [: [6 r3 E+ G/ y以上,就是果子对知识产权海关保护的一些经验分享,供大家参考。各位关务朋友如还有进出口商品归类、加工贸易、AEO认证等关务问题,欢迎与我交流。
! h) J$ _! k, ]2 x4 q0 m
, V+ f2 ?4 d8 Z. j1 W7 b+ i我是果子,报关员果子,您身边的关务好伙伴。
! t$ }( M+ x; @3 s
% \: ?% H8 p: l0 I. H" _北京岸谷关务咨询有限公司
7 X/ R* W  L7 x  O' c' S8 g/ x0 bAEO认证专家
* N4 {; P  P2 n, Q+ I9 |: j  R2 ]3 ]6 f
5 D8 [/ p! K/ T3 A& Y* E, I: G. k. E% |
联系电话:010-62010715  15811225598
5 v2 \- O5 o# Q0 C9 sQQ:790107107  i+ k6 C- M( m: x6 {
微信:sunkai0107& w0 @* ]1 \6 N; E/ I+ v+ m
邮箱:sunkai@yuguilei.com
" H& p! p" W2 q  z% M& R6 q" O4 F" u( w) O3 g. u% L
预归类 - AEO认证 - 加工贸易 - 税政调研 -通关方案7 x' M: p- i$ u. H1 k8 T

2 R+ L/ u6 }$ ~0 k5 ^1 J9 |7 L
4 ]; f0 I4 s: {7 A3 o2 }$ g翻译1 l, T* Y" {7 j  U" P$ {
搜索
复制

/ Y9 X/ V6 E1 H* v) \9 e# }% b! y# h
4 I' L' Y! F. i( W3 w
*滑块验证:
您需要登录后才可以回帖 登录 | 注册

本版积分规则

关闭

站长推荐上一条 /2 下一条

QQ|Archiver|手机版|小黑屋|外贸精英网 ( 京ICP备19046145号 )

GMT+8, 2026-2-11 07:23

Powered by Discuz! X3.5 Licensed

Copyright © 2001-2026 Tencent Cloud.

快速回复 返回顶部 返回列表