全归类师在线,免费帮你解决商品归类疑难问题

 找回密码
 注册

QQ登录

只需一步,快速开始

手机号码,快捷登录

手机号码,快捷登录

在线
客服

在线客服服务时间: 9:00-24:00

选择下列客服马上在线沟通:

快速
发帖

客服
热线

010-62010715
7*24小时客服服务热线

关注
微信

关务资讯公众号
顶部
海关AEO认证申请全攻略2022年预归类师考试秘籍中国船务课程视频2020年关务水平测试培训
申请进出口商品预归类视频!AEO认证政策解读商品归类在线解答海关AEO认证,100%通过
AEO认证服务网北京岸谷关务官网预归类服务-归类师权威操作预归类考试网
查看: 338|回复: 0

关于2025年完善与明晰海关AEO认证标准的若干建议

[复制链接]
发表于 2025-10-30 13:17:46 | 显示全部楼层 |阅读模式
此时此刻,海关总署关于新版AEO认证标准的征询意见会议正在宁波如火如荼地进行中。

自2017年开展AEO认证辅导工作以来,果子(微信:sunkai0107)已多次经历海关政策及认证标准的调整,这使我在不断学习的过程中对AEO认证标准有了更为深入的理解。

本次征询意见会议邀请了各关区的优秀高级认证企业代表参会,希望代表们能够对AEO认证标准提出更多有益建议,甚至提出超越现行标准的意见。然而,在果子看来,这一征询意见的初衷虽好,却面临诸多挑战。因为海关AEO认证标准是基于世界海关组织《贸易安全与便利标准框架》制定的,围绕供应链安全构建的制度体系,该框架代表了全球贸易安全的普遍要求,具有广泛的代表性和前瞻性。若完全跳出该框架,可能超出海关的管理权限,相关建议也难以有效落地。

另一方面,果子在辅导企业开展AEO认证相关工作的过程中,更为关注的是海关在认证执行过程中的主观性问题。正是因为“认证标准”与“海关指导文件”未能给出足够明确的指引,导致认证标准在执行中缺乏统一性。

关于海关AEO认证标准在执行层面的问题,果子有以下几点建议:

一、明确单证电子存档的技术标准

针对现行《海关高级认证企业标准》(通用标准)内部控制标准中“(4)建立并执行进出口单证保管制度,妥善保存海关要求保管的进出口单证……”的规定,建议海关相关部门明确企业若采用电子存档形式,需满足哪些具体标准和要求。例如,电子存档应以何种形式为准(如Word/Excel、扫描件、PDF等),是否需加盖电子印章,电子档案是否必须通过系统管理,除标注单号外是否还需包含其他要素作为文件名称备查等。

目前认证标准并未明确要求采用纸质或电子存档,通常理解为海关未作强制规定。大多数国有企业仍采用纸质存档,而外资企业和民营企业则更倾向于电子存档。然而,鉴于各企业逐步推行无纸化办公的趋势,从规范管理角度出发,有必要进一步予以明确。根据《中华人民共和国海关法》第四十五条规定,进出口业务档案应自货物放行之日起三年内或在海关监管期限内及其后三年内保存,海关有权对企业相关会计账簿、凭证、报关单证等资料实施稽查。这表明进出口业务档案应为在处理进出口活动中产生的、形成者、形成活动及形成时间可确认的原始单证。从该维度看,未经电子签名的档案显然不具备法律效力,果子认为不应将其认定为有效的存档形式。

二、厘清信息系统功能的执行与界限

针对现行《海关高级认证企业标准》(通用标准)内部控制标准中“(7)建立有效管理企业生产经营、进出口活动、财务数据等的信息系统,进出口活动主要环节在系统中能够实现流程检索、跟踪,涉及的货物流、单证流、信息流能够相互印证”的规定,建议海关相关部门明确系统是否需与国际贸易“单一窗口”进行数据联通,以及进出口单证复核和禁止类合规审查是否必须通过信息系统进行操作并留痕。

在实际工作中,果子曾遇到认证关员以“系统未对接单一窗口”“未能将单证复核、单证保管纳入系统”为由认定企业不通过AEO认证。果子认为,企业系统对接“单一窗口”在实际操作上并不具备强可行性。一方面,在高度信息化的管理环境下,系统安全与稳定是企业运营的重要考量,不接入外部系统的安全考虑应得到认可。而将单证复核、单证保管纳入系统则十分必要,不仅可降低企业制单流程复杂度、减少差错率、实现全程可视化,还能减轻单证复核等记录的保管负担。然而,鉴于企业现有系统条件及人员配置存在客观差异,维持现有操作流程的决定也应得到尊重,不宜强制要求启用关务系统。

对此,《海关总署关于增加高级认证企业便利措施促进外贸质升量稳的通知》中提到,目前并未强制要求将相关功能纳入系统,而是采取优先纳入智慧海关相关应用场景改革的措施。即高级认证企业若自愿开放ERP系统与海关对接,可优先适用“保税+ERP”“互联网+稽核查”等模式,并优先纳入真空包装等高新技术货物布控查验模式、核查作业统筹叠加实施模式及“批次检验”改革。

三、制定内部审计的时间节点与范围

针对现行《海关高级认证企业标准》(通用标准)内部控制标准中“(11)每年实施进出口活动及持续符合高级认证企业标准的内部审计,完整记录内部审计过程和结果”的规定,建议在内部审计和改进标准中重新明确“认证标准符合性审计”的开展时间节点,是否为“通过认证后”每年开展一次。

AEO认证中,涉及审计的内容主要出现在第(11)和(13)项。针对第(11)项的内部审计,可进一步划分为“进出口活动审计”和“持续符合性审计/符合性认证”。关于符合性认证,2021年版认证标准明确要求“通过认证后每年开展一次”,即“(2)每年实施1次以上的内部审计并建立书面或者电子资料的档案”,但该表述在2022年版认证标准中被删除。

果子理解此处的“符合性”可有两种解释:其一为企业申请AEO认证前的自我评价,此为2018年认证标准的要求,现已废止;其二为每年对照AEO认证标准进行自查自纠。由于自2022年起,海关在正式认证申请前增设了培育环节(依据《中华人民共和国海关注册登记和备案企业信用管理办法》第五条),由属地关员进行必要指导和检查,通过后方可提交认证申请,此时企业无需再进行自我评价。因此,后者更符合推动企业持续关注海关最新法律法规和AEO认证要求的现实需要。然而在实际操作中,部分认证关员要求企业在初次提交申请时即开展认证标准符合性审计,这既不符合认证标准的逻辑关系,也不具备现实意义。

四、精确名词概述和适用范围

针对现行《海关高级认证企业标准》(通用标准)内部控制标准中“13.货物、物品安全”中“本标准所称集装箱包括海运集装箱、空运集装器和在火车、卡车、飞机、轮船和任何其他运输工具上的用于装运进出口货物、进出境物品的可移动装置和厢式货车”的表述,建议在货物物品安全标准中进一步明确未实际进出境(如综保区二线入区、出区,深加工结转等)业务是否需开展“集装箱检查”和“运输工具检查”。

这一点可能有些晦涩,我们可以参考《中华人民共和国海关法》中关于“运输工具”和“进出境运输工具”的用语区分。该法明确:“中华人民共和国海关是国家的进出关境(以下简称进出境)监督管理机关。海关依照本法和其他有关法律、行政法规,监管进出境的运输工具、货物、行李物品、邮递物品和其他物品(以下简称进出境运输工具、货物、物品),征收关税和其他税、费,查缉走私,并编制海关统计和办理其他海关业务。”

同时,在实际操作中,符合上述标准中广义集装箱概念的还包括出口集装箱拖车和厢式货车等,这些均为运输至口岸仓库或码头的中转设备。需注意的是,并非所有运输工具都存在被利用进行藏匿走私的风险,因此建议将相关表述修改为“进出境运输工具”。优化用语不仅有助于统一海关体系规范用语,也能提升所发布规范性文件的统一性和公信力。

五、限缩审核的重心和范围

针对现行《海关高级认证企业标准》(通用标准)内部控制标准中“本标准所称商业伙伴是指与进出口相关的商业伙伴。商业伙伴系海关高级认证企业的,企业可以免于对该商业伙伴执行本项标准”的表述,建议在商业伙伴安全标准中重新考量“商业伙伴”的范围,是否需将所有与进出口相关的相对方均纳入其中,是否应适当限缩或将企业客户排除在外,即进一步对该语义进行限缩解释。

建议在标准中明确,需进行安全控制的“商业伙伴”主要指为企业提供物流、仓储、报关等服务的供应商,以及在供应链中直接向上的货物供应商,应将纯粹的下游客户(货物买方)排除在外。此举能更精准地贯彻供应链安全的初衷,同时避免企业陷入不必要的商业困境。例如,某公司(最终使用人)委托贸易公司开展进出口业务或委托报关行报关,若对客户进行严格审核,可能增加双方负担,甚至导致客户流失。尤其对从事进口业务的贸易公司而言,对下游客户的审核不符合逻辑关系,客户购买货物后已获得完全处置权,其处置方式和管理情况既无法控制也无审核必要。

在当前强调激发中小企业活力的背景下,若AEO企业为维持认证而被迫放弃此类客户,实为不妥。回顾标准初衷,海关在制定该部分内控标准时本意在于加强供应链安全,确保守法合规、贸易安全及供货资质完备。然而在实践中,因企业理解偏差,常出现生搬硬套、曲解标准原意的情况。为避免此类极端情形,建议进一步优化用语,提升企业执行的灵活度。

六、明确关企沟通机制

针对现行《海关高级认证企业标准》(通用标准)内部控制标准中“关企沟通联系合作”的要求,建议在认证标准中进一步明确如何“建立并维护关企沟通联系机制”,并对其具体形式和证明方式提供指引。

在AEO认证培育、审核及复审过程中,关企之间不可避免需要进行多次沟通与审核。可对海关指出的问题进行规范性总结,避免因“记录不全或遗漏”影响沟通渠道的高效畅通。此举亦有助于完善各属地海关的实际操作,减轻“培育关员”的工作负担。通过适时公布经签署的规范性总结文本,海关工作人员和进出口企业均可借鉴他人经验,查漏补缺,优化日常管理思路。

此外,标准与指引的审核重点应在于沟通渠道是否真实、有效,企业能否通过该渠道及时获取信息、反映问题、解决疑难,关员能否借此优化培育方式并降低工作成本,而非仅仅堆砌零散、缺乏上下文的沟通记录。应从指引层面避免企业为认证而进行“形式化沟通”,或无法提炼关键信息,反而降低双方沟通积极性。

因此,对于AEO认证,我们除了致力于完善认证标准本身,更需着力解决企业在实践中所面临的迫切挑战。执行过程中解释不一与尺度差异所带来的不确定性实不可取。在此情况下,我们既需“仰望星空”,理解标准优化的战略意图,也需“脚踏实地”,聚焦解决企业日常认证通关中的具体问题。唯有如此,才能真正服务于企业,切实提升通关便利化水平。

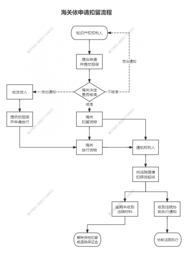
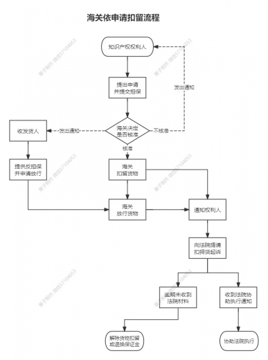
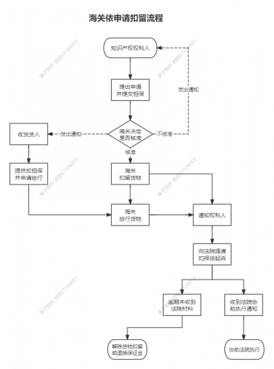
七、知识产权海关保护流程图

海关依职权调查流程.jpg 海关依申请扣留流程.jpg

以上,就是果子对海关AEO现场认证应对策略的一些经验分享,供大家参考。各位关务朋友如还有进出口商品归类、加工贸易、AEO认证等关务问题,欢迎与我交流。

我是果子,报关员果子,您身边的关务好伙伴。

北京岸谷关务咨询有限公司
AEO认证专家

联系电话:010-62010715  15811225598
QQ:790107107
微信:sunkai0107
邮箱:sunkai@yuguilei.com

预归类 - AEO认证 - 加工贸易 - 税政调研 -通关方案


翻译
搜索
复制


*滑块验证:
您需要登录后才可以回帖 登录 | 注册

本版积分规则

关闭

站长推荐上一条 /2 下一条

QQ|Archiver|手机版|小黑屋|外贸精英网 ( 京ICP备19046145号 )

GMT+8, 2025-12-24 14:31

Powered by Discuz! X3.5 Licensed

Copyright © 2001-2025 Tencent Cloud.

快速回复 返回顶部 返回列表