全归类师在线,免费帮你解决商品归类疑难问题

 找回密码
 注册

QQ登录

只需一步,快速开始

手机号码,快捷登录

手机号码,快捷登录

在线
客服

在线客服服务时间: 9:00-24:00

选择下列客服马上在线沟通:

快速
发帖

客服
热线

010-62010715
7*24小时客服服务热线

关注
微信

关务资讯公众号
顶部
海关AEO认证申请全攻略2022年预归类师考试秘籍中国船务课程视频2020年关务水平测试培训
申请进出口商品预归类视频!AEO认证政策解读商品归类在线解答海关AEO认证,100%通过
AEO认证服务网北京岸谷关务官网预归类服务-归类师权威操作预归类考试网
查看: 3739|回复: 2

AEO新标准!海关AEO认证必备条件之二——财务指标必须达标

[复制链接]
发表于 2019-2-8 14:18:41 | 显示全部楼层 |阅读模式
2019年申请海关AEO认证的先决条件中,恐怕只有财务指标是最好判断的了,如果财务指标不达标基本就可以暂时搁置申请计划了(因为过不了呀)。果子曾经在2019年申请海关AEO认证没门槛,但还有这五个隐藏关卡需要过……中对于财务指标的重要性做过简单的介绍,但是鉴于篇幅限制没有展开讨论。今天,就让果子详细给大家介绍下海关AEO认证的财务指标要求。
01
财务指标不是想当然

做AEO认证最怕想当然,果子碰到的所有咨询AEO认证的客户中,面对财务指标是否达标问题上最常见的就是两种类型,一种是一脸懵逼,另一种就想当然。反正我对于那么闭着眼睛说 “我们公司财务指标没问题” 的人是无奈的,只能说明他们对AEO政策太不了解了。

如果说AEO认证标准里其他指标都有调整空间的话(除行政处罚等以外),也就是财务指标必须以客观数据为评价指标了,切不可想当然!

02
财务指标的变化和一票否决

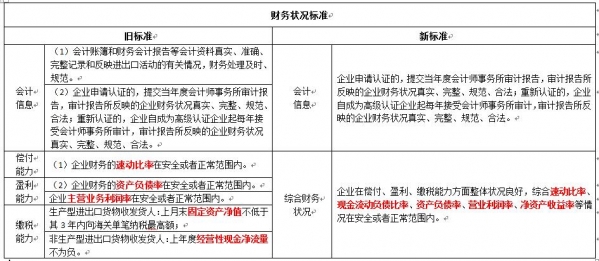
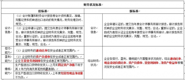
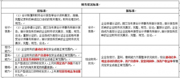
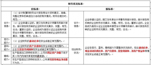
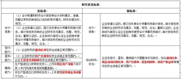
我们通常所讲的 “财务指标” 其实落实在AEO认证标准中并不是指一个指标,而是 “综合财务指标” 和 “资产负债率” 两个。也就是说,如果这两个指标有任何一个达不到最低标准就无法通过认证。在旧标准的体系下,各分项财务指标必须同时达标,如果不达标还可以以开具银行保函的方式补救。而在新标准中海关则采用了一个综合财务指标,不再看单项标准,通过权重比率计算得到综合财务分数,并且明确不再接受银行保函。这也就意味着财务指标应当作为企业启动AEO认证项目的先决条件。具体判别方法继续往下看。

QQ截图20190208180027.jpg

03
AEO认证标准财务指标的依据

测算财务指标是需要客观依据支撑的,这些资料必须事先准备妥当才行,这些准备包括:

1、上一年度的财务审计报告

这个找财务部要吧,审计报告是必须的,无论申请高级认证还是一般认证。可能有的公司本来就没有做审计报告的计划,那么这项工作也不是个财务部所能决定的,还得老板拍板才行。万一审计报告跟X视一样出现 “无法发表审计意见” 的结论,那就可以终止认证工作了。

2、确认行业种类

还是找财务部,需要查阅《纳税申报表》上 “行业种类” (或 “所属行业”)一栏,确认企业申报纳税的行业。如果遇到企业有调整行业种类的情形,那么必须确认以审计报告依据的时间段相同的行业种类。比如:2018年行业种类是 “煤炭批发与零售”,而2019年行业种类是 “船舶制造业”,这时2019年看到的审计报告可是按照2018年度财务数据出具的。当然,更可怕的是这样的场景:
果子:请您查阅《纳税申报表》上 “行业种类” ,并把它告诉我。
客户:我们公司是批发业。
果子:麻烦您再看一遍,我需要完整的字段
客户:金属批发业。
果子:您能再瞅一眼么?
客户:有色金属批发与零售业
果子:……

3、绩效评价标准值

这个标准值是衡量企业财务指标是否达标的重要基础,但这是一本书,是由国务院国资委编制的,必须使用最新版的。在京东或淘宝有售。

04
财务指标计算方法

第一步:找财务部要 “行业种类” (前面说过了);

第二步:查阅 “国民经济行业分类注释”(GB/T 4754-2011),因为有些行业在绩效标准评价值里没有,需要根据注释去做判断一级分类,如果这里没找对或者忽略了这一步则后面的工作毫无意义;
QQ截图20190208173810.jpg

第三步:查询《企业绩效标准评价值》,找到行业对应的页码,摘选出速动比率、现金流动负债比率、资产负债率、营业利润率、净资产收益率几个数据。
QQ截图20190208171814.jpg

第四步:让财务人员根据审计报告来相应指标的对应区间

QQ截图20190208174333.jpg

第五步:进行综合计算
第六步:判断扣分或达标

05
是否达标的判断方法


回到第一个环节,果子提到了两个财务指标都必须高于最低标准,具体判断标准如下:
资产负债率:不得大于95%
综合财务指标:不得小于等于-2

给大家总结一下:财务指标必须在AEO认证立项之前测算,确认达标之后再开展工作。计算过程必须严格按照各项指标进行,得到客观数据后方可确认。行业种类需仔细确认,切勿参照错误。

现在不知道大家会不会算了,如果不会还有果子作为大家的坚强后盾哦。

岸谷关务助您顺利通过海关AEO认证

服务项目

1.免费AEO认证电话咨询
2.免费财务指标测算
3、免费AEO认证政策解读
4、免费书面评估和方案设计
5、免费上门实地评估和硬件预算

联系我们:010-62010715

服务范围:北京、东莞、成都、厦门、福州、杭州、苏州、长沙、武汉、西安、济南、大连



全国进出口商品预归类服务
出具正式《预归类意见书》数据与海关联网

商品归类 | 归类争议 | 海关质疑 | 批量复核 | 归类师培训

联系我们:010-62010715



*滑块验证:
您需要登录后才可以回帖 登录 | 注册

本版积分规则

关闭

站长推荐上一条 /2 下一条

QQ|Archiver|手机版|小黑屋|外贸精英网 ( 京ICP备19046145号 )

GMT+8, 2025-12-29 15:27

Powered by Discuz! X3.5 Licensed

Copyright © 2001-2025 Tencent Cloud.

快速回复 返回顶部 返回列表