找回密码
 注册

QQ登录

只需一步,快速开始

手机号码,快捷登录

手机号码,快捷登录

在线
客服

在线客服服务时间: 9:00-24:00

选择下列客服马上在线沟通:

快速
发帖

客服
热线

010-62010715
7*24小时客服服务热线

关注
微信

关务资讯公众号
顶部
海关AEO认证申请全攻略2022年预归类师考试秘籍中国船务课程视频2020年关务水平测试培训
申请进出口商品预归类视频!AEO认证政策解读商品归类在线解答海关AEO认证,100%通过
AEO认证服务网北京岸谷关务官网预归类服务-归类师权威操作预归类考试网
查看: 3679|回复: 1

海关AEO认证标准中对于信息系统的建设要求(上)【岸谷关务】

[复制链接]
发表于 2019-10-19 14:41:47 | 显示全部楼层 |阅读模式
海关AEO认证标准中对于信息系统的建设要求(上)

一提到申请海关AEO认证,不少企业就只会想到准备认证的人力成本或者辅导费用,唯独忽略了数倍到数十倍于人力成本的硬件改造和软件改造成本。至于硬件改造成本,北京【岸谷关务】AEO高级分析师果子在前面的文章中有较为详细的介绍,大家可以参考之前的文章。今天就重点谈一下海关认证标准中的信息系统标准。

根据海关信息系统标准的难度,我们还是将其分为上下篇来进行分析。那么,我们还是来回顾下认证标准吧。

11.jpg

01 信息系统

作为现代化进出口企业或报关企业,依靠信息系统的网络化、数字化和集成化管理,对企业管理制度和管理模式进行重大变革。这不仅对企业的所有管理有迹可循,并且随着信息的积累,为企业管理者未来的决策提供科学客观的依据。

对于海关而言,自从2017年全国通关一体化以来,转变了原有的管理模式,将管理重心从前置审核转为后续稽查。这也就意味着在通关环节不再进行过多的审核干预,货物只要不被风控参数捕中即可顺利放行,这就给企业来一种错觉,只要放行就说明货物没有违规。这就大错特错了,货物经放行后才会由海关进行后续稽查,对货物的合法性进行研判,一旦在这个时候被海关判定为违规,就没有改正的余地了。而海关后续稽查的方式,就是通过企业生产、经营中的各项记录,对进出口货物的真实性、合法性进行判别。

北京【岸谷关务】AEO高级分析师果子认为:在传统的经营生产模式中,大多采用手工记账的方式,这种记录方式存在着差错率高、贯通性差、不易保存,且易受到篡改等缺点。而信息化系统则数据客观、可贯穿企业生产经营全过程,并且可以永久保存。所以,对于海关来讲,拥有信息系统并不是增加企业的经营负担,而是在企业管理现代化的前提下给海关监管创造了有利条件。

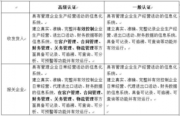
正因为如此,海关总署在2019年1月1日起实施的新版海关AEO认证标准中就要求无论是高级认证企业还是一般认证企业,无论是收发货人还是报关企业,都必须要求具备规范化的信息系统。在此之前,一般认证企业是没有信息系统要求的。这更加证明了果子的判断,海关正是以企业敢于向海关开放便于海关监管的信息系统作为信用的一个重要标志。这就好比把自家大门的钥匙交给海关让他随便来查,有这样的胆识也就从某种程度上证明企业的规范程度,经得起时间的检验。

02 哪类企业需要有关务系统

众多类型申请海关AEO认证的企业,哪些企业需要上关务系统,他们又有什么区别呢?就让果子从以下几个方面分别来做分析。

(1)重新认证的企业

众所周知,在海关总署2014年发布的旧版AEO认证标准中,对于一般认证企业没有关务系统的要求,即便是高级认证企业有关务系统的要求,在2014-2017年间的海关重新认证中往往要求也并没有很高,所以导致部分并未完全达标的企业也通过了重新认证。

但是自从2019年新版认证标准实施以来,海关对于标准的实施尺度越来越严格,如果再按照前次的认证标准来准备新标准下的重新认证,已经是不可能通过了。这可是有前车之鉴的,果子就有个生产企业客户,该公司是2016年6月通过海关高级认证的,这么多年过去,随着企业的经营发展,内部管理或多或少都会有一些变化,但是该企业除了按新标准做了简单修改以外没有进行任何调整,企业管理者也认为都通过了上一次认证,这次也应该可以顺利通过。结果,9月底的时候我得到了这家企业未通过重新认证被海关降级的消息。

那么,对于由原AA、A类企业平移过渡并需要重新认证企业来说,无论是高级认证企业还是一般认证企业,都要求具有与之生产(经营)规模相应的关务系统,并且对于高级认证企业,应当可以通过关务系统检索到上次认证至今的所有数据。而对于一般认证企业来讲,则应通过关务系统查询到2019年1月1日至今的所有数据。当然,对于纸质单证而言,这两类企业还需要补齐自2015年1月1日或上一次重新认证之日起至今的所有纸质单证。

(2)新申请认证的企业

对于所有目前是海关信用等级是一般信用,拟申请高级认证或一般认证的企业而言,则需要确保2019年1月1日至今的数据都在关务系统中可以体现。换言之,如果某企业准备新申请海关AEO认证,海关实地认证是在2019年度以内的,需要确保当年的所有数据都通过关务系统记录,如果海关实地认证是在2019年以后的,则最少应确保信息系统中可检索最近一年的数据。

这里往往企业会有一个误区,就是只需要做到海关来企业实地AEO认证的时候信息系统可以使用就可以了。而海关则要求可以通过你过去一年的信息进行查询来证明该系统在实际生产经营活动中是得到了应用的,而不是只做表面功夫。

03 关务系统与ERP的关系

经常有人问果子:“ERP系统就是关务系统吗?”答案当然是否定的。要想了解这个问题,必须要从ERP系统的来源谈起:ERP系统是企业资源计划 (Enterprise Resource Planning) 的简称,是指建立在信息技术基础上,集信息技术与先进管理思想于一身,以系统化的管理思想,为企业员工及决策层提供决策手段的管理平台。通常情况下,ERP系统包含了财务管理、生产管理、库存管理、采购管理和物流管理等模块,其可根据客户的需求开放其中部分模块或额外开发模块。

至于部分企业采用的SAP,其与Oracle一样,属于开发ERP系统的品牌之一,其本质也是ERP系统。

而海关AEO认证标准中的“信息系统”标准,其实被通俗地成为“关务系统”。这也就是基于海关管理角度而开发的系统,其至少应包含以下几个要求:

(1)满足海关功能要求

在海关AEO认证标准的信息系统标准中明确了应对生产经营、进出口货物、财务数据、客户管理、合同管理、关务管理和物流管理进行控制。那么企业应当在结合ERP系统现有功能的基础上梳理一些ERP系统实现不了或实现成本较高的功能,然后将其功能集成在关务系统中。

(2)满足海关监管要求

海关需要通过关务系统实现对企业信息的监管,这也就意味着关务系统不是个独立的系统,其数据要与ERP系统结合。但是,受限于ERP系统的闭合要求,关务系统不需要做到写入ERP,但是至少应当从ERP系统中采用只读的方式读取数据并在关务系统中生成所需功能。

(3)满足企业实用要求

相信一些企业肯定会认为海关这是在增加企业负担,上一些企业用不到的功能,其实不然。北京【岸谷关务】AEO高级分析师果子在辅导企业通过AEO认证的过程中就深刻了解到,部分企业的管理者并不重视关务工作,重生产销售而轻关务的现象并不少见,从而忽视了很多关务部门的切实需求。

举个最常见的例子:企业的生产运行往往在ERP系统里面闭环运行,系统中具有最客观和准确的数据,而关务人员在准备清关用的随附单据时却无法通过调用ERP系统数据的方式来快速完成工作。通常其采用参照ERP系统中发货通知单的内容进行人工制单的方式,而采用这种方式因为存在过度人工干预而导致差错率上升,且无法对数据进行有效保存。在关务人员进行系统检索的方式时,不能用报关单号对生产过程进行检索。其实,企业关务从管理的角度上更希望可以有此类实用性较强的系统运用。

所以,关务系统的实际运用应当采用两种模式。一是在现有ERP系统中进行开发,增加关务模块,二是采用独立研发的系统接入ERP系统接口,用ERP系统数据生成关务系统所需基础数据。

04 关务系统的意义

真正要了解关务系统怎么开发,还是要从海关信息系统设置的初衷谈起。前面我们提到了,海关设置关务系统的目的就是为了后续稽查,而稽查的核心就是——穿行测试。

穿行测试(walk through testing)其本是会计师对企业进行财务审计的方法之一。是指追踪交易在财务报告信息系统中的处理过程。在海关对企业进行穿行测试的时候,主要就是通过关务系统的启动,调用ERP系统数据,通过企业各个环节的运行记录来来验证进出口货物的合法性。

果子来举个例子:某家企业向海关申报进口了500件商品,为了印证企业实际申报是否合法,海关就开展穿行测试。其通过财务的收付汇记录确认是否与这批产品相符;通过入库记录确认是否相符;通过领料生产确认是否相符;通过销售出库记录确认是否相符。

在工作实践中,北京【岸谷关务】AEO高级分析师果子往往发现企业并非主观故意,而是境外多发货或者夹带货物的情况发生,企业在收到货物后才发现,通常情况下不会进行改单操作。但是夹带的货物会被库房入库登记,这样就会留下痕迹。即便没有入出库记录,在销售或使用时也会留下财务痕迹或物流痕迹。通过这种痕迹的比对,海关即可发现企业存在瞒报的情形。

只不过,在传统的海关稽查过程中,只能通过财务数据入手来对企业生产流程进行核实,但这也存在一些查证缺陷(涉及机密果子就不展开谈了)。而关务系统的上线,则扩大了海关查证的范围,通过可以采用更为直观的方式对企业开展穿行测试。

05  哪些企业需要ERP系统

ERP系统固然重要,但也不适用于全部在海关注册登记的企业,海关更不会强制要求企业都上ERP系统。那么,不同类型申请海关AEO认证的企业要求也是有所区别的。

(1)生产型企业

生产型企业必须有ERP系统作为基础支撑。在果子的AEO认证辅导工作经验中发现,在传统民营企业中,小到几十人规模的家族型企业,大到上千人的制造企业,都存在着没有ERP系统的情况,这样肯定不符合海关要求。

(2)贸易公司(进出口公司)

对于贸易公司而言,其简单的组织架构和业务模块使得ERP系统的功能完全可以满足海关要求。但是对于贸易公司而言,ERP系统的成本不得不在考虑范围内。所以,有些能够满足企业运行管理和海关监管的非ERP系统也是可以满足海关AEO认证要求的。

(3)货代公司(报关行)

此类企业因为不涉及生产管理,所以无需使用ERP系统。这类企业的系统应当满足什么要求,我们下篇再谈。

企业如何开展关务系统建设,以及具体功能要求,还有对于货代公司(报关行)的关务系统建议,以及企业如何开发关务系统才能满足海关AEO认证标准的要求,北京【岸谷关务】AEO高级分析师果子将在《海关AEO认证标准中对于信息系统的建设要求(下)》中详细来讲。

06 这些都不是关务系统

这是某公司拿来问我算不算海关AEO认证标准中的关务系统……大家说符合要求吗?

002.jpg

乍一看还是有点意思的,但很好奇的是为什么一个关务系统页面做的如此简陋。虽然人家没有让我看内部结构和功能(不晓得有什么好保密的),但是一看下面的截图我就恍然大悟,原来这就是一个基于Excel的简单工具而已,这种工具根本不具备和ERP对接的功能,更实现不了海关要求的那些功能,最多就是一个用来给箱单合同发票做证稿拟制的小工具。唉,无知者无畏呀,就这样还准备接受认证呢。

最后,提醒一下各位:任何一家软件公司都无法保证其关务系统在所有关区都会通过认证。因为在海关AEO认证标准中,唯独关务系统没有更为明确的要求,海关在实地认证的时候也是会通过系统运行和操作说明来进行验证的。

好了,关于关务系统的具体模块功能,企业多系统并行的解决,以及单一窗口和金关二期的关系。报关企业的管理系统怎么做,关务系统的可分析可预警怎么做,以及海关现场认证关务系统的方式,敬请期待【岸谷关务】果子原创的《海关AEO认证标准中信息系统标准全解析(下)》。

北京岸谷关务助您顺利通过海关AEO认证

服务项目

1.免费AEO认证电话咨询
2.免费财务指标测算
3、免费AEO认证政策解读
4、免费书面评估和方案设计
5、免费上门实地评估和硬件预算

联系我们:010-62010715

服务范围:北京、东莞、成都、厦门、常州、杭州、苏州、长沙、武汉、西安、济南、大连

AEO认证_副本.jpg

 楼主| 发表于 2019-11-5 23:41:28 | 显示全部楼层
3880cef1-0373-498d-be39-67c413481743_0.jpg
*滑块验证:
您需要登录后才可以回帖 登录 | 注册

本版积分规则

关闭

站长推荐上一条 /2 下一条

QQ|Archiver|手机版|小黑屋|外贸精英网 ( 京ICP备19046145号 )

GMT+8, 2026-5-18 00:48

Powered by Discuz! X3.5 Licensed

Copyright © 2001-2026 Tencent Cloud.

快速回复 返回顶部 返回列表