全归类师在线,免费帮你解决商品归类疑难问题

 找回密码
 注册

QQ登录

只需一步,快速开始

手机号码,快捷登录

手机号码,快捷登录

在线
客服

在线客服服务时间: 9:00-24:00

选择下列客服马上在线沟通:

快速
发帖

客服
热线

010-62010715
7*24小时客服服务热线

关注
微信

关务资讯公众号
顶部
海关AEO认证申请全攻略2022年预归类师考试秘籍中国船务课程视频2020年关务水平测试培训
申请进出口商品预归类视频!AEO认证政策解读商品归类在线解答海关AEO认证,100%通过
AEO认证服务网北京岸谷关务官网预归类服务-归类师权威操作预归类考试网
查看: 22684|回复: 133

chen5072报关员流程习题(附答案)

 火... [复制链接]
发表于 2010-8-13 05:23:27 | 显示全部楼层 |阅读模式
本帖最后由 chen5072 于 2010-8-13 08:50 编辑

我朋友07年考报关员参加培训的一份资料,现在分享给大家,包括单选、多选、判断,大家可以先预览,再决定自己是否需要

游客,如果您要查看本帖隐藏内容请回复

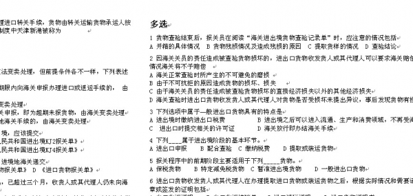
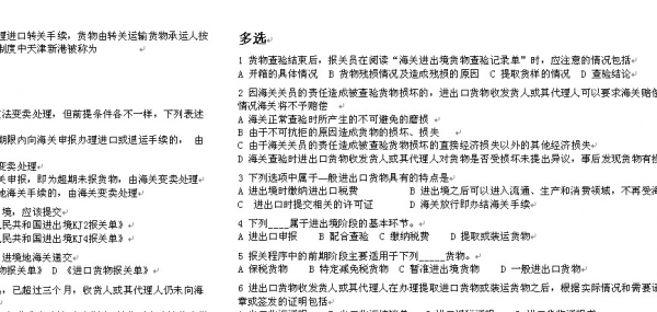
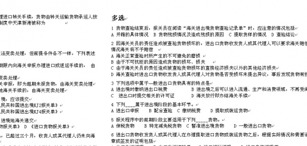
QQ截图未命名1.jpg
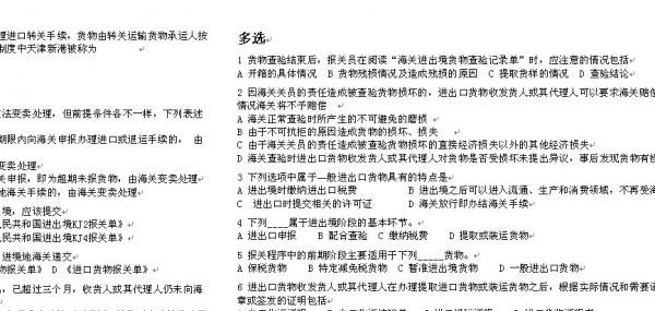
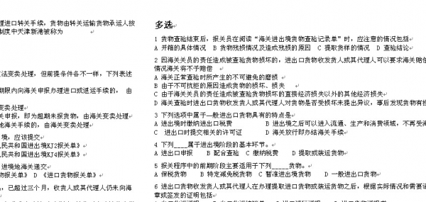
QQ截图未命名2.jpg
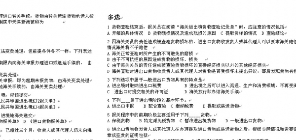
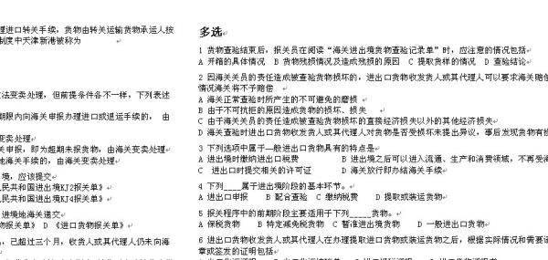
QQ截图未命名3.jpg
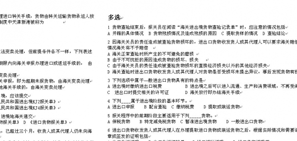
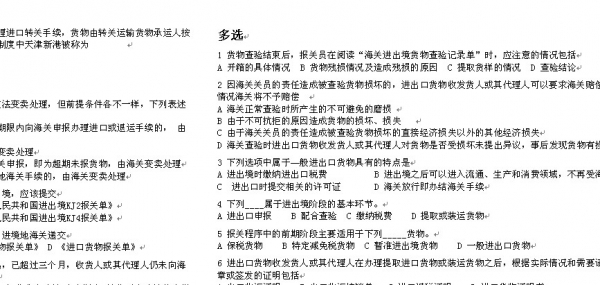
QQ截图未命名4.jpg
发表于 2010-8-13 08:00:20 | 显示全部楼层
好的谢谢啊啊啊
发表于 2010-8-13 09:23:04 | 显示全部楼层
真是谢谢楼主了,这下方便多了。
发表于 2010-8-13 09:44:36 | 显示全部楼层
看看哦,谢谢!!
发表于 2010-8-13 10:13:27 | 显示全部楼层
1非常感谢1非常感谢1非常感谢1非常感谢1非常感谢1非常感谢
发表于 2010-8-13 10:48:43 | 显示全部楼层
这部分内容应该是不容易改变的!~谢谢!~
发表于 2010-8-13 11:41:03 | 显示全部楼层
。。。。好东西啊!!!这个可以支持下
发表于 2010-8-13 12:04:08 | 显示全部楼层
转一下,都是好东西啊。谢谢楼主啊
发表于 2010-8-13 12:39:55 | 显示全部楼层
xiexielz谢谢LZ
发表于 2010-8-13 13:02:17 | 显示全部楼层
谢谢楼住啊,正愁没好一点的资料呢
发表于 2010-8-13 13:11:22 | 显示全部楼层
可以支持下...谢谢楼主
发表于 2010-8-13 13:28:40 | 显示全部楼层
谢谢楼主....
发表于 2010-8-13 19:09:12 | 显示全部楼层
谢楼主了,先下来看看
发表于 2010-8-13 20:36:17 | 显示全部楼层
谢啦谢谢谢谢
发表于 2010-8-14 08:21:38 | 显示全部楼层
gcgcgcgcgcgcg
发表于 2010-8-14 08:52:35 | 显示全部楼层
谢谢,,,,,,,,,,,,,,
发表于 2010-8-14 09:04:27 | 显示全部楼层
谢谢分享  学习了  
发表于 2010-8-14 11:50:12 | 显示全部楼层
谢谢哇。。
发表于 2010-8-14 15:37:25 | 显示全部楼层
谢谢了!!
发表于 2010-8-14 15:56:04 | 显示全部楼层
谢谢了
发表于 2010-8-14 16:01:01 | 显示全部楼层
谢谢楼主了啊 呵呵
发表于 2010-8-14 21:01:38 | 显示全部楼层
谢谢楼主了啊 呵呵
发表于 2010-8-14 22:19:08 | 显示全部楼层
谢谢楼主,以后有好的习题多发点啊!
发表于 2010-8-14 23:34:07 | 显示全部楼层
l了解一下。。。
发表于 2010-8-14 23:41:35 | 显示全部楼层
*滑块验证:
您需要登录后才可以回帖 登录 | 注册

本版积分规则

关闭

站长推荐上一条 /2 下一条

QQ|Archiver|手机版|小黑屋|外贸精英网 ( 京ICP备19046145号 )

GMT+8, 2025-12-26 22:11

Powered by Discuz! X3.5 Licensed

Copyright © 2001-2025 Tencent Cloud.

快速回复 返回顶部 返回列表