4 l0 p- s8 G" P( e9 }' ^0 n) Z$ r" g* p% X5 Y' F3 D0 u
近期海关举行了一个关于海关总署公告2023年第127号主动披露的宣讲会,萍萍观看后发现进出口企业对于主动披露的事项有诸多的疑问,海关也予以了答复。本篇给大家整理汇总主动披露免予处罚的情形及汇总了问答供大家参考。' I6 F- a. _) v7 ?) J" g7 l7 f" D
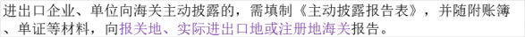
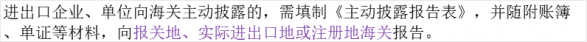
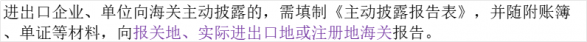
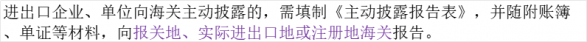
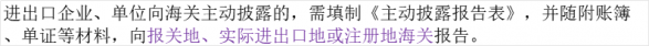
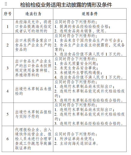
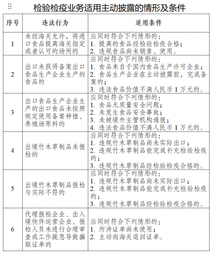
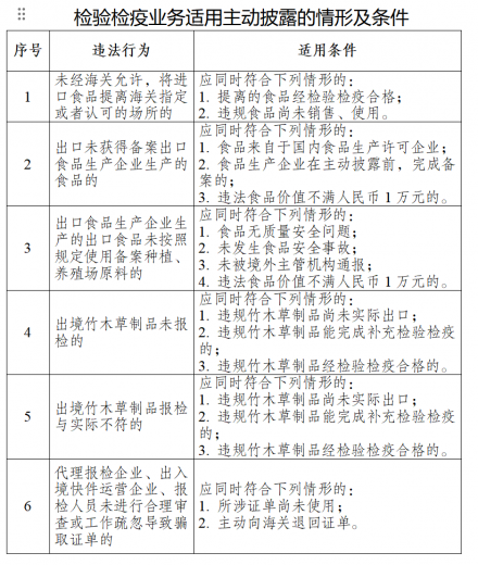
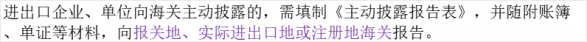
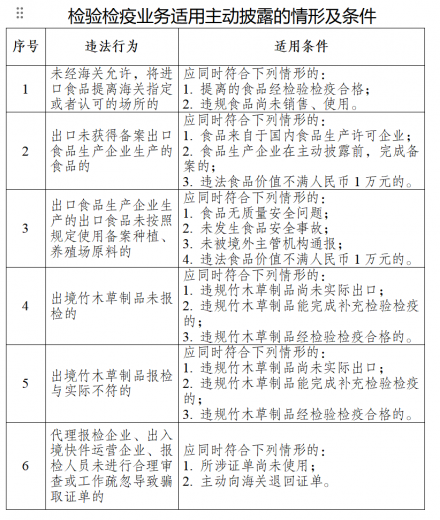
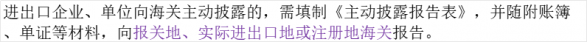
4 o' O3 v F, B: j一、主动披露,不予行政处罚: R- c9 W' k G( o
: Q% s2 t) {: S K+ D$ a3 c, ]+ i
8 C7 _5 {+ b# v$ I4 X
: k( l6 a& ~2 A6 Z+ @- a- u
4 ]7 J/ T" K3 u" {. F( [
! @9 h, o# ~5 F) g6 _' f2 f
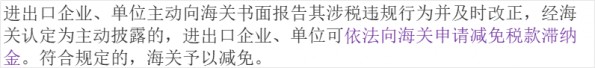
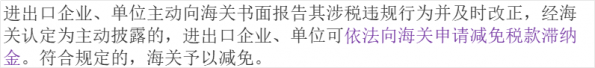
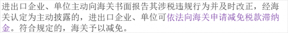
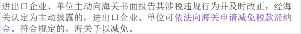
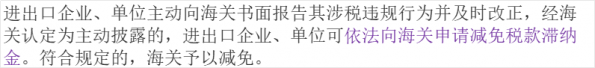
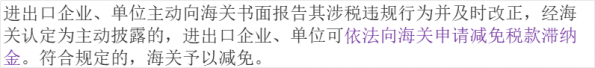
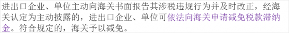
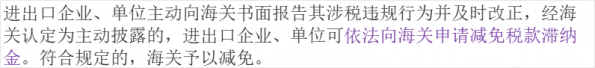
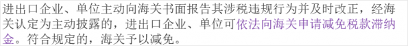
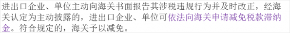
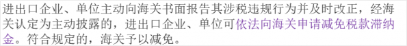
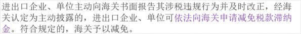
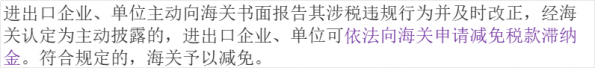
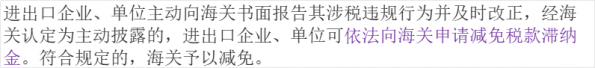
二、滞纳金减免5 J) [. r% N, j, V- N/ r5 U2 X) w/ c
8 g! `. h' b4 t. b+ E
滞纳金减免需要企业主动申请,不申请不减免。
% ~4 t9 n. L5 W' b' J
i) f/ Q8 K& ^2 V7 ?
7 n3 G+ U& M- u+ P3 O& U# O
: [8 T0 e' @1 r' ^三、企业信用等级影响
: e$ m3 N' A/ l2 y' k! ?' F4 T7 y+ d' l O7 v) |* l5 h0 y5 v
! r) s- h) M5 [; A6 T2 Y# {6 ]& Q, Z7 S c1 U8 V' R, J+ v6 D
四、多次主动披露$ g0 K( d! D+ Z" a3 D: D
. U! j$ H" J1 r3 Z
! N3 S# {% @7 W
) a$ k& [( U/ X$ Q: Q
1 S4 ^+ c& U* y$ |- Y" U0 L% y0 V% f' J
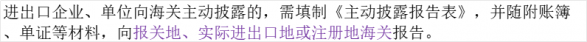
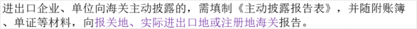
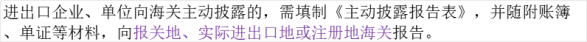
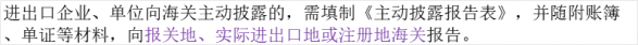
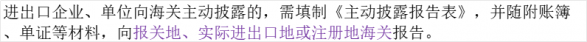
' i3 L- C. {! n: B; l3 ~五、操作程序
1 e. J: D9 w$ A: v0 M
% l. g% h6 f% Y) L" j
: r: f/ _* ~$ z) e2 f. D& [/ A$ t/ j1 |0 {" G- Z
六、案例问答
" P! `" |8 B3 {6 I5 S
& W5 a( b7 C* N4 h, @) s
' r: f: `9 d3 [+ r) F% n% Q
, x+ K0 Q8 i; \& t; J
以上就是萍萍(wx:zoe-wu319)的一些思考及个人观点,水平有限,如有错误欢迎指出。7 `$ T, T" d6 s O1 ?) |
编辑|萍萍图片|部分来自网络微信|13371965850
; k7 @$ k! S+ h" V邮箱|zoe.wu@jying.cn专注于进出口供应链、商品归类、海关AEO认证、关务合规
. u; _& E; r( X' J/ o( H6 ` W1 @6 N% r H) j. M
 |