$ G6 r7 ?" @ N8 U' G9 k
7 w+ k0 J D$ F* F+ e
2025年2月19日海关总署发布2025年第21号(关于修订《中华人民共和国海关行政处罚裁量基准(二)》的公告)。
0 x. M+ O0 d+ }9 s, [6 [8 e' [# A7 f2 G4 }
作为关务人新公告出来必须要学习一下。以前呢,我们就逐字看一下,但是现在不是deepseek出来了嘛,不用AI来学习一下好像就跟不上时代了。
& `* A- s- _1 V* U- C' H: ^
& T* o. `4 k& U% F那这篇我就不做个表格整理公告了。我就试着用AI去学习了一下。本文简略分享一下学习步骤。0 [, q6 U1 {8 `
! A5 j' z. P3 V3 K3 N# {7 ^8 z
公告原文:http://www.customs.gov.cn/customs/302249/2480148/6372814/index.html, q9 m& a& e7 ^& D6 k0 ?* O) B+ L
, G* B8 I7 `. C, U& p% L$ L: Q
一、文件准备) J( z+ G+ M2 a7 \) @
& l- x$ F1 n0 C% w
打开海关总署网站,拉到下方有公告及附件的word版,直接保存下来。
0 p; |9 L/ \8 O8 i/ s
9 F- j! r9 c4 c: w; X+ e* T# Q
/ c4 e, M1 w- b$ m! ^
6 G( v* D+ D4 W: t! |! r! k- R) ]% Y: C
二、AI出马
* Z4 x2 [4 i0 Y5 @' ?$ }7 x+ H' N5 U: E4 T1 c
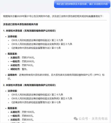
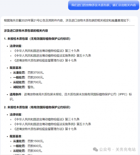
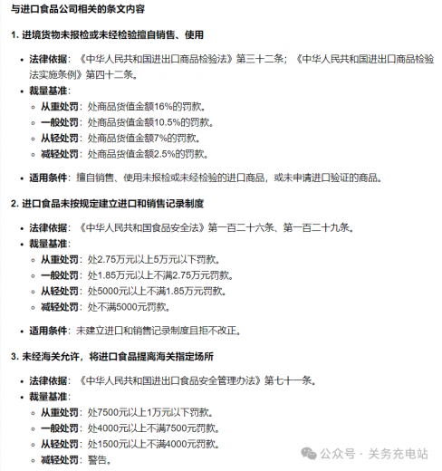
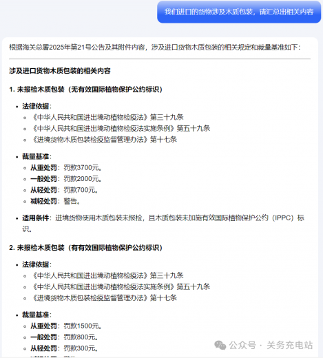
把5份文档都传给了他,并给他提了一个问题。7 j3 O' n6 T+ \8 v% e6 _
4 F [/ v* h9 w% d6 K
2 Z F: Q9 [ i9 b" ]: G
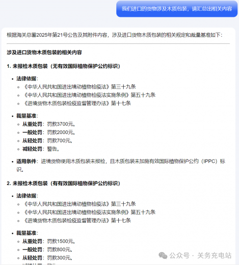
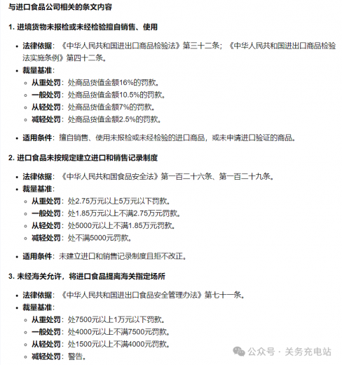
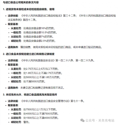
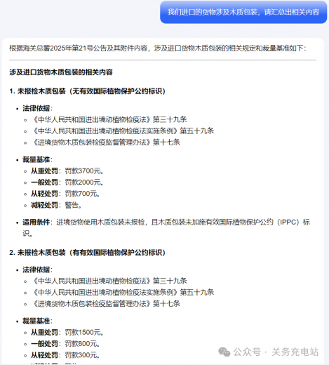
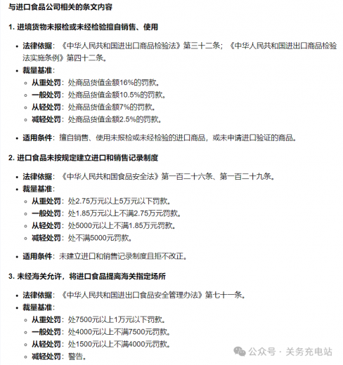
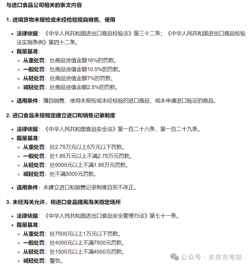
% S5 m7 [: X" r' d以下为部分输出结果
; d7 l; x. }9 O. w4 L6 w# M
, @' X* S0 s _$ P% `" ]2 w& Q
v+ P3 Y) m1 ^0 k7 ?
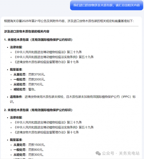
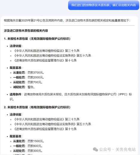
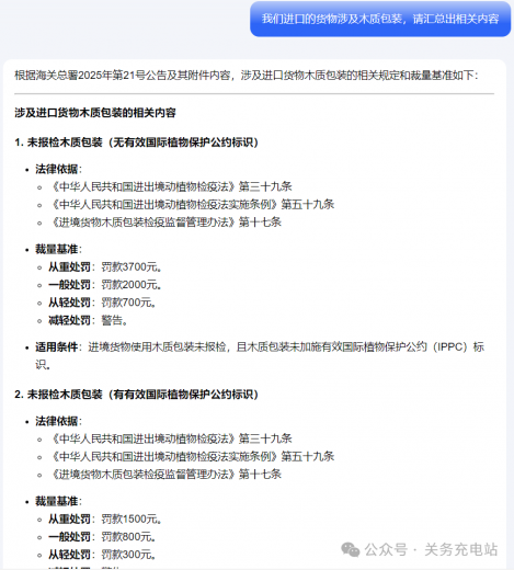
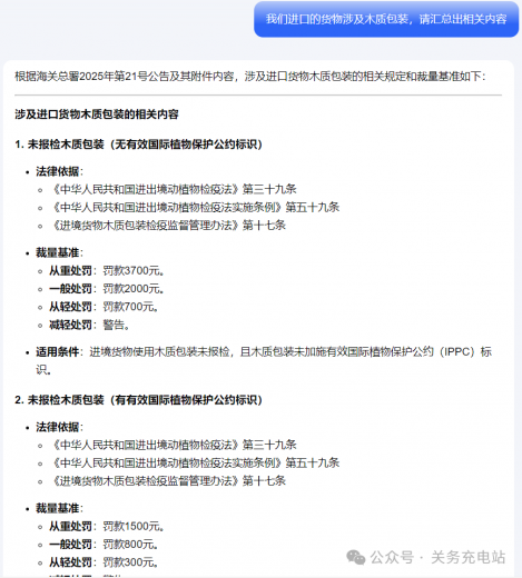
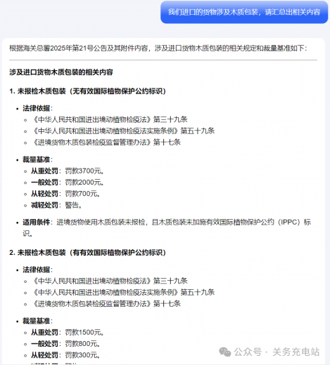
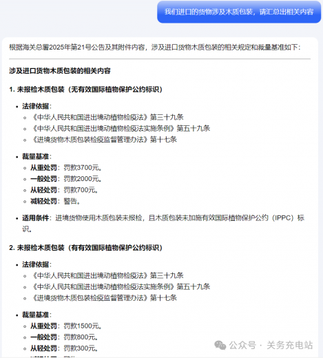
- i+ [* P3 n( z/ C6 p$ y5 l又问了一个问题得到如下结果。/ c7 V2 ^3 N- j3 T( ?% f- A
# ?4 h% I. G* d% z
q6 F$ K! B/ I. n- H6 X2 H, y这个AI就用到这里吧,反正需要啥就问啥。
. L: b; h) K# J- ]9 }三、AI思维导图
+ z) f. ~4 l& I5 l( x) R6 X7 Y0 ]
4 o& s7 G" d) T d; pAI工具那么多,文字那么多不想看,那就换了一个方式再学习一下。来个思维导图吧,效率非常高。
c6 n9 I: L: { @3 f, G: {' r H" V- ^" d
* R" v! c0 S$ m, m: M. Q: k( e* ?& C( b; X! K6 }* [: r/ H1 `
当然如果你直接把刚下载的word档文件给他,发现是无法直接生成的。因为公告里面是表格形式,不过没关系,继续AI工具,让他进行重新排版就是了。
" Z6 I4 P" M7 w1 u, Z. N0 s1 x0 @3 }& d7 e4 v6 W% ?' F: E" g1 B
/ i* q: t2 P" T& z3 i0 V) l4 L1 ~
以上就是我研究了一下AI,最后当然还得自己看咯。AI工具很好,效率很高,可以让我们更高效的学习,不过还是少不了人。如果大家有高效方法可以分享给我,跟上时代的步伐,不掉队。* `" _! J4 V$ m% [5 T6 D
以上就是萍萍(wx:zoe-wu319)的一些思考及个人观点,水平有限,如有错误欢迎指出。' W2 l9 Z% a3 l1 T. G/ u- s
编辑|萍萍图片|部分来自网络微信|133719658500 C' d0 T& S1 ~; V! p, ]: x
邮箱|zoe.wu@jying.cn专注于进出口供应链、商品归类、海关AEO认证、关务合规
4 ]9 q& X9 F1 F) _0 v; X/ V& j$ N: J/ @5 K2 g# u# L( P3 u
 |