|
|
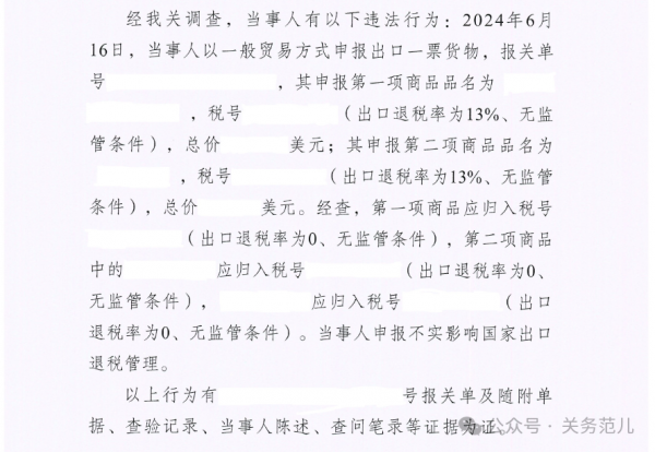
本文作者:关务范儿最近在整理海关行政处罚的案例,是个苦力活,需要将总署网站上公示的由个关区出具并上传到公示系统的“行政处罚决定书”(大部分为PDF文件,少数为JPG或者PNG文件)下载下来,然后进行整理汇总,以便在需要的时候作为借鉴。要知道,每个关区近几年上网的处罚决定书至少也是成百上千例,一个个扒下来那是相当辛苦。辛苦咱不怕,愿意整理就苦中作乐呗。但是,天津新港海关的公示竟然让人气到“吐血”,为啥呢?因为新港海关公示的文件,几乎全部都分成2-3页的JPG文件上传,这还不算,还将关键信息全部打码!整份决定书读下来,你就只知道处罚了谁(单位名称)、罚了多少钱,不知道具体因为什么品名、什么商品编码(错误的是什么正确的又是什么)!大家看看我截图的几份决定书(打码部分为公示原图,非小编打码):' Q- }7 x) |( P* Z& l
) a) c& _& U' @1 s* S7 [8 N% @. ?9 @" s& x$ A: s. f
7 p; j4 I# L' k, L y3 ]& s0 \. Z# T
( T; w) w) w, s2 V" h
- C8 f5 C5 k/ y0 g
) f" b$ x2 M+ {6 G) Z; t
! A" ]2 M5 m$ e2 x$ m& \7 m5 g
; k# f W8 B* Z3 D# P, p1 m
9 Y5 g8 }& B" W/ W% j随便找几份大家看看,看完以后你知道它在表达什么吗?这样的决定书在新港海关上网的决定书中比比皆是,大家可以随意到总署官网去查询,验证下是不是如此。请问新港海关,这样的公示,起到了什么警示、教育的意义?就好像再说,看呀,这个小孩做了坏事被我处罚了哈,罚了多少多少钱,然后呢,啥也没了!每一份每一份,跟人的感觉就是。。。申报不实影响国家出口退税、擅自出口商品未报经检验等等,像是在宣传行政处罚条例的某些条文,却将违法基本事实给隐藏了起来!我不知道新港海关这么公示的目的是什么?负责上传的小哥哥小姐姐是哪位师傅拍脑袋交个他/她可以这么公示的?同样是天津关的隶属关,你看看人家其他兄弟单位是如何公示的:
. q. w* v! t) L/ h9 x
* v9 B3 @* J) o: o, y7 B; \4 s% u
' X/ M: d9 y% l: f
' ^! @5 C1 G) y; n6 w
4 H# O- V! I9 F
此处打码是小编所为真是没有对比就没有伤害,对比之下,新港海关的公示简直就是胡来!小编这么质疑不是没有道理,在之前的文章(活久见!行政处罚公示的“法人信息”竟有人当做是“个人隐私”来保护)小编就进行了剖析,人家只是认为法人信息不应公示而作了“脱敏处理”,但是行政处罚决定书是不允许作任何打码公示的,应该全文公示。具体的依据大家可以点击文章链接查看,这里不再赘述。小编在上篇文章中关于行政机关行政处罚公示的明确规定列出了两点,一是国家发展改革委办公厅关于进一步完善行政许可和行政处罚等信用信息公示工作的指导意见,二是《国家统计局行政处罚信息公示办法》这些“指导意见”和“公示办法”都明确指出,公示的具体内容应该包括:/ L/ B' t T# M; d+ k( n/ x
(一)统计调查对象名称; (二)统一社会信用代码; (三)法定代表人或者负责人; (四)行政处罚决定书文号; (五)违法事实; (六)处罚依据; (七)处罚类别; (八)处罚内容; (九)处罚决定日期; (十)公示截止期; (十一)处罚机关。如果将某些内容,特别是关键信息进行打码查处理,跟不公示有何区别?这种“遮遮掩掩”的做法很让人无语和不解。' { H% W1 q0 B; ~
% d2 U$ F! G" g/ `3 L- D! l/ ^- [ \2 v2 a$ c8 m1 Y! |
在之前的文章发出后,一些被质疑的关区认识到打码处理不合适,很快就行动起来,进行了改正。不知道这篇对新港海关的质疑会否得到呼应,是否会进行更正呢?再次重复一下上篇文章的观点:行政处罚公示必须全文公开,不可以对相关信息有所遮掩!这也是大多数行政处罚能够依法做到的——没有打码!只有少数不知何故进行了打码处理,而且是极少数,也许是相关人员还没有意识到这是错误的,希望看到本文后做更正处理,善莫大焉。另:此文并非小编针对个人的指责,而是对于这种不真诚公示行为的劝谏,请勿误解本意。
' Y9 k( f8 [$ o& m& E参考资料9 [4 a8 g( ]3 J/ r- V+ Q8 J8 G
8 Y+ {: z4 R. p* N/ Y4 D* t& Q1 W2 g+ A2 b. h( C9 ~
《民法典》P17、P163
( }+ O9 A, W1 E/ u
. N' F, }6 v3 {《国家统计局行政处罚信息公示办法》第六条1 Q5 f6 [9 k- i
: Y/ `; N/ x! M0 ~5 h; c5 k
国家发展改革委办公厅关于进一步完善行政许可和行政处罚等信用信息公示工作的指导意见
, Y$ b% p- D# C+ q
. w; U- ], y+ K# l1 a1 J
$ S* a- r# p% O+ d
4 ~ v w) j4 E
: P0 {# `" |0 P6 Z# r% t3 p- H! p$ ?- K
免责声明4 t7 C. B# C- }
3 O6 c6 M& s J5 k( s% k
关务范儿微信公众号(以下简称"关务范儿")出品的所有内容、观点取决于关务圈内相关报告作者所知悉的各种相关环境因素及相关内在因素。监管政策预测和商品编码的给予是基于一系列的假设和前提条件,因此,读者只有在了解相关标的在文章中的全部信息基础上,才可能对我们所表达的观点形成比较全面的认识。0 j1 c% D2 p" I1 d) D
* z+ a# f6 f& S6 v3 ~* j关务范儿出品内容仅为对相关标的报告部分内容之引用或者复述,因受技术或其它客观条件所限无法同时完整提供各种观点形成所基于的假设及前提等相关信息,相关内容可能无法完整或准确表达相关分析内容的观点或意见,因而仅供读者者参考之用,切勿依赖。任何人不应将关务范儿出品内容包含的信息、观点以及数据作为其进出口决策的依据,关务范儿发布的信息、观点以及数据有可能因所基于的政策发布日之后的情势或其他因素的变更而不再准确或失效,关务范儿不承诺更新不准确或过时的信息、观点以及数据,所有关务范儿出品内容或发表观点中的信息均来源于已公开的资料,号主对这些信息的准确性及完整性不作任何保证。关务范儿出品内容信息或所表达的观点并不构成所述进出口清关、商品归类、出口退税等等的操作建议。相关内容版权仅为关务范儿所有,未经书面许可任何机构和个人不得以任何形式转发、翻版、复制、刊登、发表或引用。
6 P9 Q9 I L& S& a- k$ r* l% R1 @ ?; ?% b- w- \1 |+ T) l/ F( r( w
如果有需要,加入小编的学习群“关务范儿”,还有电子版《品目注释》作为福利发放。' i( r ]7 y% ]% w' y
# Z2 a$ i7 n/ K- e8 {功夫在平时,每天的不断精进,会使你参加类似考试时得心应手。关务范儿组织了学习小组,平时一起学习、讨论、交流,欢迎刷到我的各位申请加入。
2 B0 C. P) ^5 u: f% x% \ e9 Q
3 M3 U1 R. e. a 微信群请添加下面微信申请入群(先加V,群主会推荐入群),QQ群请扫群二维码添加
, ~. v4 @- b; V8 Z7 W( m
9 \# w/ E. I! G$ X, h编辑 | 关务范儿 务实关务工作者 商品归类、关务合规、关务审计、AEO认证, D E5 b' M) d& E; `
# ^) }4 A: B! Y" ~
微信 | 135640485964 L2 P, i5 @1 t- [" J. \
) D( t3 Y4 `& `/ ?" B: N# Q
邮箱 | 13564048596@163.com E/ \0 ?8 R2 I! K# P% q; }6 N
! F( s8 Z( e* |) r5 A3 V+ T/ g. I
9 [, g/ D' k$ e5 M
9 W) C8 u9 y4 D0 e" @! T9 U6 K4 l
. V2 A1 O- P) B& k- c$ D
9 ~$ S% ?/ }; }" E+ R5 l0 O, ?% Q& {9 d, o% n

% [& I% ]0 H% D# Q, |5 F! g
2 b6 t" t0 Z% h& _1 K
|
|