2020年预归类考试实战课程

 找回密码
 注册

QQ登录

只需一步,快速开始

手机号码,快捷登录

手机号码,快捷登录

在线
客服

在线客服服务时间: 9:00-24:00

选择下列客服马上在线沟通:

快速
发帖

客服
热线

010-62010715
7*24小时客服服务热线

关注
微信

关务资讯公众号
顶部
海关AEO认证申请全攻略2022年预归类师考试秘籍中国船务课程视频2020年关务水平测试培训
申请进出口商品预归类视频!AEO认证政策解读商品归类在线解答海关AEO认证,100%通过
AEO认证服务网北京岸谷关务官网预归类服务-归类师权威操作预归类考试网
查看: 52550|回复: 0

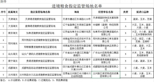
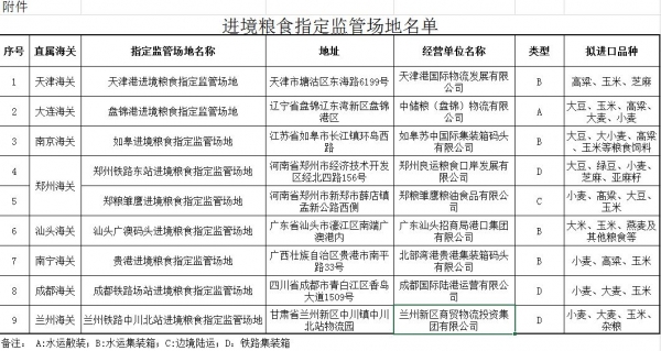
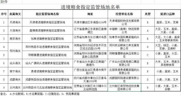
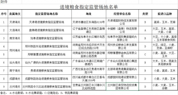
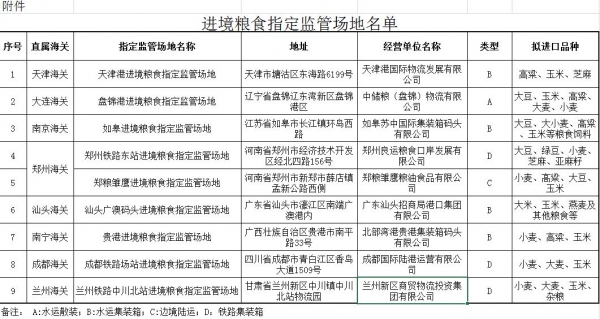
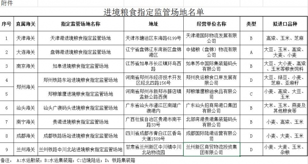
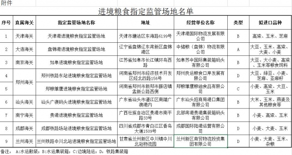
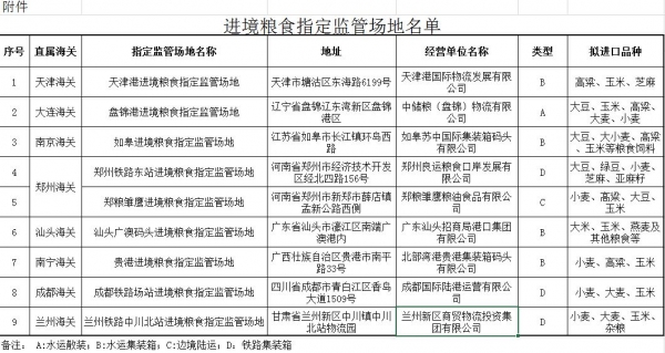
关于公布进境粮食指定监管场地名单的公告(海关总署公告2019年第81号)

[复制链接]
发表于 2023-7-8 08:22:35 | 显示全部楼层 |阅读模式
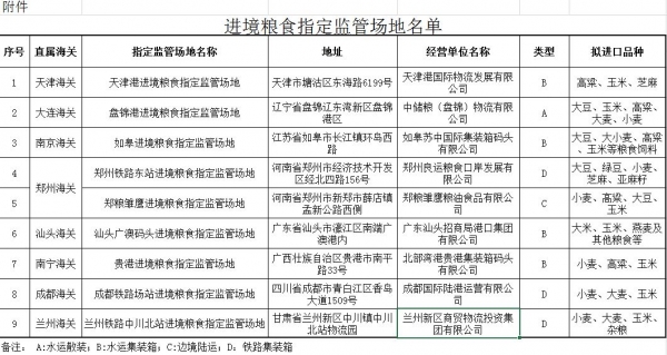
根据《中华人民共和国进出境动植物检疫法》及其实施条例、《进出境粮食检验检疫监督管理办法》等法律、行政法规、规章的规定,海关总署对部分进境粮食指定监管场地进行实地考核验收,现公布符合设置要求的进境粮食指定监管场地名单。
0 P" v* a; B0 p* Y9 d2 A3 M- M! L4 e# d# K, A
海关总署在官方网站(www.customs.gov.cn)公布《进境粮食指定监管场地名单》,并实施动态管理。- X. W( T) `+ A
% H! n9 z" K0 Y1 q3 X
特此公告。4 }( _* U. L$ |
) d( W. l5 U+ N' o) f  n3 K8 c
附件: 进境粮食指定监管场地名单.xls0 p+ s  t3 o) s1 f% d7 t9 d" X* [1 o
/ S5 [* q/ ~! a" d* B9 a* Y
w1.jpg
4 k; Y4 X5 g# K. {0 v2 M
0 W/ P* }$ g7 H7 R2 \4 n6 q* ?  f海关总署
3 k4 d; D; s* |4 J" ]" c6 |) G
4 Y/ l) }: d1 j* U( i: V2019年5月8日3 n. s% N1 A6 g7 E! {

1 V( b& g  s# Y; X  V, e+ n8 k+ R4 `公告正文下载链接:
4 v) Z. @9 D# a" ?& T7 K: V4 T* z4 @' j/ `* X' L
海关总署关于公布进境粮食指定监管场地名单的公告.doc  g5 I1 ~) Q# `; p- B* |

. M6 q, C1 t' l9 D5 N海关总署关于公布进境粮食指定监管场地名单的公告.pdf8 J" h0 ^- ^  v) B

- ~& H  ]2 p' `3 M; ?, d公告正文下载请点最下方阅读原文
' y" ]6 [% ]$ Y! f; _) v0 A7 n6 S* \  f' a4 Y7 d
来源:海关总署网站  j  i0 G; j6 @' @% K, C9 |  R
! a  {6 G: }" W' R9 ~( n' K" u) [
发布:代俊
+ a+ A* [1 ^8 j. Y" S0 }+ l* E* @" z/ A' s* k9 k
投稿邮箱:nosubjects@qq.com
- G; `* k, @3 }4 ^& s1 d8 C$ c* n6 v- f: ]. b; U
w2.jpg
& y. h; A) G# k! E1 }4 _4 D4 Z! o1 N2 d7 X5 O
w3.jpg
*滑块验证:
您需要登录后才可以回帖 登录 | 注册

本版积分规则

关闭

站长推荐上一条 /2 下一条

QQ|Archiver|手机版|小黑屋|外贸精英网 ( 京ICP备19046145号 )

GMT+8, 2026-2-11 16:37

Powered by Discuz! X3.5 Licensed

Copyright © 2001-2026 Tencent Cloud.

快速回复 返回顶部 返回列表