全归类师在线,免费帮你解决商品归类疑难问题

 找回密码
 注册

QQ登录

只需一步,快速开始

手机号码,快捷登录

手机号码,快捷登录

在线
客服

在线客服服务时间: 9:00-24:00

选择下列客服马上在线沟通:

快速
发帖

客服
热线

010-62010715
7*24小时客服服务热线

关注
微信

关务资讯公众号
顶部
海关AEO认证申请全攻略2022年预归类师考试秘籍中国船务课程视频2020年关务水平测试培训
申请进出口商品预归类视频!AEO认证政策解读商品归类在线解答海关AEO认证,100%通过
AEO认证服务网北京岸谷关务官网预归类服务-归类师权威操作预归类考试网
查看: 62903|回复: 0

雄安海关来了

[复制链接]
发表于 2023-6-30 04:03:14 | 显示全部楼层 |阅读模式
w1.jpg

w2.jpg

雄安海关临时办公地点

4月30日,随着首份对安新县嘉瑞贸易有限公司申办海关进出口货物收货人证书的签发,石家庄海关隶属雄安海关在雄安新区正式对外办理业务,实现海关“雄安事、雄安办”,雄安新区通往世界的进出口贸易将更便捷。

w3.jpg

w4.jpg

千年大计

国家大事


2017年

4月1日



中共中央 国务院决定设立河北雄安新区消息发布。

2017年

4月5日


石家庄海关成立支持服务雄安新区规划建设领导小组和课题研究小组。


2018年

4月14日



中共中央 国务院批复《河北雄安新区规划纲要》。


2018年

5月24日


石家庄海关选派业务骨干进驻雄安新区市民服务中心办理部分行政审批和备案业务。


2018年

6月8日



国务院同意雄安新区成为服务贸易试点城市。


2018年

9月15日


中共中央 国务院正式下发《关于支持河北雄安新区全面深化改革和扩大开放的指导意见》。


2018年

12月25日


国务院正式批复《河北雄安新区总体规划(2018-2035年)》。


2018年

12月29日


雄安海关获批设立,为正处级单位,隶属于石家庄海关。


2019年

4月30日


雄安海关挂牌入驻临时办公地点(雄安新区罗萨大街149号),并办理第一单雄安海关业务。




w6.jpg

雄安海关内设办公室(党委组织宣传部)、综合业务科、查检科、企业管理和稽查科、技术科、内控科6个科级机构。

智能

城市

AND

智慧

海关

w7.jpg

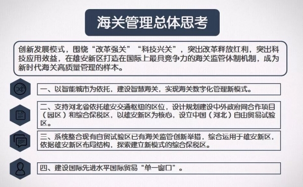
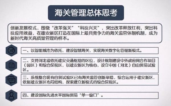
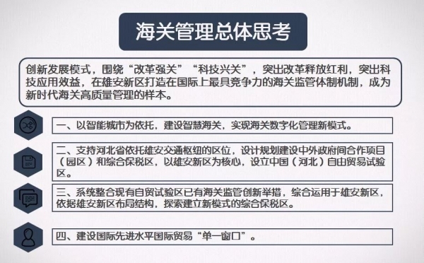
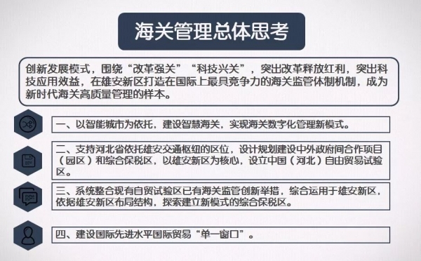
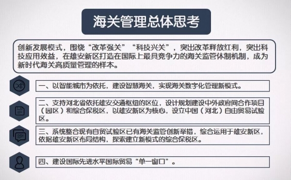
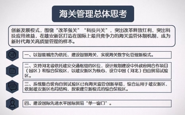
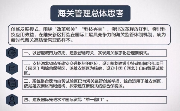
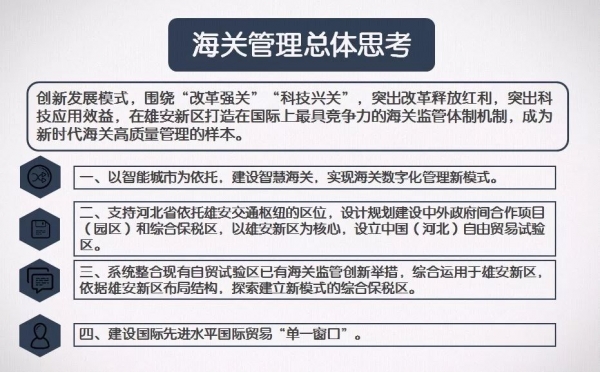
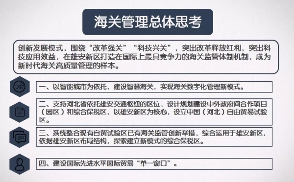
用“世界眼光、国际标准、中国特色、高点定位”要求集聚集体智慧,积极探索智慧海关建设,创新海关监管新模式。

w8.jpg

w9.jpg

树立绿水青山就是金山银山的理念,探索在雄安建立新型海关特殊监管区域,打造高水平海关监管体系,建立新模式综合保税区,构建“互联网+”数字比对与可视监控相结合的监管模式。

w10.jpg

建设以项目全面化、系统电子化、信息数字化、互联国际化、贸易便利化为目标的世界一流的国际贸易“单一窗口”,积极探索新型智慧海关监管模式,将“智慧海关”建设融入雄安数字城市当中去。

w11.jpg



业务办理流程图

w13.jpg

w14.jpg

w15.jpg

向右滑动查看更多

其他业务办理流程请登录石家庄海关门户网站查询或拨打12360热线电话。



供稿:石家庄海关

监制/ 陶永

审校/ 付军锋  朱伟  

编辑/ 王晓丹  刘畅   

美术编辑/ 卫昊  常相婧

w16.jpg

w17.jpg
*滑块验证:
您需要登录后才可以回帖 登录 | 注册

本版积分规则

关闭

站长推荐上一条 /2 下一条

QQ|Archiver|手机版|小黑屋|外贸精英网 ( 京ICP备19046145号 )

GMT+8, 2026-1-17 22:03

Powered by Discuz! X3.5 Licensed

Copyright © 2001-2026 Tencent Cloud.

快速回复 返回顶部 返回列表