海关AEO认证全流程服务,100%通过

 找回密码
 注册

QQ登录

只需一步,快速开始

手机号码,快捷登录

手机号码,快捷登录

在线
客服

在线客服服务时间: 9:00-24:00

选择下列客服马上在线沟通:

快速
发帖

客服
热线

010-62010715
7*24小时客服服务热线

关注
微信

关务资讯公众号
顶部
海关AEO认证申请全攻略2022年预归类师考试秘籍中国船务课程视频2020年关务水平测试培训
申请进出口商品预归类视频!AEO认证政策解读商品归类在线解答海关AEO认证,100%通过
AEO认证服务网北京岸谷关务官网预归类服务-归类师权威操作预归类考试网
查看: 1842|回复: 0

青岛海关出台举措优化行政许可服务再升级

[复制链接]
发表于 2022-7-4 13:33:04 | 显示全部楼层 |阅读模式
青岛海关出台举措优化行政许可服务再升级w2.jpg & a! Y% S3 b9 v3 ^
- k9 M3 [2 ~7 Q) z
为贯彻落实海关总署关于进一步助企纾困降低成本,促进外贸保稳提质的各项要求,青岛海关出台加强行政许可管理、优化行政许可服务举措,引导企业用好用足相关政策,更好地服务广大进出口企业。
& u2 b' o$ Y- o$ m  P( q: N$ E5 Z
实施行政许可事项清单化管理,逐项拟定办事指南向社会公布并动态调整;在门户网站开通“海关行政许可场景式服务”平台,实现关区行政许可项目的一体化、集约化展示和办理;逐步推出行政许可承诺办理期限制度······下面,让小编带你一睹为快吧。) t6 a' `' S6 w# |  j1 I

$ R9 R9 r1 T. q: k 青岛海关出台举措优化行政许可服务再升级w3.jpg
1 N5 Z+ y- `3 [0 S
0 i3 L% I, B3 V1 b这份青岛海关行政许可办事指南+ e3 q: Y# T" h4 D7 l) A  q& Y% ]

% ?8 x7 @7 S) n. J快快收藏起来!!!
- Q$ @& Z/ ?# Y; c2 p. D1 o! Z+ W4 t: m3 s0 m; g' V" V
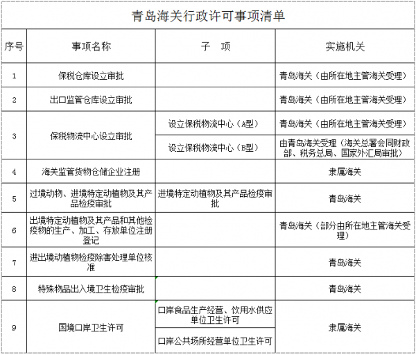
青岛海关行政许可事项有哪些?# h4 D- [' z7 x. T3 ~$ P
: E1 a( Q) D3 U6 A
青岛海关出台举措优化行政许可服务再升级w4.jpg ) ^+ z) {0 A$ |, |, Q

- k0 c/ d' h6 k0 G9 M怎样办理行政许可事项?0 D! _  J" C' t- p* |- Q
) Y% a  I- I' z9 p
申请人既可以到海关行政许可“一个窗口”进行现场办理,也可以通过网上办理。
, }. J1 e5 f8 y, u$ t8 ~: q/ v' p! x/ M6 I/ G" P( p! i
青岛海关出台举措优化行政许可服务再升级w5.jpg 8 D! `$ Q# F9 L* g9 V4 t
, o* s# B4 v2 e/ n' q
一、行政许可“一个窗口”现场办理. Q/ x8 r7 z8 x! ]$ B  H

" d( \* U9 o6 V: X. ^9 @申请人可前往海关行政许可“一个窗口”提出申请,根据办事指南携带相关申请材料。' J0 c( c& d2 z; f' w% K0 J* N3 s2 X9 J
( n. C" l6 E3 k9 r- e- q1 ^
青岛海关行政许可受理场所一览表
0 m& v9 ^9 C4 w; F5 ]9 d
; v' d" i" a3 N8 y7 F  s1 H& b/ Z1' T4 z4 A7 z) k
  f" V  W+ ~! t% Q
>>
3 u1 c8 T) @6 T& w7 g5 t& J: v7 I; [/ Z
青岛海关行政许可“一个窗口”
$ A3 W- p, ]0 f4 c- L: R; i
1 M2 ?& l1 b: V# X& n$ }- _2 U地址:青岛市中山路2号908
$ B+ e; S$ a8 s
( N; \/ F/ f1 V6 D3 I  N- _联系方式:0532-80886213; e7 v0 m/ J" j( Y4 x) `) u
4 X  p+ P# P) K6 N% F  f
2
0 d$ f6 l, h& x- h9 ?9 N4 Y% R# K* [2 Z* S, W% c
>>
9 Y7 ^8 |. K7 G7 F
  v9 }6 n) O/ T5 q1 D' V4 r0 P4 ?黄岛海关行政许可“一个窗口”
. `) E' H$ I0 Z/ ~3 }2 D9 }
! X' t& e5 b1 Z5 g( r地址:青岛市黄岛区长江中路192号黄岛海关报关大厅66号窗口
5 l5 }: v% I: W) I8 c
5 H% S6 {5 V- o6 I% w; j" ^( Z联系方式:0532-86987790
/ t( w3 l% x0 A8 U3 o8 v4 A+ m. b2 o7 y" y4 k; j
黄岛海关行政许可其他办理地点5 g0 V- J6 k. y. n9 |
9 @# _: w8 M5 ^3 b+ c4 w
地址:青岛经济技术开发区汉城路6号黄海大厦1楼海关业务大厅
9 i6 O; w3 t" N  p
; ~5 o- q* S. y+ Q* \& a联系方式:0532-86959378
2 {8 m3 X( }5 J* [- u3 v3 {- Q, b( A  ~3 r3 x
3
  V. J3 a) R* {$ `/ X
1 T- e" ~4 k7 @! ~" U8 q' e>>
1 [4 A( n7 l8 ?) D
; |! s% x5 w6 T0 C烟台海关行政许可“一个窗口”
  i2 u, Q% Q* T1 ~2 {4 e/ k# V& `- H/ }: o8 x% ^/ ^. C) U
地址:烟台市芝罘区北马路1号烟台海关15楼综合业务二处企业管理科   
1 M5 D# O' [; s1 W6 g
* Q  Q8 `/ g% q3 W& P联系方式:0535-3061283;0535-3061284( l  |( }( x  c

, C7 y) k9 R  v1 y% J% k) _烟台海关行政许可其他办理地点" {# W1 ?7 H( [, {$ M8 M, ?3 S% D

3 I, B: M( u0 S7 I+ ^地址:烟台市开发区北京中路52号2楼烟台海关驻八角办事处保税监管三科
& C2 ^- S5 G" f: u- r1 d5 P* W+ ^( {1 s/ U6 L
联系方式:0535-3061267
6 W) ~: H5 f! X- Y
6 k5 n7 Y4 V) a$ N' [2 z4) S- z2 Z! A5 a$ O8 d; ~9 r. i

0 _2 _3 E2 B# \0 ~" l) W" Y7 `>># j9 w( H0 l' d

6 H# J  V$ l5 b2 `( b" R. D2 p% ^青岛胶东机场海关- W, y! b9 v% q) X" n8 i+ x
% A4 h7 Q: V+ ~
行政许可“一个窗口”
9 k$ y2 }" z# Z2 E& g. V2 f+ D, R/ n& Y. e/ K6 Q
地址:青岛市胶州市顺港路8号
4 d/ r7 v" i) c. \' h  `) {( Z( \* P( l% H
联系方式:0532-67893212. _3 x; ^: r) r  p+ j* J' w4 p# u9 D! m- w

3 M* O# m: Z5 r+ G5
. l6 _) L2 m: \$ Q4 ]% M* R' Q- {6 f
>>! J1 Z" |: J" p4 r' f& j
8 h  `; m- ^! s! f
青岛大港海关行政许可“一个窗口”0 \! `' ], i* C$ h+ G

) e( b' Q& U! a7 Y地址:青岛市市南区福州南路17-27号青岛市民中心4楼T3窗口4 R9 b; r9 q, l. ?1 B
+ ]* {, H1 A/ y5 [+ [2 G
联系方式:0532-66200553;0532-66200150( ?9 m6 l2 g1 I

7 x1 Y5 l  D5 o% O& U' b2 y+ z" S6
1 y& X, u7 {( }- F. z4 \& _$ v: i6 J' n! W' p
>>; P$ ?4 j! O1 q0 O

( j# a: ]- `0 ]. D/ j0 |4 Y$ q& j董家口港海关行政许可“一个窗口”3 i$ S7 _, G( r" S: J4 w% S7 b
( R5 }5 }& Z) P6 l& Q
地址:青岛市黄岛区峄山路222号董家口港海关报关大厅行政许可窗口# ]  w( j' g. Z. d7 s3 L) v$ U4 F* m
, t1 o& q* c" G! c6 s
联系方式:0532-82956218;0532-82956219
3 w9 D& q; D; v, o8 z, F* F% Y# S# h# e
7/ O7 [8 s2 f1 N* A) c
' m7 f0 X6 k1 a0 {; O# B/ _9 M
>>
5 P8 ]  ]8 y7 B$ S% c% @9 Y, k
( S+ X3 R9 h9 e4 {$ M- B- F即墨海关行政许可“一个窗口”: q. b8 l5 W( O

% S/ ^' K1 h2 a6 y; m# T$ f/ z) D地址:青岛市即墨区振中街7号海关业务大厅
5 _  E8 O* ]; @9 p8 e; u
  B+ H. D4 G$ w2 j$ ^1 _联系方式:0532-88585053;0532-88585352
9 R/ E5 N' W3 ^$ x, z: ]3 B, o/ ^5 _+ p
5 A- T" y+ v% V7 k8+ F/ T' {. V: d. }2 Z: T
" M3 O  Z3 l0 ]0 D+ d' D
>>
+ Y3 F) w  A* y& g/ @  O/ U) O
: W5 ]. _# Y2 K7 X: I$ a胶州海关行政许可“一个窗口”
6 e( N: [/ p7 F8 |% C
- K5 `8 E4 H3 j. g( X5 F9 ?8 X地址:胶州市长江一路1号1楼业务大厅
! F, U" M/ _! Y& j1 ]" K4 j: g/ S2 l) W. @1 ^, s7 D$ O% ]
联系方式:0532-80887370;0532-80887391
6 L6 G! G1 G+ D8 C' B4 v5 G% J' ]: n% Y* \( Q9 Z" z5 ?3 L$ S
9
) j- v8 o1 z& N. H+ `+ B, b: r+ R. I- x3 z& J! \0 ~* q0 K* d
>>9 f# O7 b, g/ H
+ Z* E/ i* q/ E9 O" F2 I# U
日照海关行政许可“一个窗口”
" |) E  f9 A2 a# @, F
& }  E/ a5 |+ I地址:日照市北京路277号航贸中心2楼报关大厅
$ D' x6 w- f( e8 s* u) i" m2 {! @& ~" c
联系方式:0633-3317131
/ i  |8 c: `4 v' W" m# o' X3 d
! M! {% f2 A3 i. O0 ]0 G10
- P4 E& e+ O* j1 L; X+ T
9 C; x$ Y' a  V" q>>
8 ]3 W* E1 m  y9 q$ _2 y1 d$ Y5 s' S/ s& V- G% ^/ @8 J% K- c6 h
威海海关行政许可“一个窗口”
7 R. c8 K2 u' z0 L6 {+ p% j
8 F5 ]1 F. Y: n% j地址:威海市经济技术开发区齐鲁大道62号海关2楼业务大厅! R, e8 K% z# T3 E" N& Z9 Y2 _
4 [  X% T, c' r4 Q
联系方式:0631-3807339;0631-3807341
; d, u; ?( e8 H) {: \1 ?/ W% Q" x7 m' n. a7 G3 [( `; u! G
11/ }# I0 ^; J- ?
* J6 C9 U# w% q/ T: |+ N
>>
& h% ?; b% o0 b2 m2 ^+ W. h
0 i0 s3 A: T5 h0 m龙口海关行政许可“一个窗口”
* h" [; a5 T- H' {
5 W9 r/ m# K3 ]. n地址:龙口市港城大道府东二路299号龙口海关12楼综合业务大厅
& u6 o, m$ V# o* @$ r- m# x
$ i5 N1 k: R9 f* z5 \联系方式:0535-8809019! l6 m5 m" S( P

; F# V) E" C4 z) b  [, T12
3 B5 T4 r$ f3 f7 c+ ^6 ]0 q/ D. Y' S3 Q& J! o7 B: q- U7 X
>>, @1 N5 L& o) U% Q; W$ A

4 m& u5 t% q) {  R荣成海关行政许可“一个窗口”* J7 C: `6 A3 k- @: O6 q) c
8 o% |& ]+ h& g
地址:荣成市观海东路168号海关1楼业务大厅" G( H, C0 H) |* O( l6 @; b
; ?8 H7 b- e" H$ e* g2 d& U: S
联系方式:0631-7587615
, e6 w' m' y* k
. N5 ?$ n; k% s  c6 V/ |6 }13: {: C9 @& ~: S, r6 l* h+ Q+ @

8 t0 i0 P  [: s8 P8 X- j: u$ O>>0 Z5 \- O4 m2 a* y1 s! M1 O

+ p0 z1 d" e9 K4 U$ O济宁海关行政许可“一个窗口”% E8 Z" ?$ w2 @& v4 K4 X

+ g% b2 Z2 K& ?5 J4 B地址:济宁市任城区海关路1号济宁海关2楼报关大厅% K: q. D' b7 T, Y
' n: G& X9 P+ w% S" H0 [  j: j
联系方式:0537-5132842
1 N/ `. u  v$ \5 T* X
! D  m5 y5 P% S  d0 {) S4 U: Z: u济宁海关行政许可其他办理地点
5 W. L; i# n- g& a/ \6 j! J& Y/ t$ k0 o) D( `' U8 }9 O
地址:曲阜市静轩路东首济宁海关驻曲阜办事处2楼报关大厅
5 N* `( Z" x: m* G8 u: b# E, s- X: r
* L4 Y: u3 I3 d* _* k, M# x9 u联系方式:0537-5132840
$ n% W9 R3 Y" M* \( z9 D- s
+ A$ p! O+ F+ V+ v142 G8 P0 ]! Z3 G& k! U" |. n# e  {

1 ?8 h' D0 w. {>>+ i! y3 R  ?' Z# @& h& Y' t: c
  i3 o* G6 B1 h$ E8 M" m
临沂海关行政许可“一个窗口”
( i, p, b; }8 W/ ]  k6 y
, q: A6 y) ~6 B; V; f" g地址:临沂经济技术开发区沂河路185号临沂海关2楼业务大厅+ c& w' Y$ |$ @7 e+ n$ e
# I8 g4 _$ o: r. E9 N+ f7 ?
联系方式:0539-7015535;0539-7015536;0539-7015537;0539-7015539
6 `' j4 \, ~* a, ^% i+ O- k" h7 `0 J5 R' |
15, s; f$ Z* `7 d6 J

7 K& r: R6 a# z! W0 `5 I>>, f  q  C! \7 k' p
) u! t, `0 d: a9 _" V' {
菏泽海关行政许可“一个窗口”% C* w3 P3 q- m$ O

; P6 w+ D8 }; e地址:菏泽市人民路588号菏泽海关2楼报关大厅
: U1 o* f" l1 p7 B
% Z% f4 [* R2 q8 d8 f% A0 Z联系方式:0530-5102955- ?5 Z/ a3 m" ?4 p9 P5 X+ _
% w, F; @& Q9 e, `6 L8 n& A* m; _
166 ?: m1 F2 M# j" g' t% n; |! z1 m; o  a

  F* N* j7 P4 H, d>>4 n/ I% U. M4 j( d, T( E0 M6 S! Z* f
5 n1 E8 b8 A* @! r; |$ E% [" Y
枣庄海关行政许可“一个窗口”
: Z' d: \2 W/ U+ v% W, s5 e/ P, d: @1 j0 O
地址:枣庄市薛城区嘉陵江路77号投资运营大厦1楼报关大厅0 m6 ], ^; ~  e8 V9 X% _  v9 c( s+ @
- c# R! u, X- Q: J/ s8 N! T; m( B
联系方式:0632-8622704;0632-8622723& I4 E# d( X6 T8 f0 d. B+ `
8 |8 j# z5 {6 \: r9 e1 R/ M* J
17
7 C; T. \/ j  C: z, s4 e; G- _  z: x/ T9 F% X7 A
>>  Z! L$ R( _' E! h. v; f5 ]

/ l  z; w1 Q% _* z" i" D) l莱州海关行政许可“一个窗口”
5 |; E# y% Q& k6 X3 Y
4 A0 u! }- ?( S- h; `( F# r地址:莱州市玉山街1588号莱州海关业务大厅2 I. j8 v$ c( e
+ R5 G+ q+ Y$ {8 h6 I* M
联系方式:0535-3061511
5 l  ^  H- g. M8 e' l3 W5 X9 {( n- ]  A$ u* x+ [3 u7 B% `
186 n1 D2 y( r" R6 _1 E/ w! Z
5 _5 |7 H! Z. U+ H
>>
1 o" X& ?8 W; u4 H/ d8 ?( X( f' M# C% U' F
蓬莱海关行政许可“一个窗口”
3 ~) s$ {5 R/ x& e5 K3 R
  Y  \( ^0 p- _$ @地址:蓬莱市北关路185号蓬莱海关2楼报关大厅
- B9 \+ Y. J; X. J
+ K9 @6 q6 Y7 K$ G( z$ V1 O联系方式:0535-3061573
/ L% Z% P) k6 ]/ _  G' ~
- h% U' n% [! t4 j0 p198 C4 K/ S' F1 D3 j8 \7 b' n, H2 ~$ C

8 Z3 \8 I, A+ b5 R/ H* m9 G>>
. M. Q2 @& A+ N
2 T# K2 o  S; L6 v海阳海关行政许可“一个窗口”
" c3 l7 B0 m8 W2 z  ?) v8 ]2 V' I) g: w( R; c! L- V
地址:海阳市海核二路608号1楼报关大厅
- }7 Z0 a% K' D9 G( D4 P
: x9 i1 T4 X0 H( X联系方式:0535-3793913" Z0 ]/ Z; [% G0 ^1 W/ [
( J4 @. ^& x' x$ P3 s- O6 s) P1 N
申请人也可通过登录青岛海关门户网站选择海关行政许可场景式服务平台——我要办理,点击现场办理模块,查看关区内各个受理地点具体地址、工作时间、咨询联系电话。1 Z3 e) X( @$ q9 L/ {7 C) g
' F$ x. x0 j/ w! w, Q
青岛海关出台举措优化行政许可服务再升级w6.jpg + V1 b5 m2 i; g$ o9 l

  e  [8 s" L& p- k  {, J6 G1 _& ] 青岛海关出台举措优化行政许可服务再升级w7.jpg ( B9 S3 R8 F* [8 ~) f  k. X7 F' s
  H9 n8 i: l' i, Y2 l* f

8 I! t! M! G" l  m. ?
3 I6 D/ |) g2 A  i% |, ^$ I二、青岛海关行政许可场景式服务网上办理( H9 B$ j" @3 T8 ?5 F6 E
# p; J7 e+ e: R% U. M: S# A# {
网址:青岛海关行政许可场景式服务网上办理(http://qingdao.customs.gov.cn/)
+ Z# p8 X  J/ Q* t8 x% e6 O$ N% V* o0 E& p% f
青岛海关出台举措优化行政许可服务再升级w9.jpg
$ C2 a: n/ n/ f8 V& b/ Z# d1 O" f( a3 C8 b1 f& t; t6 D
青岛海关出台举措优化行政许可服务再升级w10.jpg
- a' x9 J6 F3 U4 D/ {8 U2 i$ ]1 }$ r5 o6 v: }
企业可通过海关行政许可场景式服务平台提交行政许可申请,实时查看办理进度,下载打印加盖海关行政印章、行政许可专用章的法律文书,不必再通过自取、邮寄等方式获取。企业还可以直接在线填写“相对人满意度评价表”,对海关行政许可工作进行在线评价。
7 [, C% a' P+ g. z/ X! x: P
, D% Z  w* d7 s, ~8 d5 F% [' l" y/ ^行政许可需要提交哪些材料?
4 o. g  J, W  A- d5 E1 P+ G* q" ?2 C
8 z( B. |$ W% r4 P1 l; Z2 S 青岛海关出台举措优化行政许可服务再升级w11.jpg + B  d7 k/ K; u/ F) v9 B

+ Q8 A7 v% C0 h- y1 \6 z9 s8 R7 Q& R 青岛海关出台举措优化行政许可服务再升级w12.jpg
* Q% t' ^1 v! r
5 ^8 c' Y/ D) G# {& A# Z申请人可登录青岛海关行政许可场景式服务网上办理平台选择“行政许可”,点击各业务类别,下拉至页面底端查看服务指南。$ \2 ^3 E$ O( z8 w) z" d6 L1 a+ e
: i, T6 y# ]9 O5 r! ^% t
青岛海关出台举措优化行政许可服务再升级w13.jpg 3 _9 Q- _: n( |1 X6 N

3 x; R6 L7 c% h 青岛海关出台举措优化行政许可服务再升级w14.jpg
# c: ^& }& k! y4 t6 x( T
0 o1 C. ^+ M4 o. N, q3 a申请人可在办事指南中了解详细材料要求。现场也可以领取纸质版政务服务事项办事指南参考查阅。
9 l. Y# |" Q7 c
- L9 F! X5 n$ Y5 l- P 青岛海关出台举措优化行政许可服务再升级w15.jpg 4 {* s. v, |% @
& l# b  k9 C2 I* J
青岛海关出台举措优化行政许可服务再升级w16.jpg
7 T7 a, f7 _. K2 [) p" b
& ]' J2 y" S7 w# q(行政许可事项流程图)
0 k8 @) R" A1 x
6 S3 n' O6 u5 Y1 v+ s" q$ B行政许可办理的时限是多久?, f* ~" L9 {/ m1 T( J5 j; {

+ y# k. q9 i7 O. ]3 G: F除可以当场作出行政许可决定的外,行政机关应当自受理行政许可申请之日起二十日内作出行政许可决定。二十日内不能作出决定的,经本海关负责人批准,可以延长十日,并应当将延长期限的理由告知申请人。
& i& u7 z# y9 p9 _2 N1 m( I5 @5 m7 I. o) h9 c1 [9 b
法律、行政法规另有规定的,依照其规定。
1 a1 D4 c- D" x: x
; s7 o! D0 }9 |- B" S' F两种情形:
: {; c8 e( E& z/ S; h
. P" ?! n& t9 _( q( n5 S1. 海关行政许可采取联合办理的,办理的时间不得超过四十五日;四十五日内不能办结的,经海关总署批准,可以延长十五日,并且应当将延长期限的理由告知申请人。, A  z, Q) W6 J

/ |* W4 b8 X4 {2 H& \4 A3 I" x2. 依法应当先经下级海关审查后报上级海关决定的海关行政许可,下级海关应当根据法定条件和程序进行全面审查,于受理海关行政许可申请之日起二十日内审查完毕并报送上级海关。上级海关应当自收到审查意见之日起二十日内作出决定。
- c5 e4 A4 Q# u" x2 |# |6 M. o9 n) J2 ?' u' I* r& }
法律、行政法规另有规定的,依照其规定。
( U- B% ]* B9 d) N& Z2 C, j" i+ x  e* N
特别提示
0 e5 u3 f+ M# g! l
! j! L# A6 }+ z3 y5 Y- E青岛海关在国境口岸卫生许可、特殊物品出入境卫生检疫审批、进境特定动植物及其产品检疫审批等领域实施办理时限承诺制,严格按照《行政许可事项内部承诺清单》的承诺期限办理行政许可事项,全面落实“口岸公共场所经营单位卫生许可”告知承诺制,进一步细化行政许可各环节办理期限,切实提高许可效率,真正将我为群众办实事落实到实处。
0 |7 F: {' J  T; [3 z% b+ `# S4 ]$ N# {1 L
怎样知道行政许可办理结果?
: a: X+ i4 q+ `, ]: E: P% G8 C( M5 U; l1 `( [# |, r4 E
申请人可以通过登录“互联网+海关”一体化网上办事平台查看办理结果。" b- s9 u. ?& i: i/ A& y
) a6 Z3 T8 f& X: E& ^( K( @3 S6 [
青岛海关严格按照行政执法公示制度要求在作出行政许可决定后7个工作日内,在青岛海关门户网站公示行政许可结果。
/ B; z& N) C1 ?$ D# _; ]% o+ R% o6 @
青岛海关出台举措优化行政许可服务再升级w17.jpg
9 P1 q+ l  g, L$ H
# P8 \5 @  I+ _' t1 V4 Q; f6 D- H$ o8 b

( I6 t' [! T* l/ F" q9 s供稿:法规处、即墨海关
1 o  t3 M& a( b0 Q* C* e* N" C6 s
3 J, m# H, l3 r0 h2 i# D& o/ X' w         
. _' {* R1 y+ n# B0 f原文作者:青岛海关12360热线
*滑块验证:
您需要登录后才可以回帖 登录 | 注册

本版积分规则

关闭

站长推荐上一条 /2 下一条

QQ|Archiver|手机版|小黑屋|外贸精英网 ( 京ICP备19046145号 )

GMT+8, 2025-12-31 15:26

Powered by Discuz! X3.5 Licensed

Copyright © 2001-2025 Tencent Cloud.

快速回复 返回顶部 返回列表