全归类师在线,免费帮你解决商品归类疑难问题

 找回密码
 注册

QQ登录

只需一步,快速开始

手机号码,快捷登录

手机号码,快捷登录

在线
客服

在线客服服务时间: 9:00-24:00

选择下列客服马上在线沟通:

快速
发帖

客服
热线

010-62010715
7*24小时客服服务热线

关注
微信

关务资讯公众号
顶部
海关AEO认证申请全攻略2022年预归类师考试秘籍中国船务课程视频2020年关务水平测试培训
申请进出口商品预归类视频!AEO认证政策解读商品归类在线解答海关AEO认证,100%通过
AEO认证服务网北京岸谷关务官网预归类服务-归类师权威操作预归类考试网
查看: 2550|回复: 0

国务院令第752号修改的涉及海关业务行政法规

[复制链接]
发表于 2022-4-15 23:02:46 | 显示全部楼层 |阅读模式
国务院令第752号修改的涉及海关业务行政法规w2.jpg

国务院令第752号修改的

涉及海关业务行政法规

为深化“证照分离”改革,进一步推进“放管服”改革,激发市场主体发展活力,维护国家法制统一、尊严和权威,国务院对“证照分离”改革涉及的行政法规,以及与民法典规定和原则不一致的行政法规进行了清理。2022年4月7日,国务院发布《国务院关于修改和废止部分行政法规的决定》(国务院令第752号),自2022年5月1日起施行。

国务院令第752号修改的涉及海关业务行政法规w3.jpg

此次国务院决定对14部行政法规的部分条款予以修改,对6部行政法规予以废止,其中,《中华人民共和国进出口商品检验法实施条例》《中华人民共和国海关统计条例》《中华人民共和国海关行政处罚实施条例》《中华人民共和国海关稽查条例》4部法规与海关业务密切相关。

国务院令第752号修改的涉及海关业务行政法规w4.jpg





关于直接取消审批方面

修改《中华人民共和国进出口商品检验法实施条例》,取消“进出口商品检验鉴定机构的检验许可”,同时,修改完善有关监管措施和法律责任条款。



关于审批改为备案方面

前期国务院已经以决定形式取消“报关企业注册登记”这一行政审批事项,由审批改为备案管理,并提请全国人大常委会对《中华人民共和国海关法》作了相应修订。此次修改了《中华人民共和国海关行政处罚实施条例》《中华人民共和国海关稽查条例》中的相关表述,同时,修改完善有关监管措施和法律责任条款。



关于修改表述方面

修改《中华人民共和国海关统计条例》,将第六条进出口货物统计项目中的第三项“经营单位”修改为“进出口货物收发货人”与海关法表述一致。

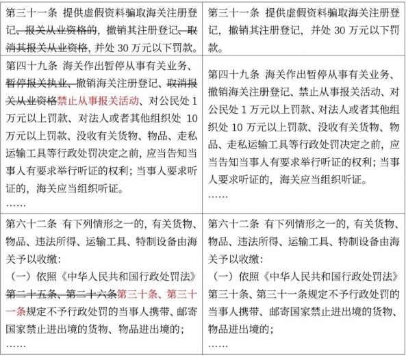
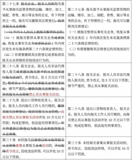
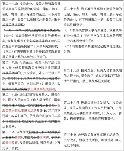
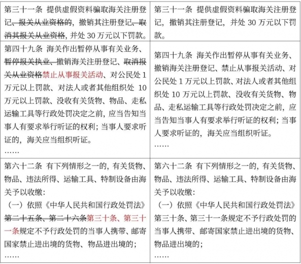
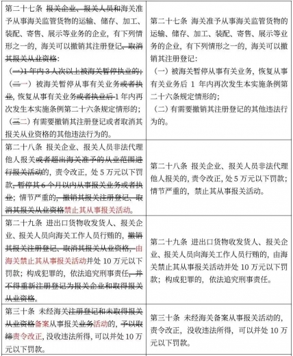
下面,就和小编一起看看相关条文修改的具体情况吧:

国务院令第752号修改的涉及海关业务行政法规w9.jpg

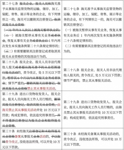
国务院令第752号修改的涉及海关业务行政法规w10.jpg

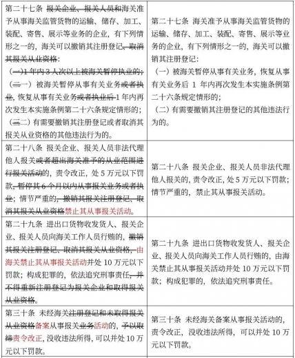
国务院令第752号修改的涉及海关业务行政法规w11.jpg

国务院令第752号修改的涉及海关业务行政法规w12.jpg

国务院令第752号修改的涉及海关业务行政法规w13.jpg

国务院令第752号修改的涉及海关业务行政法规w14.jpg

以上内容仅供参考,转自“12360海关热线”

部分图片来源于网络

         
原文作者:黄埔海关12360发布
*滑块验证:
您需要登录后才可以回帖 登录 | 注册

本版积分规则

关闭

站长推荐上一条 /2 下一条

QQ|Archiver|手机版|小黑屋|外贸精英网 ( 京ICP备19046145号 )

GMT+8, 2026-1-14 07:23

Powered by Discuz! X3.5 Licensed

Copyright © 2001-2026 Tencent Cloud.

快速回复 返回顶部 返回列表