全归类师在线,免费帮你解决商品归类疑难问题

 找回密码
 注册

QQ登录

只需一步,快速开始

手机号码,快捷登录

手机号码,快捷登录

在线
客服

在线客服服务时间: 9:00-24:00

选择下列客服马上在线沟通:

快速
发帖

客服
热线

010-62010715
7*24小时客服服务热线

关注
微信

关务资讯公众号
顶部
海关AEO认证申请全攻略2022年预归类师考试秘籍中国船务课程视频2020年关务水平测试培训
申请进出口商品预归类视频!AEO认证政策解读商品归类在线解答海关AEO认证,100%通过
AEO认证服务网北京岸谷关务官网预归类服务-归类师权威操作预归类考试网
查看: 2759|回复: 0

图解保税仓储业务流程:保税仓库如何进行仓储管理?

[复制链接]
发表于 2021-12-20 07:34:14 | 显示全部楼层 |阅读模式

本文主要尝试揭开保税仓库内如何进行仓储管理的神秘面纱,主要阐述入库、上架、出库、库内作业、盘点的业务流程,在实际业务中各家的保税库的业务都有各自的特点,文中描述的业务流程只做参考,希望给大家一些启发,期待与您互动交流。

图解保税仓储业务流程:保税仓库如何进行仓储管理?-1.jpg

专有词解释:

保税区


保税区亦称保税仓库区。这是一国海关设置的或经海关批准注册、受海关监督和管理的可以较长时间存储商品的区域是经国务院批准设立的海关实施特殊监管的经济区域。

保税仓


保税仓库是指经海关核准的专门存放保税货物的专用仓库。根据国际上通行的保税制度要求,进境存入保税仓库的货物可暂时免纳进口税款,免领进口许可证件(能制造化学武器的和易制毒化学品除外),在海关规定的存储期内复运出境或办理正式进口手续,保税仓库通常结合着进口保税仓和出口监管仓库(统称叫做“两仓”)来理解的,保税仓库把保税仓和出口监管仓的功能合二为一。扮演2B角色。

跨境保税仓


跨境保税仓,就是适用于跨境电商报关方式的一个保税仓,扮演2C角色,

保税仓特点:想了解的可以直接,参考文章最后附件。

保税仓储管理业务设计


下图是仓库管理(包含保税仓、跨境仓)在整个电商生态系统中的定位,其中保税仓储管理系统重点在于海关报关系统的对接上。

图解保税仓储业务流程:保税仓库如何进行仓储管理?-2.jpg

保税仓的业务功能点:


我们在梳理仓储管理业务的时候,发现其实保税仓和一般仓库虽然在业务细节上有很大不同(主要体现在与海关对接、盘点、拣货方式上,保税仓储内拣货业务没有电商仓储复杂),但是关联角色和业务实体上还是基本相似的,任何一个仓库都要对仓库的基数实体进行维护,如仓库管理、库房、库区、库位、包材管理,任何一个仓库也都要有入库、出库、库内作业,围绕着这几点我们可以先识别出保税仓内的业务有哪些、角色有哪些,如图所示:

图解保税仓储业务流程:保税仓库如何进行仓储管理?-3.jpg

保税仓内相关角色:


图解保税仓储业务流程:保税仓库如何进行仓储管理?-4.jpg

整体业务流程:


图解保税仓储业务流程:保税仓库如何进行仓储管理?-5.jpg

基础管理:


在保税仓内做基础实体管理的时候(仓库、库房、库位等)需要注意一点,一定要有操作日志,便于管理人员了解整个仓库内实体数据的处理历史。
    主要基础数据模型:仓库实体 :库房= 1:N 库房:库区 = 1:N 库区:库位 = 1:N仓库数据模型:仓库编号、仓库名称、区域(省市区县)、是否可用、创建人、更新人、创建时间、更新时间、管理员库房:库房编号、库房名称、 库房类型(保税库、售后库、正品库)、创建时间、是否可用、仓库编号库区:库区名称、库区类型、是否可用、库房编号、创建时间、仓库编号库位:库位编号、仓库编号、库房编号、库区编号、库位起始、库位结束员工:员工编号、姓名、角色、所属仓库编号


入库流程:


图解保税仓储业务流程:保税仓库如何进行仓储管理?-6.jpg
    在WMS系统生成CO(Client order)[客户ID+订单号] 并打印UNLOADING LIST1、 在WMS系统生成CO(Client order)[客户ID+订单号] 并打印UNLOADING LIST如有异常,库房人员需及时与客户服务人员联系,等候进一步指令,如果需要修改CO,则须由客服人员修改正确之后重新打印正确的UNLOADING LIST 交给库房,库房人员只有在收到正确的UNLOADING LIST之后才能在送货通知上注明情况然后签字盖章。


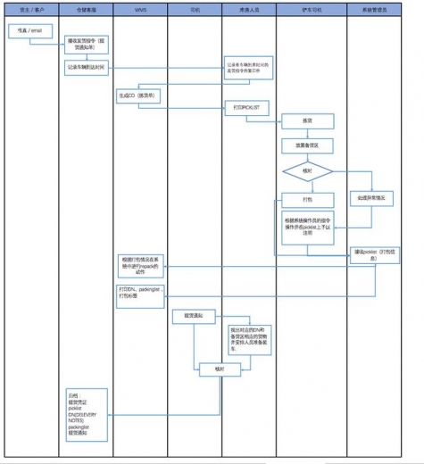
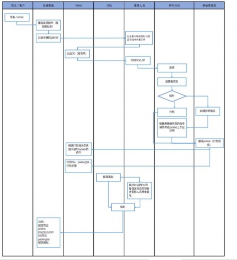
出库流程


图解保税仓储业务流程:保税仓库如何进行仓储管理?-7.jpg

盘点流程


介绍盘点业务流程前需要先了解下盘点都盘什么?目的是什么?方法有哪些?

1.盘点的目的:保税仓储中盘点最主要的目的就是要给海关监管用、同时也要查清实际库存数量,其他仓储盘点的目的还有企业资产的损益、发现商品管理中存在的问题。

2.盘点方法:详见附件,具体可以根据业务情况而定。
    永续盘点法:入库时随之盘点,及时与保管卡记录核对,可随时知道准确存量,盘点工作量小循环盘点法:按入库先后,每天盘点一定数量的存货 ,节省人力/全部盘完后开始下一轮盘点重点盘点法:对进出频率高/易损耗/价值高的存货重点盘库 ,可控制重点存货动态有效防止发生差错4 定期盘点法:定期(周/月/季/年末)全面清点所有存货,便于及时处理超储/呆滞存货

3.盘点策略:明盘、暗盘(详见附件)

盘点业务流程如下:

图解保税仓储业务流程:保税仓库如何进行仓储管理?-8.jpg

入库、上架


方案1与方案2的区别在于入库订单的来源,一个是通过服务平台导出来的,一个是通过数据交换接口获得的,详细参考下图:

入库单来源:通过综合服务平台下载而来,当验货后,在录入到保税仓储系统中。

图解保税仓储业务流程:保税仓库如何进行仓储管理?-9.jpg

流程如下:

图解保税仓储业务流程:保税仓库如何进行仓储管理?-10.jpg

方案2:入库单来源通过综合服务平台数据交换而来。

图解保税仓储业务流程:保税仓库如何进行仓储管理?-11.jpg

图解保税仓储业务流程:保税仓库如何进行仓储管理?-12.jpg

出库业务流程:


图解保税仓储业务流程:保税仓库如何进行仓储管理?-13.jpg

生成拣货单:


图解保税仓储业务流程:保税仓库如何进行仓储管理?-14.jpg

移库业务:


图解保税仓储业务流程:保税仓库如何进行仓储管理?-15.jpg

移位业务:


图解保税仓储业务流程:保税仓库如何进行仓储管理?-16.jpg

移位方式1:自动工具

移位方式2:人工

以上大概的给大家梳理了下整个库内作业的流程,因为接触的业务也不是很多,所以如果有不正确的地方,欢迎指教。

附件

保税仓特点


保税仓库与一般仓库最不同的特点是,保税仓库及所有的货物受海关的监督管,非经海关批准,货物不得入库和出库。保税仓库的经营者既要向货主负责,又要向海关负责。海关监管有哪些要求呢?根据我国现行海关法令规定:
    保税仓库对所存放的货物,应有专人负责,要求于每月的前五天内将上月所存货物的收、付、存等情况列表报送当地海关核查。保税仓库中不得对所存货物进行加工,如需改变包装、加刷唛码,必须在海关监管下进行。海关认为必要时,可以会同保税仓库的经理人,双方共同加锁,即实行联锁制度。海关可以随时派员进入仓库检查货物的储存情况和有关帐册,必要时要派员驻库监管。保税货物在保税仓库所在地海关入境时,货主或其代理人(如货主委托保税仓库办理的即由保税仓库经理人)填写进口货物报关单一式三份,加盖“保税仓库货物”印章,并注明此货物系存入保税仓库,向海关申报,经海关查验放行后,一份由海关留存,二份随货带交保税仓库。保税仓库经理人应于货物入库后即在上述报关单上签收,其中一份留存保税仓库,作为人库的主要凭证,一份交回海关存查。货主在保税仓库所在地以外的其他口岸进口货物,应按海关对转口运输货物的规定办理转口手续。货物运抵后再按上述规定办理入库手续。保税货物复运出口时,货主或其代理人要填写出口货物报关单一式三份并交验进口时由海关签印的报关单,向当地海关办理复运出口手续,经海关核查与实货相符后签印,一份留存,一份发还,一份随货带交出境地海关凭以放行货物出境。存放在保税仓库的保税货物要转为国内市场销售,货主或其代理人必须事先向海关申报,递交进口货物许可证件,进口货物报关单和海关需要的其他单证,并交纳关税和产品(增值)税或工商统一税后,由海关核准并签印放行。保税仓库凭海关核准单证发货,并将原进口货物报关单注销。


保税仓库编码规则


保税仓库的注册编码为十位,前5位按关于修订海关统计经营单位指标的通知(署统[1992]1337号)定义设置,第6位为企业性质代码,第7位为保税仓库类别代码(D为公共保税仓库E为液体保税仓库F为寄售维修保税仓库G为(暂为空),H特殊商品保税仓库I为备料保税仓库),第8至第10位为顺序号。。。

保税仓库特定编码对应的仓库名称有字数限制吗?


由于H2000和H883系统对接的问题,保税仓库特定编码对应的仓库中文名称最好限制在30个字符以内(15个汉字)

盘点方法:


1.永续盘点方法(动盘):

入库的时候就盘点。一般入库不全检,抽检一部分就上货架了,或者就放在固定的一个区域里面。最好是入库的时候把数量点一点,顺便看一看质量,看完以后就放一个位置,跟保管卡核对。 示例: 某位仓库管理专家采用了用颜色标识的办法,很有效。吊牌或者货卡用两种颜色,一面是白色,另一面是黄色。入库的时候填白色这面,如果这一堆货一直没动,就一直白色,一旦要动这个货,就把它翻过来,写在后面黄色的这部分。下次盘点的时候,只要是白色的部分就不用盘了,因为没动过。这样可以减少重复的劳动。这叫随机盘点,一进来就盘好,下次盘点的工作量就减少了,也叫动态盘点、永续盘点,随时知道准确的库存量,化整为零。

2.循环盘点法:

循环盘点法是将物资逐区、逐类、分批、分期、分库连续盘点,或者在某类物资达到最低存量时,即加以盘点。循环盘点就像分吃一块大蛋糕,若要一口吃完,可能有点累。若把蛋糕切成一小块一小块地吃,今天吃一块,明天吃一块,就会很轻松。循环盘点也是把企业的库存产品按种类或随机分成几类,一次只盘点一类,如此循环下去,把盘点工作量进行分解。经过一段时间后,就可以盘点完全的库存,实现库存的准确性。

盘点策略:明盘、盲盘


盲盘是在库商品的一种盘点方法,盲盘:针对每次盘点,接单人员打印盘点表,不包括产品数量,交给盘点人员。至少两名盘点人员进行盘点,将盘点数量填写在空白处,盘点后由二人共同签字确认数量。将盘点表交于报表人员,报表人员将盘点数量输入盘点表,进行数量的匹配,如有数量的差异,需重新打印差异单,进行二次盘点,二次盘点后无差异存档。如有差异,需进行核查,如发现有收发货错误的,需及时联系客户,是否能挽回损失,无法挽回的损失,按照事故处理程序办理。

备注以上名词解释均来自网络。

本文由 @洲伯通 原创发布于人人都是产品经理。未经许可,禁止转载。
*滑块验证:
您需要登录后才可以回帖 登录 | 注册

本版积分规则

关闭

站长推荐上一条 /2 下一条

QQ|Archiver|手机版|小黑屋|外贸精英网 ( 京ICP备19046145号 )

GMT+8, 2025-12-19 09:26

Powered by Discuz! X3.5 Licensed

Copyright © 2001-2025 Tencent Cloud.

快速回复 返回顶部 返回列表