全归类师在线,免费帮你解决商品归类疑难问题

 找回密码
 注册

QQ登录

只需一步,快速开始

手机号码,快捷登录

手机号码,快捷登录

在线
客服

在线客服服务时间: 9:00-24:00

选择下列客服马上在线沟通:

快速
发帖

客服
热线

010-62010715
7*24小时客服服务热线

关注
微信

关务资讯公众号
顶部
海关AEO认证申请全攻略2022年预归类师考试秘籍中国船务课程视频2020年关务水平测试培训
申请进出口商品预归类视频!AEO认证政策解读商品归类在线解答海关AEO认证,100%通过
AEO认证服务网北京岸谷关务官网预归类服务-归类师权威操作预归类考试网
查看: 3371|回复: 0

【卫生检疫】一文看懂特殊物品出口全流程

[复制链接]
发表于 2021-11-29 15:02:56 | 显示全部楼层 |阅读模式
【卫生检疫】一文看懂特殊物品出口全流程-1.jpg



某公司准备向国外出口一批诊断试剂,但不知如何向海关办理出口手续,让我们一起看看该公司都有哪些困惑以及相关的特殊物品出口流程是怎样的吧。

【卫生检疫】一文看懂特殊物品出口全流程-2.jpg
检测试纸问
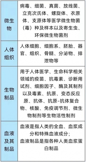
特殊物品具体指什么?
特殊物品包括微生物、人体组织、生物制品、血液及其制品等,可通过货运、旅客携带、快件、邮递等方式出入境。此类物品具有价值高、风险高、冷链运输以及对通关速度要求高等特点。


怎样判断货物是否为特殊物品?
01
依据特殊物品定义去判定
【卫生检疫】一文看懂特殊物品出口全流程-3.jpg



02
依据物品用途去判定
用途


用于人类疾病预防、治疗、诊断以及人类医学、生命科学研究的出入境微生物、生物制品、人体组织、血液及其制品
用于国际间人类医学实验室间考评、参比用途的生物标准品
用于人类疾病预防、治疗、诊断的研发、生产、注册的出入境微生物、生物制品、血液及其制品
用于生态环境保护和污染防治的环保用微生物菌剂


特殊物品出口流程是什么?
一、办理出境特殊物品卫生检疫审批;
二、审批通过后向所在地海关办理出口报检;
三、凭电子底账信息办理出口报关手续。


一、办理出入境特殊物品卫生检疫审批
出境特殊物品的货主或者其代理人应当在特殊物品交运前向其所在地直属海关申请特殊物品审批。

【卫生检疫】一文看懂特殊物品出口全流程-4.jpg
所需材料

申请特殊物品审批的,货主或者其代理人应当按照以下规定提供相应材料:
特殊物品审批所需材料.docx
《特殊物品审批单》有效期
按照海关总署的相关要求,对出入境特殊物品实行风险分级管理,按照风险高低,将出入境特殊物品分为A、B、C、D四级,A、B级为高风险特殊物品。
(一)A级:《入/出境特殊物品卫生检疫审批单》(以下简称《特殊物品审批单》)有效期3个月,仅能使用一次,不能分次核销。
(二)B级:《特殊物品审批单》有效期6个月,可在有效期内多次使用,一次审批,分次核销。
(三)C级:《特殊物品审批单》有效期12个月,可在有效期内多次使用,一次审批,分次核销。
(四)D级:《特殊物品审批单》有效期12个月,可在有效期内多次使用,一次审批,分次核销。
审批单超过有效期的,应当重新申请。
具体操作

企业准备产品描述性文件,登录
海关出入境特殊物品卫生检疫监管系统或咨
询直属海关进行申请
系统网址:http://tswp.customs.gov.cn/

操作指引:(长按识别二维码)
申报指南丨出入境特殊物品卫生检疫监管系统填写指南(一)单位信息填报篇
申报指南丨出入境特殊物品卫生检疫监管系统填写指南(二)特殊物品录入篇
申报指南丨出入境特殊物品卫生检疫监管系统填写指南(三)审批单申请篇
北京关区企业请登录海关出入境特殊物品全
流程一体化监管信息平台
http://bjtswp.customs.gov.cn:8080/Login

/Index
操作指引:
网页下方“出入境特殊物品全流程一体化监管信息平台操作手册(申请单位版) ”


二、审批通过后向所在地海关办理出口报检流程
出境特殊物品的货主或者其代理人应当在出境前凭《特殊物品审批单》及其他材料向所在地海关报检。


具体流程
#1
登录国际贸易“单一窗口”,申报货物信息
国际贸易“单一窗口”网址:
https://www.singlewindow.cn/
操作指引:
①“单一窗口”标准版用户手册(货物申报)
②单一窗口培训专栏
#2
登录单一窗口,上传无纸化报检资料
出境报检所需材料(通用):
合同、发票、特殊物品审批单、箱单、厂检单、合格保证、代理报检委托书
请注意!根据货物属性不同,一些货物有其他材料需求:
例如新型冠状病毒检测试剂《出口医疗物资声明》,药品监督管理部门批准的医疗器械产品注册证书商务部提供的取得国外标准认证或注册的生产企业清单(中国医药保健品进出口商会网站www.cccmhpie.org.cn动态更新)


依据:
商务部 海关总署 国家药品监督管理局公告2020年第5号(关于有序开展医疗物资出口的公告)、商务部 海关总署 国家药品监督管理局公告2020年第12号(关于进一步加强防疫物资出口质量监管的公告)
#3
登录特殊物品系统,申请报检核销
#4
如果抽中查验,需联系海关人员进行现场查验

[img=100%,431]https://p6.toutiaoimg.com/large/tos-cn-i-tjoges91tu/SpfoZpLAJW0xtS[/img]
#5
检验合格后,海关出具电子底账信息
三、凭电子底账信息办理出口报关手续
按照海关进出口货物申报管理规定的要求,货主或其代理人通过单一窗口报关,需提交:代理报关委托书(仅适用于代理报关的),出口特殊物品电子底账数据号以及海关总署规定的其他出口单证



*以上内容仅供参考,具体业务按照海关相关公告及法律法规执行。
转载请注明来源“12360海关热线”
注:部分图片源自网络
供稿单位:北京海关










【卫生检疫】一文看懂特殊物品出口全流程-5.jpg

【卫生检疫】海南自由贸易试验区口岸部分公共场所《口岸卫生许可证核发》实施“审批改备案”改革

【卫生检疫】海关技术规范解读|群体性不明原因疾病人员包机入境卫生检疫规程

【卫生检疫】正确认识鼠疫,莫恐慌

【卫生检疫】我为群众办实事——一文读懂国境口岸卫生许可“证照分离”改革

【卫生检疫】你不一定了解的老鼠知识

【卫生检疫】我为群众办实事——出入境特殊物品卫生检疫审批有关事宜解读

【卫生检疫】一文读懂公共场所口岸卫生许可证核发“告知承诺制”

【卫生检疫】极端天气,消化道传染病“抱团来袭”
【卫生检疫】旅客入境卫生检疫“一码通关”记

【卫生检疫】做好霍乱防御,嗨吃一整夏!
【卫生检疫】公共场所卫生许可“告知承诺制”详解
【卫生检疫】严防输入,拒绝受“疟”【卫生检疫】第八版健康声明卡启用了【卫生检疫】草爬子的自诉【卫生检疫】海关总署关于出入境特殊物品卫生检疫审批有关事宜公告的解读
【卫生检疫】行政审批“码”上办系列 | 口岸卫生许可证核发(三)【卫生检疫】行政审批“码”上办系列 | 口岸卫生许可证核发(二)【卫生检疫】食安无小事,铸就“食安国门”【卫生检疫】行政审批“码”上办系列 | 口岸卫生许可证核发(一)
【卫生检疫】夏蚊猛如虎,“叮”你没商量
【卫生检疫】行政审批“码”上办系列 | 出入境特殊物品卫生检疫审批【卫生检疫】海关总署关于修订明确海关监管作业场所行政许可事项的公告解读
【卫生检疫】公布口岸公共卫生核心能力达标情况代表了什么【卫生检疫】关于防止莱索托高致病性禽流感传入我国的公告解读
【卫生检疫】海关提醒您:出境旅行小心蚊媒传染病【卫生检疫】一文带你了解H5N1
【卫生检疫】捕“蚊”者说,蚊类监测你该知道的事
【卫生检疫】严把国门 关注霍乱
【卫生检疫】出入境特殊物品的行政审批
【卫生检疫】天气渐热,小心蚊子!【卫生检疫】一文带您了解口蹄疫
【卫生检疫】旅客出入境健康申明常见错误提示
【卫生检疫】探秘万米高空的舌尖安全
【卫生检疫】全国疟疾日 | 防止输入再传播,巩固消除疟疾成果
【卫生检疫】人类与疟疾的战争【卫生检疫】出入境常见传染病卫生大讲堂 | 关于“疟疾”您了解多少
【卫生检疫】惊蛰后的蚊虫蠢蠢欲动,防范蚊媒传染病,你准备好了吗?
【卫生检疫】带你认识艾滋病
【卫生检疫】世界防治结核病日——结核病,这样防治!【卫生检疫】《公共场所卫生许可告知承诺制》带来哪些利好?
【卫生检疫】埃博拉再现,防范知识get一下出入境常见传染病卫生大讲堂丨带你认识病毒性肝炎
禽流感大起底
科普|海关带你认识拉沙热
出入境常见传染病卫生大讲堂 | 中东呼吸综合征
旅客入境小贴士丨预防呼吸道传染病



【卫生检疫】一文看懂特殊物品出口全流程-6.jpg
*滑块验证:
您需要登录后才可以回帖 登录 | 注册

本版积分规则

关闭

站长推荐上一条 /2 下一条

QQ|Archiver|手机版|小黑屋|外贸精英网 ( 京ICP备19046145号 )

GMT+8, 2025-12-24 10:13

Powered by Discuz! X3.5 Licensed

Copyright © 2001-2025 Tencent Cloud.

快速回复 返回顶部 返回列表