全归类师在线,免费帮你解决商品归类疑难问题

 找回密码
 注册

QQ登录

只需一步,快速开始

手机号码,快捷登录

手机号码,快捷登录

在线
客服

在线客服服务时间: 9:00-24:00

选择下列客服马上在线沟通:

快速
发帖

客服
热线

010-62010715
7*24小时客服服务热线

关注
微信

关务资讯公众号
顶部
海关AEO认证申请全攻略2022年预归类师考试秘籍中国船务课程视频2020年关务水平测试培训
申请进出口商品预归类视频!AEO认证政策解读商品归类在线解答海关AEO认证,100%通过
AEO认证服务网北京岸谷关务官网预归类服务-归类师权威操作预归类考试网
查看: 2510|回复: 0

重点关注!这些新规帮你实现海关信用修复

[复制链接]
发表于 2021-11-16 14:04:19 | 显示全部楼层 |阅读模式
《中华人民共和国海关注册登记和备案企业信用管理办法》(以下简称《信用办法》)已于2021年11月1日起实施,其中的亮点之一是增加了海关企业信用修复方面的内容,那么这方面的知识,你真的掌握了吗?
; o7 \; `/ U9 I' E
. ]. `: L5 f9 p6 }6 R$ u企业在什么情形下会被认定为海关失信企业?失信企业在什么情形下会被列入严重失信主体名单?如何申请信用修复……快快摆上小凳子,坐下来,海关课堂开讲啦!
: A5 w, @' d, ~/ p' L5 O9 f+ Q, Z+ L4 s" v+ o
重点关注!这些新规帮你实现海关信用修复w2.jpg
6 F. ^5 Z0 r0 P# ]. q& V1 }% M8 f
01Question什么是海关企业信用修复?
* f" j& f; @5 {; H/ u7 u  ]海关企业信用修复,是指未被列入严重失信主体名单的失信企业在纠正失信行为,消除不良影响后,向海关提出信用修复申请,并提交相关证明材料,经海关审核符合规定条件的,作出准予信用修复决定,移出失信企业的行为,或者失信企业连续2年未发生《信用办法》规定情形失信情形的,海关对失信企业主动进行信用修复,将企业移出失信企业的行为。
) N  s: n2 n' f( E$ f. [; r3 y; h: ]/ f7 J5 I4 K
02Question企业有哪些情形会被海关认定为失信企业?
% M  Y, W$ o; C+ s(一)被海关侦查走私犯罪公安机构立案侦查并由司法机关依法追究刑事责任的;0 Z  j$ H; [" ~( E! G
/ K/ K0 n4 W! K: w& ~$ V& v4 s
(二)构成走私行为被海关行政处罚的;+ \3 M. S0 M7 @3 @
* S8 \0 I) E2 B6 Z  Z) m
(三)非报关企业1年内违反海关的监管规定被海关行政处罚的次数超过上年度报关单、进出境备案清单、进出境运输工具舱单等单证(以下简称“相关单证”)总票数千分之一且被海关行政处罚金额累计超过100万元的;% P( u. A+ |0 y0 b

( x9 a) ]5 }. j/ ?, H报关企业1年内违反海关的监管规定被海关行政处罚的次数超过上年度相关单证总票数万分之五且被海关行政处罚金额累计超过30万元的;
4 ~* k, ]. g5 z4 Z. k" A: Y3 R1 a
4 G- m0 y5 m% \: X% p' T6 j, ]上年度相关单证票数无法计算的,1年内因违反海关的监管规定被海关行政处罚,非报关企业处罚金额累计超过100万元、报关企业处罚金额累计超过30万元的;
1 m$ c0 q9 m8 u1 w9 c# ^: \  p
( P: B6 y3 S* Z( ?) G$ u0 n: Y(四)自缴纳期限届满之日起超过3个月仍未缴纳税款的;
9 l3 E7 q1 |0 v" O+ N- |
; ^& A, j4 S5 j, t(五)自缴纳期限届满之日起超过6个月仍未缴纳罚款、没收的违法所得和追缴的走私货物、物品等值价款,并且超过1万元的;
6 E5 e. |- c8 D  e* V" p
6 L- A* c2 }1 G(六)抗拒、阻碍海关工作人员依法执行职务,被依法处罚的;  p, w9 q, p, q" W" I& ^! k: Q

& p) o1 T4 A6 F1 R6 G: F, N' w& h(七)向海关工作人员行贿,被处以罚款或者被依法追究刑事责任的;
  R! T4 y& U& r9 m( M
; y4 G, F7 V  y  p9 j9 O' F(八)法律、行政法规、海关规章规定的其他情形。6 k- {6 _8 v( M* M( d: g, Y
. o( U& f5 q3 ~. M4 i6 M" z
小贴士
$ I5 R6 ?6 P9 ~' \5 o2 M" ~/ E/ f$ n& ?0 c( V* V7 q
企业被海关认定失信企业前,将会收到海关拟作出决定的事由、依据和依法享有的陈述、申辩权利的书面告知。$ R/ r. v- s3 F
* \% u8 ?6 d  ?2 ~& `- a
重点关注!这些新规帮你实现海关信用修复w3.jpg ( n% W( B" L7 U) i  c  a2 R4 \# l0 z

8 E% t" e" L+ i: [6 L& m, ~; n 重点关注!这些新规帮你实现海关信用修复w4.jpg
! @: _4 U) R/ n, n4 Y- g7 o, H" N4 O$ p; J
03Question失信企业被海关列入严重失信主体名单的情形包括哪些?
: a! W) I: u# w' q$ v0 i% F/ P% \1 Z8 D6 U: R2 ~. d' M
(一)违反进出口食品安全管理规定、进出口化妆品监督管理规定或者走私固体废物被依法追究刑事责任的;2 Q5 {% l4 y/ e/ s; ~2 o7 M% p1 u
) R7 c8 {9 @1 }3 E- e! K9 S
(二)非法进口固体废物被海关行政处罚金额超过250万元的。
% g4 q4 C2 p  `7 F* t* E4 r2 P  P7 ]! C9 V
小贴士
2 I2 w6 B7 ]8 _. r; I  `, K
" a0 P3 C' ^. g, Y+ R0 H2 f2 S/ K1.企业拟被列入严重失信主体名单的,海关除书面告知企业拟作出决定的事由、依据和依法享有的陈述、申辩权利外,还将告知企业列入的惩戒措施提示、移出条件、移出程序及救济措施。
9 C, j/ ^: j0 D* q6 O" v/ ^. D5 J8 R8 ~$ D; u
2.企业对海关拟认定失信企业决定或者列入严重失信主体名单决定提出陈述、申辩的,应当在收到书面告知之日起5个工作日内向海关书面提出。
3 h2 p8 ^9 ~6 _! @5 w; Q, b% M
% l0 H9 D  ^, C% I1 ~7 n  r/ y海关将在20日内进行核实,企业提出的理由成立的,海关将予以采纳。
- v$ W; C4 Q, H( s# N  N
  N7 ]# n9 L9 a  k4 F2 m' }2 L; _0 j' X" q2 v# i2 B
( ^; ^. N/ j# q6 x9 X3 C* G
04Question失信企业会有什么管理措施?
5 D' L  [3 H: Y# b/ a( w
9 c' i/ y: q! v# @/ F6 B/ n3 v1 Q(一)进出口货物查验率80%以上;
( w2 H% w6 X- j) D) A* l# {, e: K4 }  |& i' |, `
(二)经营加工贸易业务的,全额提供担保;$ d. P2 G5 n; V  z5 p. n& V3 p
, L% q" V& r7 r% N
(三)提高对企业稽查、核查频次;$ b4 r( g/ V* J: N. c8 g
! {, n( U1 x: y  d! y
(四)海关总署规定的其他管理措施。
) Z; Q- N( B! C- r6 N0 b( M( K: ]4 `  F2 Q% t
注意! K7 D( I2 R% B" @
被列入严重失信主体名单的海关失信企业,海关依照法律、行政法规等有关规定实施联合惩戒哦!& z8 k' ^1 k& F6 S1 A. _, j: J

1 A; n' M/ i! H; z- `$ @ 重点关注!这些新规帮你实现海关信用修复w6.jpg ! [  `: Q8 W" E6 t9 C) Y+ X

9 Q% J+ z  z" r' G5 c0 ?05Question失信企业怎样才能申请信用修复呢?) ]2 e2 ~6 d, g/ ~) a, s1 a3 T

6 |* I; Q" P* l, L* m$ W失信情形不同,信用修复的条件也不一样。6 l3 l* Q+ B$ m7 }/ n
# m( @% B0 X/ _' |
情形 1:$ @8 W+ R$ A9 X- g4 v+ ^
存在“构成走私行为被海关行政处罚的”“抗拒、阻碍海关工作人员依法执行职务,被依法处罚的”情形被认定为失信企业的,需要满1年;
3 e. b- A8 k: _. P0 J
: T) p" U5 I( T情形 2:
- V% m! W; [' [" `0 |+ _存在“非报关企业1年内违反海关的监管规定被海关行政处罚的次数超过上年度报关单、进出境备案清单、进出境运输工具舱单等单证(以下简称‘相关单证’)总票数千分之一且被海关行政处罚金额累计超过100万元的;
: j: ~7 M0 q8 }1 c: C$ p- D9 A) \! `5 {& h
报关企业1年内违反海关的监管规定被海关行政处罚的次数超过上年度相关单证总票数万分之五且被海关行政处罚金额累计超过30万元的;
0 e; z. l  Y" v% \. M
& H- C# l( y  I& Y4 o2 y: |上年度相关单证票数无法计算的,1年内因违反海关的监管规定被海关行政处罚,非报关企业处罚金额累计超过100万元、报关企业处罚金额累计超过30万元的”情形被认定为失信企业的,需要满6个月;0 O  C- _$ j9 D( d8 o

# o% \- {7 k5 d情形 3:9 `  g* O+ g$ J. `
' O5 h/ A5 _, M6 l, f5 a3 i
因存在“自缴纳期限届满之日起超过3个月仍未缴纳税款的”“自缴纳期限届满之日起超过6个月仍未缴纳罚款、没收的违法所得和追缴的走私货物、物品等值价款,并且超过1万元的”情形被认定为失信企业的,需要满3个月。( p1 f% Q6 r0 p& x
1 b1 c  K/ ^- h* n: V9 |( f) w
小贴士6 c, c$ I4 I$ W! V6 y0 k) t9 O0 e

1 t+ ?" K! I( R. d* b" {对于法律、行政法规和党中央、国务院政策文件明确规定不可修复的,海关不予信用修复。
+ C# z5 c) l4 h& W  w9 H
. @" z; i' u0 X( {/ B* h  |- c! v# r* p7 d# @* @3 E
* O" l) l: D: w4 {! ?
重点关注!这些新规帮你实现海关信用修复w8.jpg / s$ n5 E4 {- M+ q

9 V: G0 \  Y0 A/ N$ [06Question失信企业如何申请信用修复呢?0 \3 G2 x, ^5 b% t  {
失信企业信用修复分为以下两种情形:
. `+ `7 _9 X/ F5 N/ a
  J' t% D6 c, O$ v4 A  }一种是期满海关主动予以信用修复。即如果失信企业连续2年未发生《信用办法》第二十二条规定情形的,由海关主动作出信用修复决定,如果该失信企业已被列入严重失信主体名单的,海关还应当将其移出严重失信主体名单并通报相关部门,上述两个事项均无须失信企业申请。
! c, d1 x$ U, p8 _3 K
5 ^2 e# q" M5 P5 L. H另一种是企业提前申请实施信用修复,即未被列入严重失信主体名单的失信企业纠正失信行为,消除不良影响,并且符合上面Question 5 所列明的条件的,可以向海关书面申请信用修复并提交相关证明材料。
" `. t9 n) i5 _% L, x" T( f; @2 g
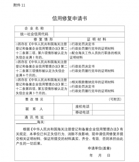
6 i3 h% V8 w$ |3 A企业按申请信用修复的,应当提交以下材料:
! W! V4 X7 s/ m( D0 @
$ f7 Y0 W  ^2 ]/ T: N4 l* D" L! ^$ ?+ i(一)企业信用修复申请书。1 {' i7 i3 m  v# Q; f5 _+ U
  A) A, y6 W5 c5 j2 l6 S
(二)对存在《信用办法》第二十二条第二项、第三项、第五项情形的,应当提交行政处罚决定书和行政处罚履行完毕的证明材料;对存在《信用办法》第二十二条第四项情形的,应当提交相关税款缴纳完毕的证明材料;对存在《信用办法》第二十二条第六项情形的,应当提交行政处罚决定书和配合海关工作人员执行职务的相关证明材料。
/ F5 h& I9 ^/ t  i* Y) U7 r 重点关注!这些新规帮你实现海关信用修复w9.jpg
: \& I# F. e, X& [$ R6 T) s4 F; u7 \8 z7 K3 P2 I( U% S
重点关注!这些新规帮你实现海关信用修复w10.jpg - u  @# U9 x' `1 V
8 _* o; C' T) l# v3 @. B
小贴士6 Y2 A" g7 |% x1 b
' B, @' O9 ]/ k
经审核符合信用修复条件的,海关将自收到企业信用修复申请之日起20日内作出准予信用修复决定。
2 j6 r7 v; Z# o* v' P% l0 C( z. ?# o1 z. t3 U) F+ u
不予信用修复的情形则包括:
* W% `; I2 v! m/ g) @4 r9 t" H! w3 E9 ~5 X. `2 F0 y, ^
法律、行政法规和党中央、国务院政策文件明确规定不可修复的,海关不予信息修复。(《信用办法》第二十九条)
/ m- k9 c" \( ^9 m( C, {/ q3 b% D8 y) D2 z; O% q, j9 }

0 \  k3 `: ^7 a/ d' u* L/ Q5 ^
- \; D! L+ w9 b% a4 L4 K信用修复只是一种事后弥补的手段,请我们广大的海关注册登记备案和登记企业,诚实经营,杜绝失信行为,关企携手,共同营造一流营商环境!  e0 I* x/ [) x( w: m1 s0 O

( Z5 Q: B) R6 a(图片源于网络)
1 a; U9 d% g  o' |. z. A1 Y0 l4 B/ ~* x* `; K. R
供稿:企业管理和稽查处、海珠海关
) Q2 y* |  A# b2 {               
) h8 I: X* E! C# ]4 T% J原文作者:广州海关12360
*滑块验证:
您需要登录后才可以回帖 登录 | 注册

本版积分规则

关闭

站长推荐上一条 /2 下一条

QQ|Archiver|手机版|小黑屋|外贸精英网 ( 京ICP备19046145号 )

GMT+8, 2025-12-6 02:51

Powered by Discuz! X3.5 Licensed

Copyright © 2001-2025 Tencent Cloud.

快速回复 返回顶部 返回列表