找回密码
 注册

QQ登录

只需一步,快速开始

手机号码,快捷登录

手机号码,快捷登录

在线
客服

在线客服服务时间: 9:00-24:00

选择下列客服马上在线沟通:

快速
发帖

客服
热线

010-62010715
7*24小时客服服务热线

关注
微信

关务资讯公众号
顶部
海关AEO认证申请全攻略2022年预归类师考试秘籍中国船务课程视频2020年关务水平测试培训
申请进出口商品预归类视频!AEO认证政策解读商品归类在线解答海关AEO认证,100%通过
AEO认证服务网北京岸谷关务官网预归类服务-归类师权威操作预归类考试网
查看: 2384|回复: 0

青岛海关缉私行政违法案件“码”上办理

[复制链接]
发表于 2021-11-9 19:10:24 | 显示全部楼层 |阅读模式
青岛海关缉私行政违法案件“码”上办理w2.jpg * _8 v8 G  i4 I
- B1 k0 M% R  ^5 \* |) @' o& e. P
为深入开展“我为群众办实事”实践活动,提高办案效率,减少当事人跑腿频次,青岛海关缉私局进一步整合行政违法案件证据清单,汇总各办案单位办公地址、电话和保证金账号,以“二维码”形式公开发布,并实施行政处罚决定电子送达,规范与服务并重,持续推进“便民办案”。% b3 r$ r, x7 r9 q3 K1 x

; D8 E* e2 T$ l9 B* [# J. E$ v7 H海关缉私行政违法案件证据清单$ S% N7 O) e; \$ d4 t# L; P

; s3 a8 R) g/ N% ]一、 进(出)口申报不实类+ d9 y# F8 r+ y9 Z: T6 n

7 N3 I2 q. c& I% _; P$ Q$ e1. 当事人情况说明:第一段写明当事人基本信息(营业执照、海关注册登记证信息);第二段写明违法行为的事实及产生违法行为原因;第三段写明一年内是否因发生同一种违法行为被海关行政处罚过以及对违法行为的态度、是否愿意接受海关处罚。(格式见附件一)
0 j3 @* `1 G$ _. u) M% _0 V  n: f* n0 N& X+ E
2. 报关行情况说明:主要写明是否根据当事人提供的资料进行申报。
+ ^* ]" I2 i1 d- w* q5 g1 J+ z* K* |
3. 进(出)口货物报关单证/备案清单及随附单证(箱单、发票、合同等)。
( [9 w8 a9 u* U6 |) x8 \
. n- m9 d6 z8 U3 s5 m) h4. 销售合同、发票、出库单(仓库台账)及相关的财务账目。
( I; r/ d2 b, L. j& O' }) T, F. o, D0 X4 t7 c
5. 当事人身份证明材料:营业执照、海关注册登记证、授权委托书(格式附后)、被授权委托人身份证复印件。4 z, J5 @7 R; `7 b5 z9 S$ ?
0 F5 j- |: E$ _2 Y/ t
6. 若一年内因同一种违规行为被海关行政处罚过,需提供行政处罚决定书复印件。
4 @  }: p3 O# G) l, _6 \4 h) i+ v* m3 q# S0 [& I4 n+ J& m
二、未按规定办理海关注册变更手续类
, a6 e  ]/ O3 b8 |9 Q0 C. w8 R) Q8 {& T5 O7 n7 f8 H" Z
1. 当事人情况说明:(同上)。
8 c9 d6 z2 Q. i! f5 s' V
: r% u  I9 v2 O. L2. 当事人身份证明材料:营业执照、报关单位情况登记表、企业人员情况登记表、海关注册登记证、授权委托书(格式附后)、被授权委托人身份证复印件。! D( B* Q! h: v
: c# P0 ~3 d' n" h% ]8 u  o3 B9 Q
3. 企业信息变更查询(原件)。% O6 U. ~9 B. o- K8 j
" w* n1 ^9 T* c' J
4. 涉及法人变更、注册资本变更,需提供公司内部会议决议,例如:股东会会议决定、公司章程(修正)复印件。
6 L: ?1 p* g7 c  s" M( o9 W4 U0 Q
0 Y) c3 I: J  ]4 Z# `. Q4 G6 v5. 若一年内因同一种违规行为被海关行政处罚过,需提供行政处罚决定书复印件。! K) \, }1 B, r" x4 T6 u/ U$ w

! u3 m  u0 l4 u! p  p" o! K! E" [三、邮递、旅检类" f) b! O, n, b) S& Q/ D
* f5 a. i7 q! W" }7 g
1. 邮件清单、进出境旅客行李物品申报单等进出境物品报关单证。% A! I" }) T) e% @

; o; N' V% [( S2. 出入境记录、载客人员名单、机(船)票、登机牌等与人员进出境相关的书证。. s; G0 a0 j% @! W+ z
; a. c- r) L" h; `5 v6 J/ _
3. 当事人提供情况记录表(或个人陈述)。0 i' M. ^7 o( P8 N  x5 A1 d
" R# E# W" {  ~% s# x
4. 购物凭证。
9 b1 E% x# S2 Y4 y' @8 A/ F9 Y
% ~5 t) F$ h. G) v' z* J5. 当事人身份证明材料。1 ?5 o9 M' b7 m

8 F: \1 o5 o: K( N6. 若一年内因同一种违规行为被海关行政处罚过,需提供行政处罚决定书复印件。  \' G8 K$ {4 d- g

3 s, `7 i- a0 {& y四、运输工具类" v, S) X6 y% ]8 j" C
9 e6 D. _7 r' e& u; ?5 ^  C. n
1. 船舶进出境海关监管簿、船舶国籍证书等运输工具经营资格和运输工具营运人书证。
6 ]0 d$ O7 ^, M* Q: G, ^
, f% }8 F% n9 s/ ~  V! f; E& U4 |2. 船舶进(出)口货物申报单、进(出)口载货清单、船员自用物品申报清单、船用物品申报清单、船员名单等运输工具装载货物、物品、人员书证。- k& S" g9 l( ?# h/ \4 u0 T

/ `6 z3 u: |' y! M- q% ?7 D( ~6 E7 m9 s8 b3. 船舶进口报告书、船舶总申报单、航海日志等运输工具行进路线书证。
# R  k. O8 X& K7 w: Y" Q) ~4 g4 p" o! ?2 R; t8 B' N% e) W* g
4. 个人陈述等材料。* x$ e9 W1 E. d( d

  Z; ~9 l7 A; B+ I0 N' y5. 若一年内因同一种违规行为被海关行政处罚过,需提供行政处罚决定书复印件。( _5 d, @$ E7 J) h, M; F( ~/ T
3 C3 n6 x( h$ B! k; J' ?  L4 d4 k
五、加工贸易类
$ j$ k$ G# \3 f0 k: u0 h- q4 O# A( ^! e2 J
1. 当事人情况说明:(同上)。
; ]- S/ z5 Z9 ]; ^0 y
. D2 r$ U' L( z( e; o7 i; P1 d$ Q2. 加工贸易备案手册、进(出)口货物报关单证/备案清单及随附单证(箱单、发票、合同等)。
3 l8 z- f& [! ?; }5 B1 R+ _
8 H8 b; ^+ I% G- V0 q9 P3. 外发加工合同、发票、出库单(仓库台帐)及相关的财务账目。
/ L8 |1 Y3 u) B" z
6 Y' z- |. g9 Q4. 当事人身份证明材料:营业执照、海关注册登记证、授权委托书(格式附后)、被授权委托人身份证复印件。
2 l" X* o! J* p8 W- T& J7 ?3 b
- c# k+ N: c/ f3 Y- ?. C7 ]5. 若一年内发生同一种违规行为被海关行政处罚过提供行政处罚决定书复印件。3 f! {  X6 `) z5 q: }5 t

( s2 P6 H( E" K" f9 f; R附件一:情况说明模板
: M/ N5 t6 K: N' K" p) j$ Z/ H0 b5 I3 ~4 _: m
情 况 说 明
$ t3 x9 v; X1 H9 i
  l+ X1 |0 y. h1 w8 R9 A( l$ B××海关:7 `& Z$ _% v. L3 S3 }/ T9 c

7 |2 e/ N4 T8 d9 R我公司XX有限公司系XX年XX月注册成立的XX企业,统一社会信用编码:XX,法定代表人XX,注册地址:XX省XX市XX街 XX号,注册资本XX万元,企业经营范围:XX。海关注册号:XX,海关管理类别为X类,联系电话是:XX。% V3 n% g# n/ P: p9 R
& c  ~9 B. X; ]1 B" O# X. Z
XX年XX月XX日,我公司以XX贸易方式向XX海关申报进(出)口xx千克等X项货物,报关单号:XX。经海关查验发现,我公司实际进(出)口XX等货物,另有XX未向海关申报。(详细论述此次违规行为)
/ v. ?1 v. b5 q" ]4 _  b6 o% b& L; {+ E# O$ e+ b1 e
造成上述情况的原因是:XX(详细说明出现问题的原因)。
7 X, T% Z% N, U# |& W, T3 K, y& V/ a$ O
一年内我公司没有因进(出)口申报不实被海关行政处罚过 (或者XX年XX月XX日,我公司因进(出)口申报不实被XX海关作出罚款XX元的行政处罚。需随附《行政处罚决定书》)。
( \5 i5 S" w7 ?' k2 Z& g1 t7 [
4 S5 Y. W8 g, E' g/ r9 T6 }' {我公司以后会加强内部管理XX,避免类似情况再次发生。另外,我公司愿意接受海关的处罚。                               7 r5 v, X3 t# u+ W2 A& a% n6 p
; Y9 p  H* a8 X7 }- L
公司名称(公章)    $ {# c: M$ ^# @9 \3 T5 r% t0 E
5 i* Y7 |4 n7 q# R- g
XXXX年XX月XX日  ( H  P& V* I" B
, Z$ k1 x! @8 {+ h$ N& J
附件二:授权委托书模板
* W: o2 z2 _4 [" G8 q# f* o
% V9 f( G5 ~0 A9 s# J 授 权 委 托 书
" M0 V# b3 }; G3 k. K8 I* n/ s3 c  z
××海关:$ v# E$ Z: x  B' d1 i' |/ [, x6 V
4 ?+ i( {& H. ~  {% p
为妥善处理            一案,现将以下第1、2、3、4、5、6、7、8项涉及海关案件处理的权限授予受委托人:6 t) H# h( G8 }- T( o

  f0 P% V' W+ x5 z% ~1.代表委托人接受海关调查,提供有关材料;
; ^- v/ h3 D: c1 J, w5 W
9 L% Q+ D6 i. ^2 k' n% w: m4 v2.代表委托人办理有关货物、物品的海关担保等手续;! p4 g( y2 S- a8 Q! [. d7 x

2 [% D! s8 _) d0 j  Q5 l+ x1 ?3.代表委托人办理有关货物、物品扣留或解除扣留、发还等手续;
1 }7 ^+ B" ^) m" [3 ^
! U' l3 d. I8 Y2 e( E' A4.代表委托人签收行政处罚告知单、行政处罚决定书等相关法律文书;+ I9 I/ H, h0 P1 w  s7 L
2 v5 U  E# o4 Y& c' V4 B+ y1 u
5.代表委托人提出或放弃听证;
7 l$ v, _1 u2 J$ f* R6 T* G+ B* L% l- R5 ~/ ?$ i6 S
6.代表委托人提出或放弃陈述、申辩意见;: \2 N9 H5 ?6 m: g* G. V
6 x. M, E9 `' d: T5 `2 y
7.代表委托人办理缴纳罚款手续;+ `% l" t" Y* I4 ^6 P! o
) o3 }/ [; [8 V. r8 H
8.代表委托人办理其他海关手续。
# E$ x( D, ^0 B6 M2 _& k: S9 |  ?2 b4 g& b# b
委 托 人:                       ; b  p8 b' ], M: @% r* l+ C. I
8 C5 p4 @' r* \7 E( U% E
海关注册编码:                 2 \# K  p: }8 C% Y0 ]; k/ q

, R% T2 }. W* G! S法定代表人:                    
) \3 M9 F# E4 z& z* e6 A: K2 C
$ E% |0 ^: X% Z; R- R身份证号码:                    
* T  V) r9 P* z2 f6 H, [1 L
/ Q* t& v/ H5 n# x3 N% k( ?电  话:                   8 g- Y: W5 {6 \& K7 |& {/ A
5 ?+ U& j' b) G
地  址:                           $ }2 w- j9 Q& R1 O# k
4 m* Z2 l* f4 g  X$ Q# J
受委托人:                       
( h6 d( r  {; }0 M7 h9 D5 V9 r  m( m1 R& Q( d4 J/ V6 t  v5 o7 {
身份证件号码:                  
3 y  f9 M: D) S" s8 ^# K4 |0 @' l& S# d) ~" d
电  话:                   1 j, g  m/ r7 c. q3 v9 m  l
7 ?4 z; u2 `" R2 }5 X
地  址:                           , M2 h  @8 K. P. ^7 E7 o$ ]7 W

( {5 L+ P4 _0 d" n' X! c. {# `此委托书自委托人签署之日起生效,有效期至上述事宜处理完毕为止。
- w+ {) Y+ p& @9 E9 y# D0 J7 K8 h
      委托人:          受委托人:8 ^8 J- r  b9 N2 X% f4 [

3 ^2 a. K5 w  e8 f8 c. A& h) s(公章、法人小章)   (签名、捺指印)
% P4 }4 E' {8 }' O! N
! F: m- F6 e. a" e+ d; X6 a    年 月 日         年 月 日# g# C- p# ?3 G0 r

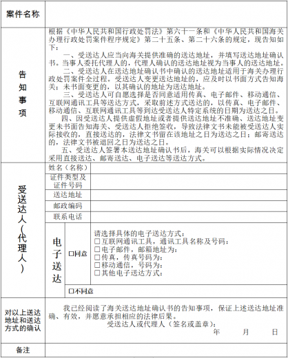
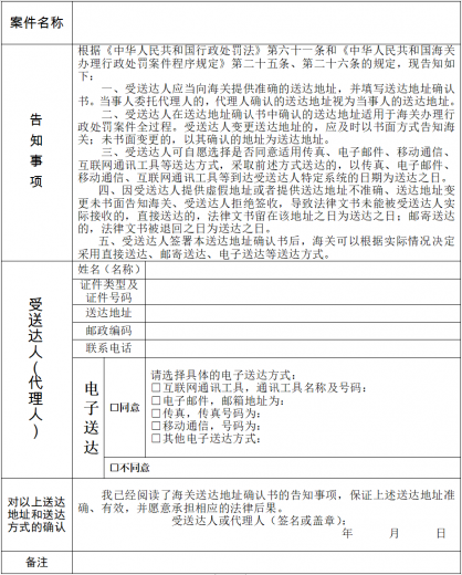
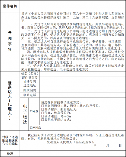
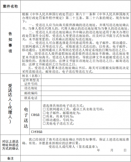
6 G/ c5 }' O/ p8 r3 j' D附件三:送达地址及送达方式确认书
% P3 X: {2 M2 g; i' G8 D  _! g
. b' F% @+ X4 b0 V# p$ |7 y) D中华人民共和国××海关
" @/ a# @6 h) h) q1 S: o
) r9 l, I' T( s( t! j  @- g送达地址及送达方式确认书
' M2 N2 B" n0 V9 O9 R, T7 g( v3 Y; }* Z+ M7 }8 p, U# c6 w2 L  @
青岛海关缉私行政违法案件“码”上办理w3.jpg ! W1 X  O+ S  D9 k, U" @9 H' @

3 |. F5 ]  s' [5 ^8 W 青岛海关缉私行政违法案件“码”上办理w4.jpg
( [' K0 T# L" h8 S2 r$ ^) T3 J! [5 a! k- h8 P: p! |
青岛关区各执法单位
$ H2 T6 C0 ?1 M/ _9 \: I
( j3 w9 Y; _5 N% Y0 G办公地址、电话案件
4 `1 _" v7 L$ S. V8 \( w* P# P" O, x! F3 Q: Q- m) g( ?
青岛海关缉私行政违法案件“码”上办理w5.jpg 4 j& @" v' H1 F2 _- Y6 v; Z
6 Q5 Y2 v- n( R% _
青岛关区缉私行政违法
, b# ~1 i6 X( X6 q2 T5 G& @1 t6 L5 J$ Q. @+ C! }' U( a
案件保证金账户
9 o+ d4 P# q. o0 O8 S
8 V8 t  j% C& O  j, f供稿:缉私局
  A0 a7 N/ F) {9 f2 ^! P8 o6 ]% l+ O) t& b, b# W( [6 I
                % \/ u9 h. M# C+ `# F/ p$ h% d6 h
原文作者:青岛海关12360热线
*滑块验证:
您需要登录后才可以回帖 登录 | 注册

本版积分规则

关闭

站长推荐上一条 /2 下一条

QQ|Archiver|手机版|小黑屋|外贸精英网 ( 京ICP备19046145号 )

GMT+8, 2025-12-31 21:20

Powered by Discuz! X3.5 Licensed

Copyright © 2001-2025 Tencent Cloud.

快速回复 返回顶部 返回列表