全归类师在线,免费帮你解决商品归类疑难问题

 找回密码
 注册

QQ登录

只需一步,快速开始

手机号码,快捷登录

手机号码,快捷登录

在线
客服

在线客服服务时间: 9:00-24:00

选择下列客服马上在线沟通:

快速
发帖

客服
热线

010-62010715
7*24小时客服服务热线

关注
微信

关务资讯公众号
顶部
海关AEO认证申请全攻略2022年预归类师考试秘籍中国船务课程视频2020年关务水平测试培训
申请进出口商品预归类视频!AEO认证政策解读商品归类在线解答海关AEO认证,100%通过
AEO认证服务网北京岸谷关务官网预归类服务-归类师权威操作预归类考试网
查看: 2056|回复: 0

青岛海关发布2017年第2号公告

[复制链接]
发表于 2021-11-4 17:02:39 | 显示全部楼层 |阅读模式
中华人民共和国青岛海关
- o( D$ q+ l+ n% X) B( x, j/ _' ~. J5 [- Z" d* F
公    告1 z- [  a3 E# T' g' A% B' x8 t

# _1 G: E: j# K3 n4 q2017年  第2号
, d5 M3 O" G5 ~4 [  O3 X4 C! }/ D9 ~9 w) p; \1 y0 X. K0 K( U8 B
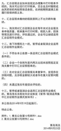
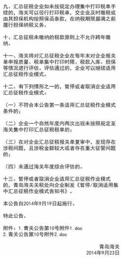
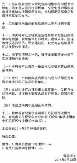
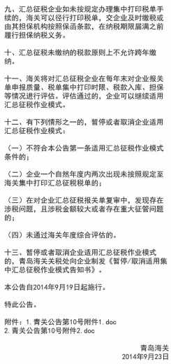
根据关区汇总征税工作实际,现决定废止2014年9月19日起施行的《中华人民共和国青岛海关公告2014年第10号》。上述文件自本公告发布之日起停止执行。
( f0 R# D7 h! T! D3 P$ ^8 j4 K- ]3 q& b# \! y
特此公告。
8 B7 }! u' N6 p; {5 N: o1 Z6 B* E/ S* W/ u" I& v/ x) p
青岛海关
% @' d8 u' J+ e5 ]& y, N! k- l  J8 X$ Q! _$ K* |. }, c
2017年2月16日- d. f, l( }' ~# Y5 I
$ B. C1 N, ~7 d5 ~2 E3 }' z5 X# ^6 M
废止
: k! x7 s" S# L0 x. V; l5 |% Y8 B- r: W6 U9 D& {
公告2 G) {0 @4 A2 J3 J* M8 Q

( E" U& B1 R& n; L" H1 {5 U《青岛海关关于海关特殊监管区域集中汇总征税的公告》% k5 B- t( Q5 Y0 m# q' O3 D
7 s. Z8 q+ v8 p4 D+ z% Z9 _
青岛海关发布2017年第2号公告w2.jpg & |, ?9 d1 @, \8 D8 X3 C6 C
3 \# K" ^8 c# C6 S
青岛海关发布2017年第2号公告w3.jpg 6 t: g% E9 l2 u! D5 J% N

+ z8 d1 A, |, [' J- L+ `; y) a3 m$ A 青岛海关发布2017年第2号公告w4.jpg
% Q9 a( w+ A4 d0 |; [+ S0 U
' X  C& w) X' Q  V                2 m$ j; B! X0 a$ W
原文作者:青岛海关12360热线
*滑块验证:
您需要登录后才可以回帖 登录 | 注册

本版积分规则

关闭

站长推荐上一条 /2 下一条

QQ|Archiver|手机版|小黑屋|外贸精英网 ( 京ICP备19046145号 )

GMT+8, 2026-2-4 05:17

Powered by Discuz! X3.5 Licensed

Copyright © 2001-2026 Tencent Cloud.

快速回复 返回顶部 返回列表