全归类师在线,免费帮你解决商品归类疑难问题

 找回密码
 注册

QQ登录

只需一步,快速开始

手机号码,快捷登录

手机号码,快捷登录

在线
客服

在线客服服务时间: 9:00-24:00

选择下列客服马上在线沟通:

快速
发帖

客服
热线

010-62010715
7*24小时客服服务热线

关注
微信

关务资讯公众号
顶部
海关AEO认证申请全攻略2022年预归类师考试秘籍中国船务课程视频2020年关务水平测试培训
申请进出口商品预归类视频!AEO认证政策解读商品归类在线解答海关AEO认证,100%通过
AEO认证服务网北京岸谷关务官网预归类服务-归类师权威操作预归类考试网
查看: 2963|回复: 1

一文看懂:外贸企业出口退税操作全流程,91页PPT可直接打印备用

[复制链接]
发表于 2021-8-30 22:05:36 | 显示全部楼层 |阅读模式
外贸企业出口退税全流程

对出口货物和服务销售环节免征增值税,对出口货物和服务在前面各个流通环节已缴纳增值税予以退还。相信现在很多的企业会计都会遇到这些退税实务的问题,接下来我带来了的是外贸企业出口退税操作全流程。
今天从4个方面来阐述外贸企业出口退税操作全流程:第一,外贸企业免退税的基础知识;第二,外贸企业免退税的申报业务;第三,外贸企业出口退税的凭证管理;第四,外贸企业出口退税的账务处理。

一文看懂:外贸企业出口退税操作全流程,91页PPT可直接打印备用-1.jpg

第一,外贸企业免退税的理论知识

所有基础理论知识都是为实践做铺垫的。所以,会计人员应该要掌握外贸出口退税的理论知识。这里需要注意的是关于外贸企业与生产企业退税的差异。
1、关于外贸企业与生产企业退税的差异

一文看懂:外贸企业出口退税操作全流程,91页PPT可直接打印备用-2.jpg

2、外贸企业免退税的原理图

一文看懂:外贸企业出口退税操作全流程,91页PPT可直接打印备用-3.jpg

3、外贸企业自营出口业务的退税条件

一文看懂:外贸企业出口退税操作全流程,91页PPT可直接打印备用-4.jpg

4、关于增值税发票与出口报关单的匹配

一文看懂:外贸企业出口退税操作全流程,91页PPT可直接打印备用-5.jpg

5、关于换汇成本

一文看懂:外贸企业出口退税操作全流程,91页PPT可直接打印备用-6.jpg

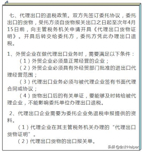
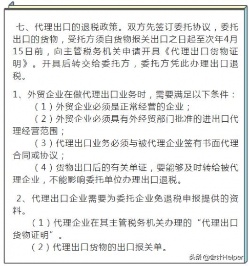
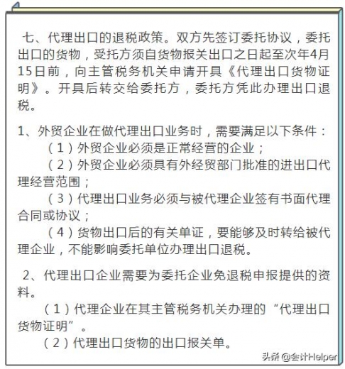
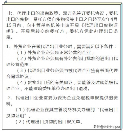
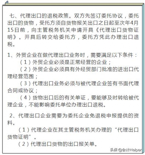
6、代理出口的退税政策

一文看懂:外贸企业出口退税操作全流程,91页PPT可直接打印备用-7.jpg

第二,外贸企业免退税的申报实务全流程

1、外贸企业出口报关数据的传输流程

一文看懂:外贸企业出口退税操作全流程,91页PPT可直接打印备用-8.jpg

2、电子口岸系统的应用

一文看懂:外贸企业出口退税操作全流程,91页PPT可直接打印备用-9.jpg


一文看懂:外贸企业出口退税操作全流程,91页PPT可直接打印备用-10.jpg

3、企业获取出口信息的途径

一文看懂:外贸企业出口退税操作全流程,91页PPT可直接打印备用-11.jpg

4、外销收入的确认及申报

一文看懂:外贸企业出口退税操作全流程,91页PPT可直接打印备用-12.jpg


一文看懂:外贸企业出口退税操作全流程,91页PPT可直接打印备用-13.jpg

关于增值税纳税申报表的填制
出口退税的申报
1、出口退税系统的操作
2、申报时所需资料
关于出口退税申报期限及延期申报的规定
……
第三,外贸企业出口退税凭证管理


一文看懂:外贸企业出口退税操作全流程,91页PPT可直接打印备用-14.jpg

第四,外贸企业出口退税的账务处理


一文看懂:外贸企业出口退税操作全流程,91页PPT可直接打印备用-15.jpg

……

一文看懂:外贸企业出口退税操作全流程,91页PPT可直接打印备用-16.jpg

共91页PPT外贸企业出口退税操作全流程,篇幅限制,就不在这里详细地展示了。日常办理出口退税实务工作中,有不清楚的,希望可以通过本文的内容能够顺利地处理出口退税申报工作。

一文看懂:外贸企业出口退税操作全流程,91页PPT可直接打印备用-17.jpg
发表于 2022-1-22 11:22:46 | 显示全部楼层
退税 退税 退税
*滑块验证:
您需要登录后才可以回帖 登录 | 注册

本版积分规则

关闭

站长推荐上一条 /2 下一条

QQ|Archiver|手机版|小黑屋|外贸精英网 ( 京ICP备19046145号 )

GMT+8, 2025-12-31 18:44

Powered by Discuz! X3.5 Licensed

Copyright © 2001-2025 Tencent Cloud.

快速回复 返回顶部 返回列表