全归类师在线,免费帮你解决商品归类疑难问题

 找回密码
 注册

QQ登录

只需一步,快速开始

手机号码,快捷登录

手机号码,快捷登录

在线
客服

在线客服服务时间: 9:00-24:00

选择下列客服马上在线沟通:

快速
发帖

客服
热线

010-62010715
7*24小时客服服务热线

关注
微信

关务资讯公众号
顶部
海关AEO认证申请全攻略2022年预归类师考试秘籍中国船务课程视频2020年关务水平测试培训
申请进出口商品预归类视频!AEO认证政策解读商品归类在线解答海关AEO认证,100%通过
AEO认证服务网北京岸谷关务官网预归类服务-归类师权威操作预归类考试网
查看: 3090|回复: 0

外贸企业会计注意了!这套出口退税的申报操作系统,错过就亏了

[复制链接]
发表于 2021-8-23 19:59:06 | 显示全部楼层 |阅读模式
外贸企业的会计竞争也是越来越大,想要做好外贸会计,必须掌握好对于企业的进出口、出口退税的账务处理流程以及其报税。
这里呢,有一套企业出口退税的申报操作系统,学会了这套系统[心],报税再也不用担心了,以及关于进出口企业的账务处理流程,抓紧来看一下吧![机智][机智]
(文末可免费分享出口退税账务处理以及申报流程资料)

外贸企业会计注意了!这套出口退税的申报操作系统,错过就亏了-1.jpg

一、出口退税的概念以及账务处理

概念:
外贸企业是指具有进出口经营权的贸易流通企业。关于出口货物的退税是发生在国际贸易业务之中的。

外贸企业会计注意了!这套出口退税的申报操作系统,错过就亏了-2.jpg

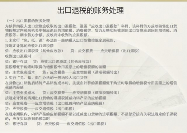
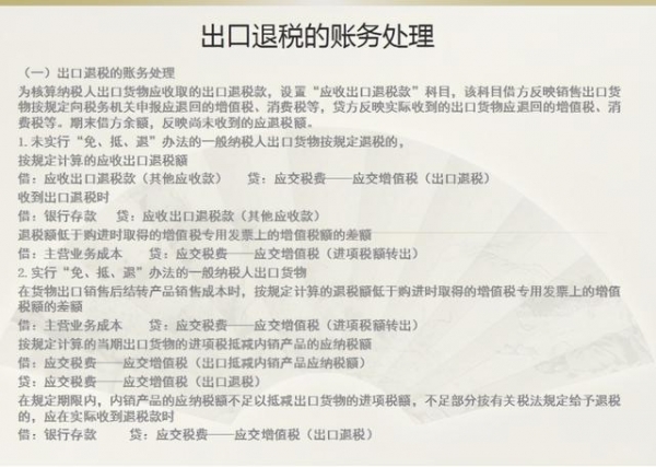
账务处理:

外贸企业会计注意了!这套出口退税的申报操作系统,错过就亏了-3.jpg

二、外贸企业出口退税申报系统

外贸企业出口的退税申报系统包括了系统的安装与登录、然后到外部数据的采集、出口明细申报数据的录入、进货明细申报数据的录入和免退税申报数据的检查这些操作步骤。
如下所示:
(一)首先需要对系统进行安装和登录

外贸企业会计注意了!这套出口退税的申报操作系统,错过就亏了-4.jpg

(二)进行登录

外贸企业会计注意了!这套出口退税的申报操作系统,错过就亏了-5.jpg

接下来就是进入到出口退税的申报操作流程了。
(三)外部数据的采集
该步骤包括出口报关单数据的读入

外贸企业会计注意了!这套出口退税的申报操作系统,错过就亏了-6.jpg


外贸企业会计注意了!这套出口退税的申报操作系统,错过就亏了-7.jpg

(四)出口明细申报数据的录入

外贸企业会计注意了!这套出口退税的申报操作系统,错过就亏了-8.jpg

(五)进货明细申报数据的录入,进入后点击增加

外贸企业会计注意了!这套出口退税的申报操作系统,错过就亏了-9.jpg

(六)免退税申报数据的检查

外贸企业会计注意了!这套出口退税的申报操作系统,错过就亏了-10.jpg


外贸企业会计注意了!这套出口退税的申报操作系统,错过就亏了-11.jpg

以上就是外贸行业出口退税申报系统的日常操作流程!
三、外贸企业退税的计算

外贸企业的出口退税与增值税和计税依据存在着密切的关系,通过对增值税的计算,得出出口退税额。

外贸企业会计注意了!这套出口退税的申报操作系统,错过就亏了-12.jpg

四、外贸企业免退税的原理图

外贸企业与生产企业退税最大的区别就是:生产企业是以FOB价为基础而外贸企业是以购入价为基础计算。

外贸企业会计注意了!这套出口退税的申报操作系统,错过就亏了-13.jpg

好了,以上是关于外贸企业的账务处理流程、计算方法以及申报操作的系统,关注小编,私信“资料”即可免费分享下方资料,这里每天都会不断更新会计知识哦!!!

外贸企业会计注意了!这套出口退税的申报操作系统,错过就亏了-14.jpg


外贸企业会计注意了!这套出口退税的申报操作系统,错过就亏了-15.jpg
*滑块验证:
您需要登录后才可以回帖 登录 | 注册

本版积分规则

关闭

站长推荐上一条 /2 下一条

QQ|Archiver|手机版|小黑屋|外贸精英网 ( 京ICP备19046145号 )

GMT+8, 2025-12-24 15:43

Powered by Discuz! X3.5 Licensed

Copyright © 2001-2025 Tencent Cloud.

快速回复 返回顶部 返回列表