全归类师在线,免费帮你解决商品归类疑难问题

 找回密码
 注册

QQ登录

只需一步,快速开始

手机号码,快捷登录

手机号码,快捷登录

在线
客服

在线客服服务时间: 9:00-24:00

选择下列客服马上在线沟通:

快速
发帖

客服
热线

010-62010715
7*24小时客服服务热线

关注
微信

关务资讯公众号
顶部
海关AEO认证申请全攻略2022年预归类师考试秘籍中国船务课程视频2020年关务水平测试培训
申请进出口商品预归类视频!AEO认证政策解读商品归类在线解答海关AEO认证,100%通过
AEO认证服务网北京岸谷关务官网预归类服务-归类师权威操作预归类考试网
查看: 3036|回复: 0

海关补税归类:无人机是会飞的照相机还是带照相机的飞行器?

[复制链接]
发表于 2021-8-4 14:51:42 | 显示全部楼层 |阅读模式
原标题:海关补税“三部曲”之商品归类 来源:北京市竞天公诚律师事务所 作者:王建霖

海关补税归类:无人机是会飞的照相机还是带照相机的飞行器?-1.jpg

  导语
  “无人机”到底是“会飞的照相机”还是“带照相机的飞行器”?这个归类问题关乎我国“无人机”出口市场。如归为“带照相机的飞行器”、按“飞行器”监管,各国的贸易管制条件将非常严格;如归为“会飞的照相机”、按“照相机”监管,则有利于我国“无人机”进入民用市场。2018年9月,世界海关组织协调制度委员会认定,中国的“大疆无人机”归类为“会飞的照相机”,我国“无人机”产品由此获得国际贸易“通行证”。商品归类对进出口企业的影响可见一斑。同时,由于《进出口税则》商品分类标准与行业标准存在差异、海关归类标准较为原则、进出口商品种类庞杂等原因,商品归类历来是海关业务中技术性极强的业务领域,也是众多进出口企业的痛点。不少企业因归类问题被追补税款甚至行政处罚。本文对商品归类的基本概念、主要风险及争议焦点进行介绍,并提出若干建议,希望对进出口企业有所帮助。
  1
  商品归类的基本概念
  (一)协调制度
  商品名称及编码协调制度(The Harmonized Commodity Description and Coding System,简称“协调制度HS”),是国际贸易用于对产品进行分类的标准化目录及编码系统,广泛应用于海关税则、国际贸易统计、原产地规则、国际贸易谈判、贸易管制等多个领域,被称为“国际贸易的语言”。该制度由世界海关组织(WCO)根据1988年生效的《商品名称及编码协调制度公约》制定和维护。我国于1992年加入该公约。
  (二)商品归类
  商品归类是指在《商品名称及编码协调制度公约》商品分类目录体系下,以《进出口税则》为基础,按照《进出口税则商品及品目注释》《进出口税则本国子目注释》以及海关总署发布的关于商品归类的行政裁定、商品归类决定的要求,确定进出口货物税则号列的活动。
  (三)归类依据
  《进出口税则》《进出口税则商品及品目注释》《进出口税则本国子目注释》是确定商品税则号列的基础。同时,海关总署通过商品归类行政裁定、商品归类决定、商品归类预裁定等制度,帮助企业正确归类。
  (四)监管机构
  海关是审定商品归类的法定权威机构。2017年推行通关一体化改革之后,海关总署分别设立了广州、上海、京津税管局,由三个税管局依据商品和行业进行分工,对《进出口税则》分章节进行征管。广州局负责化工大类(化工原料、高分子、能源、矿产、金属类等)商品,包括税则共31章(第25-29、31-40、68-83)、2800个税号。上海局负责机电大类(机电、仪器仪表、交通工具类)等商品,包括税则共8章(第84-87章、89-92章)、2286个税号。京津局则负责农林、食品、药品、轻工、杂项、纺织类及航空器等商品,包括税则共58章(第1-24章、30章、41-67章、88章、93-97章)、3461个税号。
  2
  商品归类不准确的主要风险
  (一)延误通关
  根据《海关进出口货物商品归类管理规定》规定,海关经审核认为收发货人申报的商品编码不正确的,可以按照商品归类的有关规则和规定予以重新确定,并且通知收发货人对报关单进行修改、删除。因此,如企业未能正确归类,将延缓通关速度,增加经营成本,甚至造成逾期交付的违约赔偿风险。
  (二)追补税款
  根据《关税条例》规定,进出口货物放行后,海关发现少征或者漏征税款的,应当自缴纳税款或者货物放行之日起1年内,向纳税义务人补征税款。但因纳税义务人违反规定造成少征或者漏征税款的,海关可以自缴纳税款或者货物放行之日起3年内追征税款,并从缴纳税款或者货物放行之日起按日加收少征或者漏征税款万分之五的滞纳金。因此,如企业未能正确归类造成少缴或漏缴税款,将会被补征一年或者追征三年的税款及滞纳金。
  (三)行政处罚
  根据《海关行政处罚实施条例》规定,进出口货物税则号列申报不实,影响国家税款征收的,处漏缴税款30%至2倍罚款;影响出口退税违规的,处多退税款30%至2倍罚款;属程序性违规的,处1万或3万以下罚款;影响许可证管理违规的,处货物价值5%至30%罚款。因此,如企业未能正确归类,将会面临行政处罚,并由此带来信用等级降级的风险。
  (四)刑事处罚
  如企业为了谋取税率差、逃避贸易管制、骗取出口退税、规避跨境电商进口商品清单等非法目的,故意在申报环节伪报商品税则号列,还可能面临走私普通货物罪、走私国家禁止进出口货物罪、骗取出口退税罪等刑事风险。
  3
  商品归类的主要争议
  (一)归类差错与申报不实
  商品归类不准确是一种客观行为。视企业主观状态的不同,可分为归类差错与申报不实,并由此产生截然不同的法律后果。一般认为,企业没有主观过错,仅因为对商品归类规则认识不足、掌握不到位等技术性原因、甚至笔误等低级错误造成的归类不准确,应定性为归类差错;企业因主观过错造成的归类不准确,应定性为申报不实。归类差错不予行政处罚,予以修改报关单或者补征税款进行纠正;申报不实则需移交缉私予以行政处罚。
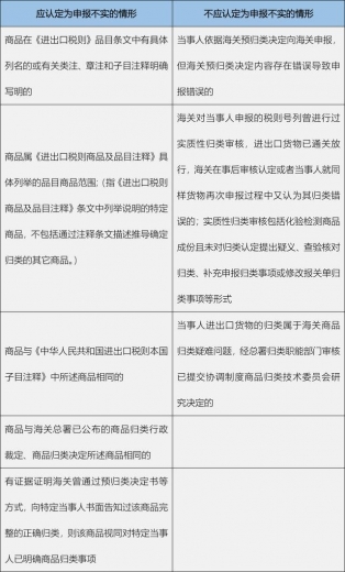
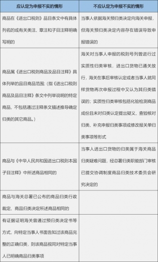
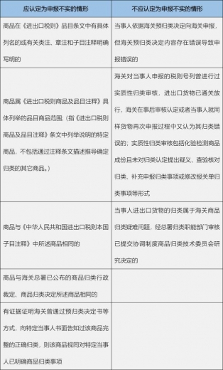
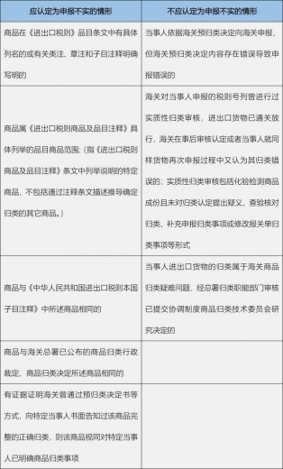
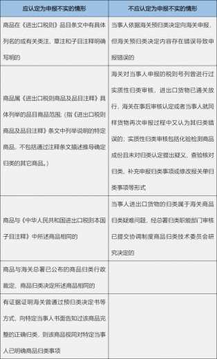
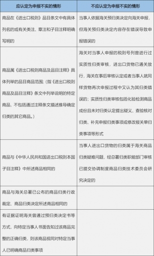
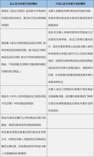
  上述判定原则较为抽象。为了进一步厘清归类差错与申报不实的关系,海关总署在相关行政解释中规定:

海关补税归类:无人机是会飞的照相机还是带照相机的飞行器?-2.jpg

  以上列明的情形,在于判断企业归类不准确的主观状态。对于《进出口税则》《进出口税则商品及品目注释》《中华人民共和国进出口税则本国子目注释》、商品归类行政裁定、商品归类决定、商品归类预裁定列明的商品,如企业归类不准确,则视为存在主观过错,以申报不实处理;对于确属归类疑难问题等不应归责于企业的情形,即使企业归类不准确,仍按归类差错处理。
  (二)程序性审查与信赖利益保护
  在海关的监管视角中,“管得住”与“放得快”是一对永恒的矛盾体。要在口岸“管得住”,需要加强口岸审核及查验,就势必影响通关速度。为了解决这个问题,海关持续进行业务改革,将监管时空前推后移,努力实现“管”“放”两者的协调与平衡。其中包括在通关环节将实质性审核与程序性审核相分离的制度。《海关进出口货物征税管理办法》规定,海关可以根据口岸通关和货物进出口的具体情况,在货物通关环节仅对申报内容作程序性审核,在货物放行后再进行申报价格、商品归类、原产地等是否真实、正确的实质性核查。但对于进出口企业来说,货物经过海关的审核、查验后正常放行,意味着申报行为得到了海关的确认,合规性应无问题,其信赖利益应得到保护。一旦海关对后续同种商品提出归类质疑,争议就由此产生,引发了大量的行政复议和行政诉讼。司法实践中,法院通常会尊重海关关于程序性审查的制度设计。企业同种商品的正常通关放行记录,并不能当然豁免后续申报行为的法律责任。
  (三)补征一年与追征三年
  当企业因归类不准确需要补税时,就会遇到一个问题:补一年还是补三年?《海关法》规定,进出口货物放行后,海关发现少征或者漏征税款,应当自缴纳税款或者货物、物品放行之日起一年内,向纳税人补征。因纳税义务人违反规定而造成的少征或者漏征,海关在三年内可以追征。补一年还是补三年,关键区别在于企业有无违反规定。如果企业违反海关规定,海关可以在三年内对企业追征税款;如果企业未违反海关规定,海关可以在一年内对企业补征税款。需要注意的是,此处的“违反规定”指的是违反法律法规、规章及公告,不包括海关未对外公布的内部规范性文件。同时,“违反规定”的事实,应以海关缉私部门作出行政处罚为依据。
  4
  合规建议
  (一)规范归类申报行为
  1、企业在向海关申报前,应按照《进出口税则》规定的目录条文和归类总规则、类注、章注、子目注释以及其他归类注释,将其申报的进出口货物归入相应的税则号列,并按照收发货人或者其代理人向海关申报时货物的实际状态确定商品归类。

  2、向报关行提供全面、真实、详细的商品交易资料,尽到合理、必要的注意义务,有利于在发生行政争议时降低或免除自身责任。
  3、个别企业为了适用更优惠的税率、更宽松的监管条件,故意或放任报关行挑选与货物相近的税号或者兜底税号进行模糊申报,打擦边球。被海关纠正商品归类后,仍以原归类在其他口岸进行“口岸漂移申报”。此类情况应坚决杜绝。
  (二)善用归类行政裁定、归类决定、归类预裁定等制度
  1、建议企业在归类时充分参考海关总署发布的归类裁定、归类决定,提高归类的准确率。对于归类不明确的商品,以及归类对缴纳税款、出口退税、贸易管制影响较大的商品,可向海关申请归类行政裁定、归类预裁定,最大限度降低合规风险。申请归类行政裁定、归类预裁定时,应提交全面、真实的商品信息,误导海关、隐瞒事实等行为将导致行政裁定、预裁定的无效。
  2、归类行政裁定、归类预裁定由于程序严谨、约束力强等特点,具有一定的适用门槛。在交易实践中,企业未必能够完全通过归类行政裁定、归类预裁定的方式来确定商品归类。必要时,可考虑寻求第三方专业机构的支持。
  *归类行政裁定、归类决定、归类预裁定的区别

海关补税归类:无人机是会飞的照相机还是带照相机的飞行器?-3.jpg

  (三)积极响应海关的归类质疑
  1、当海关对进出口货物提出归类质疑时,建议企业积极提出申辩意见,补充提交商品交易材料,避免海关直接修正申报税号并责令补税。
  2、发挥企业熟悉商品属性的优势,向海关充分介绍商品的组成、状态、功能等归类要素,补充提交产品说明、出厂证明、国家或行业标准、行业协会归类意见、国际组织归类意见、其他企业同种商品预裁定结果等材料,帮助海关准确归类。
  3、在争议税号不涉及许可证件的情况下,可在提供现金担保、银行或金融机构保函后,申请海关先行放行货物,避免货物长期滞港。
  (四)争取海关对归类差错的认可
  尽管海关总署通过行政解释对归类差错与申报不实的情形进行了细化,但仍有大量商品未被涵盖。对于未列明的情形,应在对事实、证据进行全面、综合分析的基础上,结合商品归类事项的具体情况,参照行政解释的立法精神对案件性质作出准确认定。对于此类商品,建议企业积极向海关提交能够证明归类疑难、无主观过错的相关证据,比如:
  1、不同海关对同一商品存在不同归类意见。对于同一时期同一商品,如果不同的直属海关,归类意见不一致;不同的隶属海关,归类意见不一致,可在一定程度上证明归类存在疑难。
  2、国家标准、行业标准与海关标准不同。对于具有国家标准、行业标准的商品,如果国家标准、行业标准与海关标准不同,可在一定程度上证明归类存在疑难。在海关总署《中华人民共和国海关进出口货物商品归类管理规定(征求意见稿)》中,已将“与进出口货物相关的国家标准”作为商品归类的参考。
  3、曾经寻求第三方专业机构的帮助。第三方专业机构出具的归类意见虽不似海关预裁定具有法定效力。但企业在申报前主动寻求专业机构帮助的行为,可视为企业积极主动防止归类错误的意思表示,表明企业重视商品归类的合规性,已尽可能地在避免错误发生,不存在主观过错。
  (五)争取海关对信赖利益的保护
  基于程序性审核的制度设计,同种货物的正常通关无法视为海关对该货物申报的认可。但如海关对企业申报的税号曾进行过实质性归类审核,进出口货物已通关放行。企业基于对海关审核的信赖而再次使用相同税号进行申报,其信赖利益应当得到保护。即使海关在事后审核或企业再次申报过程中认为其归类错误的,不应认定为申报不实。此处的“实质性归类审核”包括化验检测商品成份但未对归类认定提出疑义、查验核对归类、补充申报归类事项或修改报关单归类事项等形式。企业可向海关提供上述证据及情况说明,将经过实质性归类审核的货物排除于行政处罚范围之外。
  (六)参与《协调制度》修订
  自加入《协调制度公约》以来,我国海关积极参与国际规则制定,在世界海关组织协调制度委员会框架下,已为“无人机”“机场旅客登机桥”“不锈钢抽真空保温杯”等多个中国优势出口产品争取到有利的归类属性和独立的商品编码。但与设有国际规则研究团队的欧美大型企业相比,我国大部分企业尚处于国际规则执行者的角色。建议具备条件的大型企业尤其是行业头部企业,通过行业协会等渠道积极发声,参与到国际贸易规则的制定当中,为我国产品走出国门创造有利条件。
  结语
  商品归类的技术性极强,又关系到进出口税率、出口退税率、监管条件等的适用,对进出口企业的经营影响重大。因此,做好商品归类的事前、事中、事后的合规建设和风险处置,是进出口企业平稳发展的不二法门。
  (声明:本文系作者授权新浪财经转载,文章仅代表作者观点,不代表新浪财经立场。)
*滑块验证:
您需要登录后才可以回帖 登录 | 注册

本版积分规则

关闭

站长推荐上一条 /2 下一条

QQ|Archiver|手机版|小黑屋|外贸精英网 ( 京ICP备19046145号 )

GMT+8, 2026-1-17 14:32

Powered by Discuz! X3.5 Licensed

Copyright © 2001-2026 Tencent Cloud.

快速回复 返回顶部 返回列表