2020年预归类考试实战课程

 找回密码
 注册

QQ登录

只需一步,快速开始

手机号码,快捷登录

手机号码,快捷登录

在线
客服

在线客服服务时间: 9:00-24:00

选择下列客服马上在线沟通:

快速
发帖

客服
热线

010-62010715
7*24小时客服服务热线

关注
微信

关务资讯公众号
顶部
海关AEO认证申请全攻略2022年预归类师考试秘籍中国船务课程视频2020年关务水平测试培训
申请进出口商品预归类视频!AEO认证政策解读商品归类在线解答海关AEO认证,100%通过
AEO认证服务网北京岸谷关务官网预归类服务-归类师权威操作预归类考试网
查看: 2863|回复: 0

实验室易制毒、易制爆危险化学品知多少

[复制链接]
发表于 2021-7-28 15:56:16 | 显示全部楼层 |阅读模式
点击“蓝字”关注我们/ Q: d- ?; r9 r0 I+ ^) [& u3 s

, x& X' L. N7 H" _! W& \9 S* C2 f01
: l& Z0 Q  w) W% I8 s9 z6 m, E! g  y; k7 f6 b
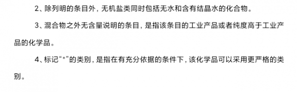
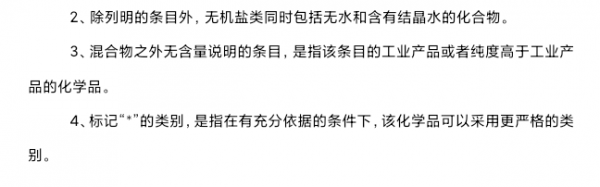
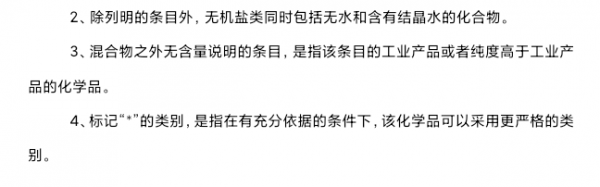
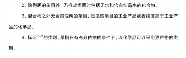
易制毒、易制爆危险化学品是什么?
3 ]8 Q( v* g9 v& K- Z7 W& c5 w8 h- v# n$ _7 r; ~7 d
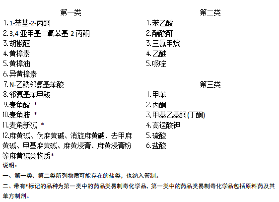
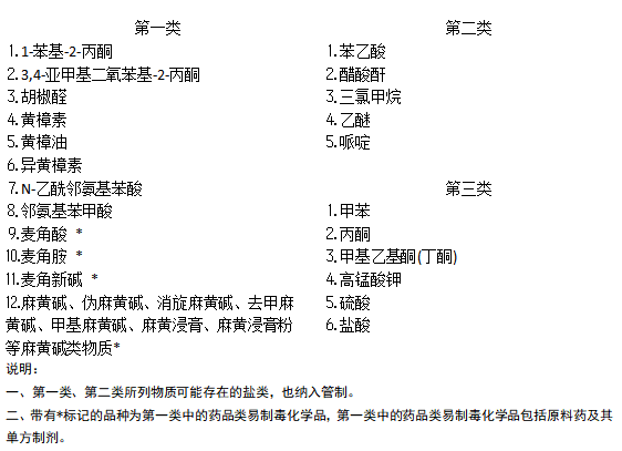
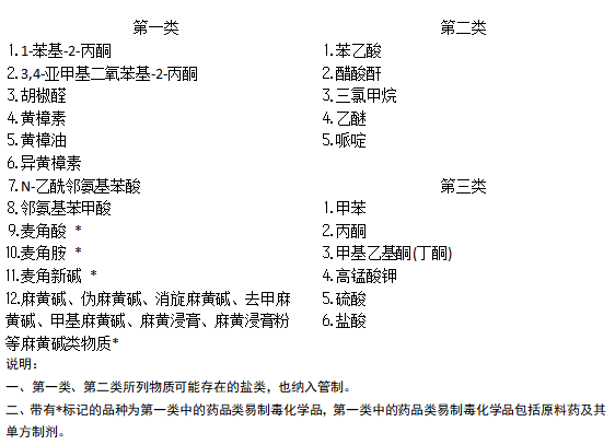
制毒危险化学品是指具有可以作为原料或辅料而制成毒品的性质的化学品。通常是盐酸、硫酸、部分有机物、有机溶剂和极少数强氧化剂,目录见下表。% R+ U/ w7 _5 n2 ?9 C
3 A# R: C; l7 p% ~
!' B5 D- o# X0 e& ^9 W4 T) P

- `+ m9 ~$ I, P9 R) c易制毒危险化学品的分类和品种目录. D5 r" P6 c* M3 M6 D/ ^( P
5 P- [: \" T7 B+ C7 E% ]! H
实验室易制毒、易制爆危险化学品知多少w3.jpg - k! D$ O( p; h5 D% `7 G
9 L  b" H7 ?/ T9 F7 J
!9 k% b  s! U& x% c) f" p% {

- u9 Q; Q; Z+ k; C  y( k8 J8 y* d! y易制爆危险化学品名录(2017年版)
7 ^! J; _. A2 k6 E7 D. R7 j! n) O% [& r; w
实验室易制毒、易制爆危险化学品知多少w5.jpg   j$ {/ [% m" G" K# u0 \

; z4 u9 U/ z4 u3 @- c" f 实验室易制毒、易制爆危险化学品知多少w6.jpg % c/ ^9 j. Z6 [5 ]# [5 [
( T4 |  h4 X% H# a" ^5 `
实验室易制毒、易制爆危险化学品知多少w7.jpg
* z+ k2 V0 E  `) `8 |" u% _# F; L- ~. E0 E4 |3 z
实验室易制毒、易制爆危险化学品知多少w8.jpg 8 A3 k$ R1 i/ |% E5 _  Y9 O

$ [8 c* Y7 a: l$ D6 @/ y/ A 实验室易制毒、易制爆危险化学品知多少w9.jpg
* Y& W0 U  q( J* f$ T5 K
: M& G5 M2 a: E  z# H# S 实验室易制毒、易制爆危险化学品知多少w10.jpg / i9 i# [. v. r1 [: S/ c, K9 A: v2 o
. v8 j% v7 u5 S# N, I- Q% j! F5 b
实验室易制毒、易制爆危险化学品知多少w11.jpg
8 K/ ~  O5 s5 V' Z& j* {$ h9 q8 o7 X6 H& C, I. |2 H* a
实验室易制毒、易制爆危险化学品知多少w12.jpg
2 ]7 M; g1 p% h8 z% [. T  C/ N6 F& O# {9 @6 V: g
02
9 M' D, S: K6 D. `7 k/ S& k* `4 t9 o% ~' n$ x( ^9 s' l/ ]/ ]
化学分析实验室常用的有哪些?
  ]! r. e& W% A3 R! V9 a# z: p" _
易制毒化学品:
8 P1 p' O  D( _9 a* a; a9 a
" k; B4 {; @2 K. }* a6 V1 {" ~盐酸、硫酸、高锰酸钾(亦是易制爆)。
0 P- S& `# J6 X; j5 |& s9 M( l5 s
; w! p. l) m; x易制爆化学品:
- [; u, L; f) g+ v( j1 k: S  T" _1 S
硝酸、高氯酸、过氧化氢、过氧化钠、重铬酸钾、硼氢化钾等。4 _* h6 j0 K* x! x% r2 A, I
, M7 m  l" l+ [0 l, k' W; Q: ?8 E
03
: l+ @- i& f4 e9 N- r5 c$ R/ q; j  _% h& }
易制毒易制爆化学品的采购流程
- W- ~" _3 ~. T8 }; ^7 z6 E6 v1 T2 N! p5 v+ @- j
易制毒化学品采购:与有销售易制毒化学品资格的公司签订《采购合同》后,在公安局管理系统中进行购买许可备案申请,等待公安局确认购买许可备案。
& s, T6 j& q$ [" |4 W4 H+ o8 o0 N( ~! \+ J
购买许可备案申请通过公安部门审核后,生成购买许可备案证,下载并打印购买许可备案证,电子版发送给供应商,收到货后在监控下进行验收或拍摄照片并将视频或照片保存在固定的电脑上至少保存三个月。
1 f% V8 w# d! v# q! Z; q7 T" E: o' y# _+ V$ \3 d
易制爆化学品采购:与有易制爆化学品销售资质的公司签订合同,填写《购买易制爆危险化学品备案表》,并携带合同复印件、公司营业执照、资质证明(后两项首次合作携带即可),前往所在公安分局治安大队办理。填写的《购买易制爆危险化学品流向信息备案表》,一联留存,一联给销售商进行采购,到货后,进行入库流程。
3 Y0 `/ d- R2 O+ M+ j. o: z8 |! z* `3 S& x7 g( m. x- E; T
042 w% p. Y/ D2 n

0 }# C2 }9 I( M* S8 W8 @& J' F易制毒易制爆化学品的储存和管理8 J3 `5 P5 X/ q# i8 A1 l& F* m
) Z2 U; i0 a" {
易制毒化学品的储存管理:需储存在有防盗门窗的储存室内,储存室需要有视频监控、并保留3个月以上;同时双人双锁管理,做好出入库登记记录,并按时登陆管理系统进行登记。0 |1 S# V9 D/ }# V

, i( C1 k, g4 I8 x2 C易制爆化学品的储存室要求:有防盗门防盗窗,双人双锁管理;  }" f6 O4 I5 v2 i5 B, k

9 ?$ H( d+ m# T, p! z0 B出入库管理:出入库时,应填写出/入库单,填写出入库登记表、并定期盘存余量,管理员双人签字;同时出入库均需按时登陆剧毒易制爆危险化学品治安管理信息系统进行登记。
( I- v- n2 m; b7 L2 I0 k" ]
5 G8 G0 Z6 n" ]7 T3 y# g7 G% D其它治安要求:有视频监控,并且视频保存3个月以上;有基本物防设施,有电子巡更系统,并定时巡逻检查;定期进行安全培训、防恐应急演练等。
" |1 x) o4 C1 z7 S1 H+ \4 {+ T2 d! N6 G
需要注意的是,每个地区的易制毒、易制爆危险化学品的管理情况可能会有所不同,实际采购、使用时应咨询当地公安部门确定并进行备案,不可私下进行采购使用。$ w. @% P% e, u3 {, G9 x8 ?

% v& t, H; B  F/ a' @文 / 安鹏天  史云鹏: l1 P( k  X) p$ w, F0 M9 C

6 U5 z* t/ w! }5 V. d9 G. K(石家庄海关所属黄骅港海关)
1 j2 d) y, R3 [4 m  X# |; T9 R* ~9 J2 j8 W  p  u
实验室易制毒、易制爆危险化学品知多少w13.jpg 7 K4 G# X9 J3 M; K4 h2 f, _) k6 c

2 P* F7 Y, w' k: g$ D7 J  H0 K) P编辑:常相婧3 c+ D( X* |; Z4 ]
审校:高扬出品:中国海关传媒中心投稿邮箱:569613217@qq.com(秀米投稿账号同邮箱)' I5 i' Y% V" c3 P) L
如需转载请注明来源“中国海关杂志”
2 K% H, k+ D/ |& ^$ ?. Y6 {2 V+ G) \- Z( D+ k2 b) j" l6 p
                1 K9 i  v# M$ j0 {: @7 ^( O9 b
原文作者:中国海关杂志
*滑块验证:
您需要登录后才可以回帖 登录 | 注册

本版积分规则

关闭

站长推荐上一条 /2 下一条

QQ|Archiver|手机版|小黑屋|外贸精英网 ( 京ICP备19046145号 )

GMT+8, 2026-2-12 04:43

Powered by Discuz! X3.5 Licensed

Copyright © 2001-2026 Tencent Cloud.

快速回复 返回顶部 返回列表