全归类师在线,免费帮你解决商品归类疑难问题

 找回密码
 注册

QQ登录

只需一步,快速开始

手机号码,快捷登录

手机号码,快捷登录

在线
客服

在线客服服务时间: 9:00-24:00

选择下列客服马上在线沟通:

快速
发帖

客服
热线

010-62010715
7*24小时客服服务热线

关注
微信

关务资讯公众号
顶部
海关AEO认证申请全攻略2022年预归类师考试秘籍中国船务课程视频2020年关务水平测试培训
申请进出口商品预归类视频!AEO认证政策解读商品归类在线解答海关AEO认证,100%通过
AEO认证服务网北京岸谷关务官网预归类服务-归类师权威操作预归类考试网
查看: 2947|回复: 0

海关企业信用管理办法(征求意见稿)改在哪?(附条文对比清单)

[复制链接]
发表于 2021-7-7 17:41:01 | 显示全部楼层 |阅读模式
为推进社会信用体系建设,建立企业进出口信用管理制度,促进贸易安全与便利,海关总署起草了《中华人民共和国海关企业信用管理办法(征求意见稿)》,据说《征求意见稿》在企业中反响很大,那到底发生了哪些变化呢?企业应如何应对并提出自己的诉求呢?笔者整理了意见稿中变化比较大的条文内容,供各位企业朋友参考:
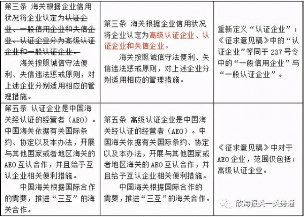
一、重新定义“AEO认证企业”
《意见稿》中的“认证企业”指的是237号令中的“一般认证企业”以及“一般信用企业”,《意见稿》中的AEO认证企业仅指高级认证企业。

海关企业信用管理办法(征求意见稿)改在哪?(附条文对比清单)-1.jpg

二、纳入检验检疫等能够反映企业信用状况的信息以及管理措施
《意见稿》中,多处条款融入了海关总署2018年第178号公告、海关总署2019年第161号内容,主要涉及企业在国境卫生检疫、进出境动植物检疫、进出口食品化妆品安全等情况对企业信用的影响;因违反上述规定,管理措施受到调整以及企业主动披露对信用等级的影响。

海关企业信用管理办法(征求意见稿)改在哪?(附条文对比清单)-2.jpg


海关企业信用管理办法(征求意见稿)改在哪?(附条文对比清单)-3.jpg

三、新增条款
《意见稿》“第二十一条在海关备案的企业分支机构,信用等级与所属企业一致。”明确了分支机构信用等级同所属企业;
《意见稿》“第三十一条企业主动纠正失信行为、消除不良影响的,可以向海关申请信用修复。对符合信用修复条件的,海关作出准予信用修复的决定。信用修复适用范围、方式和程序由海关总署另行制定。”提出了“信用修复”的概念,但目前由于细则未出台,对于“符合信用修复条件”是什么,还不得而知,值得关注。
四、海关总署237号令中的“一般认证企业”的应对
纵观《意见稿》修订处,有多达40处将海关总署237号令中出现的“一般信用企业”“一般认证企业”改为“认证企业”;将原“认证企业”改为“高级认证企业”。站在“一般认证企业”的角度,适用的管理措施如按照《意见稿》,就与刚备案成立的报关单位相同,但从企业管理的角度而言,既然已经被认定为一般认证企业,肯定始终按照认证企业的要求来管理,承担的风险也远大于刚备案成立的报关单位,就目前看,风险与利益并不对等,那为何不索性做条“咸鱼”呢?不如就做个普通老百姓,放下身段成为《意见稿》中的“认证企业”。但笔者在这里要提醒各大企业,目前已经是“一般认证企业”的您,相信在成为“一般认证企业”的道路上,披荆斩棘,人力物力财力都已花费不少,如果就因为这次的调整而自暴自弃,是不值得的,是前功尽弃的。企业应该抓住这次机遇,努力提升成为高级认证企业,享受海关更多红利才是(《意见稿》中对于高认企业的管理措施为十四条,较海关237号令有关高认企业管理措施又多了五条)。
海关总署近期也发布了海关总署关于《中华人民共和国海关企业信用管理办法(征求意见稿)》公开征求意见的通知,社会公众可以在2021年7月18日前通过登录海关总署网站,请记得按照上述方法向海关总署提出哦,相信在我们大家共同的努力下,企业一定会收货最大的便利。
*滑块验证:
您需要登录后才可以回帖 登录 | 注册

本版积分规则

关闭

站长推荐上一条 /2 下一条

QQ|Archiver|手机版|小黑屋|外贸精英网 ( 京ICP备19046145号 )

GMT+8, 2025-12-28 06:32

Powered by Discuz! X3.5 Licensed

Copyright © 2001-2025 Tencent Cloud.

快速回复 返回顶部 返回列表