海关AEO认证全流程服务,100%通过

 找回密码
 注册

QQ登录

只需一步,快速开始

手机号码,快捷登录

手机号码,快捷登录

在线
客服

在线客服服务时间: 9:00-24:00

选择下列客服马上在线沟通:

快速
发帖

客服
热线

010-62010715
7*24小时客服服务热线

关注
微信

关务资讯公众号
顶部
海关AEO认证申请全攻略2022年预归类师考试秘籍中国船务课程视频2020年关务水平测试培训
申请进出口商品预归类视频!AEO认证政策解读商品归类在线解答海关AEO认证,100%通过
AEO认证服务网北京岸谷关务官网预归类服务-归类师权威操作预归类考试网
查看: 3198|回复: 1

保税仓库申请要求与注意事项

[复制链接]
发表于 2021-6-16 14:28:36 | 显示全部楼层 |阅读模式
当公司需要存放保税货物及其他未办结海关手续货物,想申请设立保税仓库时,有哪些需要注意的申请要求和注意事项哪?

保税仓库申请要求与注意事项-1.jpg

资料图,图源:今日头条
企业办理“保税仓库设立审批”需满足的条件
保税仓库的经营企业应当具备下列资格条件:
1.经工商行政管理部门注册登记,具有企业法人资格;
2.具有专门存储保税货物的营业场所。
设立保税仓库时,应当具备下列条件:
1.符合海关对保税仓库布局的要求;
2.具备符合海关监管要求的隔离设施、监管设施和办理业务必需的设施;
3.具备符合海关监管要求的保税仓库计算机管理系统并与海关联网;
4.具备符合海关监管要求的保税仓库管理制度;
5.公用保税仓库面积最低为2000平方米;
6.液体保税仓库容积最低为5000立方米;
7.寄售维修保税仓库面积最低为2000平方米。
“保税仓库设立审批”所需材料
保税仓库的设立审批是不收费的,首次申请需要提供:
1.保税仓库申请书;
2.申请设立的保税仓库位置图及平面图;
3.申请设立寄售维修型保税仓库的还应当提供经营企业与外商的维修协议。
注意:以上材料现场办理均需提供纸质版,网上办理均需提供电子版。对于后续的延续申请、变更申请及注销申请所需提交的资料,可参考下图。

保税仓库申请要求与注意事项-2.jpg

“保税仓库”办理流程
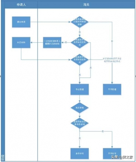
具体流程请以各地海关实际要求为准,下述为广州海关关区内的保税仓库申请、受理、审查、决定的主要流程,仅供参考:
1. 申请人向仓库所在地主管海关递交申请材料,海关当场或在5个工作日内决定是否受理。对申请材料不齐全或者不符合法定形式的,当场或者在签收申请材料后5个工作日内,一次告知申请人需补正的全部内容。
决定受理的,制发《海关行政审批受理单》;决定不予受理的,制发《中华人民共和国广州海关行政许可申请不予受理通知书》。
2.主管海关受理申请后,于受理之日起20个工作日内审查完毕,填写《海关保税仓库/出口监管仓库审批表》,将初审意见和相关材料报直属海关,必要时主管海关可派员到仓库现场进行验核。
3.直属海关自收到仓库所在地主管海关报送的审查意见之日起20个工作日内作出决定。批准设立的,制发《中华人民共和国广州海关准予行政许可决定书(保税仓库项目)》;不予批准的,制发《中华人民共和国广州海关不予行政许可决定书(保税仓库项目)》。
4.申请人应当自海关出具批准文件之日起1年内向仓库所在地主管海关书面申请对保税仓库的验收,无正当理由逾期未申请验收或者验收不合格的,该许可决定书自动失效。
5.仓库主管海关自接到企业书面申请及随附相关材料之日起10日内进行实地验收,填写《海关保税仓库/出口监管仓库勘验记录表》,并将相关材料报直属海关审核。申请验收时的保税仓库应当符合“申请条件”的相关要求。
6.直属海关自收到主管海关报送材料之日起10日内审核完毕,必要时可会同仓库主管地海关进行实地核实。对验收合格的仓库,直属海关核发《保税仓库注册登记证书》,批准开展相关业务;对验收不合格的,海关书面告知申请人。
7.直属海关按照行政许可要求出具批准文件,由仓库所在地主管海关将批准文件转交到企业。
以下办理流程图仅供参考。

保税仓库申请要求与注意事项-3.jpg

“保税仓库”的延续、变更及注销
《海关保税仓库注册登记证书》的有效期为3年。
延续注意事项:
1.仓库经营企业申请延续的,应在注册登记证书有效期届满30个工作日前向仓库所在地主管海关提交相关资料。
2.海关在注册登记许可有效期届满前作出是否准予延续的决定:仓库所在地主管海关在收到申请后填写《海关出口监管仓库/保税仓库审批表》,并于15个工作日内作出是否准予延续的决定,并留存有关材料。
变更注意事项
1.保税仓库需变更名称、地址、仓储面积等事项的,企业应向仓库所在地主管海关提交相关资料,由仓库所在地主管海关受理、审批。
2.其中,对变更仓库地址、仓储面积的企业,海关会根据企业申请,在批准变更1年内、新库址开展业务前,按规定进行重新验收。
3.企业申请变更单证齐全、有效,且仓库地址、面(容)积、库位等变更后仍达到保税仓库应具备条件的,仓库所在地主管海关会填制《海关保税仓库/出口监管仓库审批表》,并留存有关材料。保税仓库注册变更完成后,仓库所在地主管海关告知企业。
注销注意事项:
1.保税仓库终止保税仓储业务的,由保税仓库经营企业提出书面申请,经海关审核后,交回《保税仓库注册登记证书》,并办理注销手续。
2.仓库所在地主管海关核实保税仓库无库存货物及其他遗留问题后,填制《海关保税仓库/出口监管仓库审批表》,并随附企业相关材料报直属海关审批。直属海关审核准予注销的,予以批注,并将有关材料交仓库所在地主管海关留存。
来源:广州海关12360
注:文章及图片除原创外均精选转载自网络,版权归原作者所有,意在分享如有侵权请联系删除

保税仓库申请要求与注意事项-4.jpg

货之家专业提供:保税仓储、进口报关、跨境货源、海外仓储、国际物流、跨境平台、跨境购汇等定制一站式跨境进口无忧服务!
发表于 2021-6-16 14:28:54 | 显示全部楼层
转发了
*滑块验证:
您需要登录后才可以回帖 登录 | 注册

本版积分规则

关闭

站长推荐上一条 /2 下一条

QQ|Archiver|手机版|小黑屋|外贸精英网 ( 京ICP备19046145号 )

GMT+8, 2025-12-30 08:36

Powered by Discuz! X3.5 Licensed

Copyright © 2001-2025 Tencent Cloud.

快速回复 返回顶部 返回列表