全归类师在线,免费帮你解决商品归类疑难问题

 找回密码
 注册

QQ登录

只需一步,快速开始

手机号码,快捷登录

手机号码,快捷登录

在线
客服

在线客服服务时间: 9:00-24:00

选择下列客服马上在线沟通:

快速
发帖

客服
热线

010-62010715
7*24小时客服服务热线

关注
微信

关务资讯公众号
顶部
海关AEO认证申请全攻略2022年预归类师考试秘籍中国船务课程视频2020年关务水平测试培训
申请进出口商品预归类视频!AEO认证政策解读商品归类在线解答海关AEO认证,100%通过
AEO认证服务网北京岸谷关务官网预归类服务-归类师权威操作预归类考试网
查看: 2748|回复: 0

进口儿童用品有问题,耐克等品牌被中国海关点名,BBC跳出来带节奏

[复制链接]
发表于 2021-6-3 16:47:36 | 显示全部楼层 |阅读模式
【南方+6月3日讯】据英国媒体报道,近期,中国海关网站上的公告中列出了耐克、H&M和Zara等西方服装品牌的81种儿童用品存在质量问题。而对于这再正常不过的一份声明,BBC却立马跳出来“带节奏”,称“中方是在打击报复西方品牌”。

进口儿童用品有问题,耐克等品牌被中国海关点名,BBC跳出来带节奏-1.jpg

BBC报道称,中国海关总署发布的公告显示,2020年6月至2021年5月期间的儿童用品质量抽查中,海关发现,有九批H&M女童棉质连衣裙含有会对儿童皮肤造成伤害的物质,会危害儿童的健康。

进口儿童用品有问题,耐克等品牌被中国海关点名,BBC跳出来带节奏-2.jpg

报道还称,同样的问题,也出现在Zara的童装、耐克男童t恤和成批Gap男童棉质睡衣上。对此,BBC毫无根据地就认为“这一公告是对那些曾对中国发出所谓‘新疆存在强迫劳动’的西方品牌的打击。”

进口儿童用品有问题,耐克等品牌被中国海关点名,BBC跳出来带节奏-3.jpg

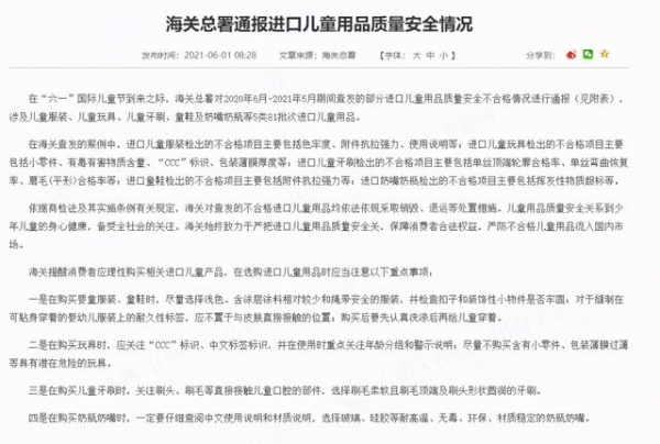
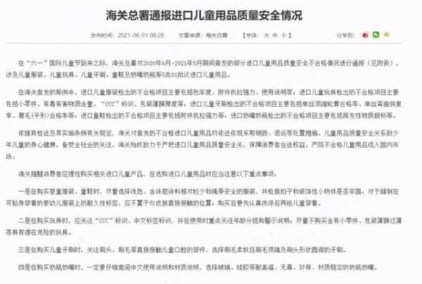
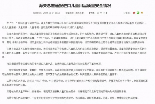
但据国内媒体报道,6月1日,中国海关在公告《海关总署通报进口儿童用品质量安全情况》中表示,此次进口儿童用品质量不合格,包涵了儿童服装、儿童玩具、儿童牙刷、童鞋及奶嘴奶瓶5类81批次进口儿童用品。

进口儿童用品有问题,耐克等品牌被中国海关点名,BBC跳出来带节奏-4.jpg

在海关查发的案例中,进口儿童服装检出的不合格项目主要包括色牢度、附件抗拉强力、使用说明等;进口儿童玩具检出的不合格项目主要包括小零件、有毒有害物质含量、“CCC”标识、包装薄膜厚度等;进口儿童牙刷检出的不合格项目主要包括单丝顶端轮廓合格率、单丝弯曲恢复率、磨毛(平形)合格率等;进口童鞋检出的不合格项目主要包括附件抗拉强力等;进口奶嘴奶瓶检出的不合格项目主要包括挥发性物质超标等。
但这些问题都被BBC一笔带过,却将重点放在了海关进口儿童用品质量安全不合格信息统计表中写的“棉质物不合格”问题上。将一篇再正常不过的质量检测不合格声明,暗示成了“中国海关对西方品牌的打击”。

进口儿童用品有问题,耐克等品牌被中国海关点名,BBC跳出来带节奏-5.jpg

BBC报道部分截图,上为原文,下为浏览器翻译器翻译结果
另据报道,在各西方品牌发表声明指责中国存在所谓“强迫劳动”后,遭到了中国民众的大规模抵制。在3月25日的中国外交部例行记者会上,中国外交部发言人华春莹对此事作出了回应。

进口儿童用品有问题,耐克等品牌被中国海关点名,BBC跳出来带节奏-6.jpg

华春莹表示,第一,新疆地区的棉花是世界上最好的棉花之一,不用是相关企业的损失。
第二,有关新疆地区“强迫劳动”的指责完全是个别反华势力炮制的恶意谎言,目的是抹黑中国形象,破坏新疆安全稳定,阻遏中国发展。
第三,给老百姓包括少数民族群众提供更多就业机会,一般正常人都会觉得是件好事,因为可以让人民过上越来越好的生活。但是就有人认定是强迫劳动或者暗无天日的压迫。为什么?因为他们自己历史上真的就这么干了上百年,所以现在以己度人。
第四,中国光明磊落,中国人民友善开放。但中国人民的民意不可欺、不可违。
校对吴荆子
*滑块验证:
您需要登录后才可以回帖 登录 | 注册

本版积分规则

关闭

站长推荐上一条 /2 下一条

QQ|Archiver|手机版|小黑屋|外贸精英网 ( 京ICP备19046145号 )

GMT+8, 2025-12-31 10:57

Powered by Discuz! X3.5 Licensed

Copyright © 2001-2025 Tencent Cloud.

快速回复 返回顶部 返回列表