海关AEO认证全流程服务,100%通过

 找回密码
 注册

QQ登录

只需一步,快速开始

手机号码,快捷登录

手机号码,快捷登录

在线
客服

在线客服服务时间: 9:00-24:00

选择下列客服马上在线沟通:

快速
发帖

客服
热线

010-62010715
7*24小时客服服务热线

关注
微信

关务资讯公众号
顶部
海关AEO认证申请全攻略2022年预归类师考试秘籍中国船务课程视频2020年关务水平测试培训
申请进出口商品预归类视频!AEO认证政策解读商品归类在线解答海关AEO认证,100%通过
AEO认证服务网北京岸谷关务官网预归类服务-归类师权威操作预归类考试网
查看: 3129|回复: 0

【动植物检疫】是时候亮出“海绵宝宝”的真实面目了!

[复制链接]
发表于 2021-5-27 16:18:56 | 显示全部楼层 |阅读模式
【动植物检疫】是时候亮出“海绵宝宝”的真实面目了!-1.jpg

【动植物检疫】是时候亮出“海绵宝宝”的真实面目了!-2.jpg

近日,一批从希腊进口的天然海绵在南京海关所属金陵海关驻邮局办事处办结了海关通关手续,并实施了检验检疫,海关为它们签发了《入境货物检验检疫证明》。

作为一个从小看《海绵宝宝》动画片长大的海关人(暴露年龄),通过这次的业务办理刷新了对海绵的认知!

【动植物检疫】是时候亮出“海绵宝宝”的真实面目了!-3.jpg

>>

印象中的

海绵宝宝

【动植物检疫】是时候亮出“海绵宝宝”的真实面目了!-4.jpg

<<

人家

真实面目

—— —— ——

接下来

一起认识下

可爱的“海绵宝宝”吧!

海绵宝宝的前世今生

这个世界上有很多人认为

我与海带、海藻是一类植物

但其实本宝宝是一种动物

没有细胞壁且是卵胎生的

是地球上结构最简单的

多细胞生物之一

无脊椎无神经

宝宝很单纯

——海绵宝宝自述

古罗马人称由海中取得的海绵为“Zoofiton”,意思是一种特殊属性的生物:一半像植物,一半像动物。

事实上,天然海绵是一种简单的多细胞海洋动物,是地球上最早的多细胞生物之一。

【动植物检疫】是时候亮出“海绵宝宝”的真实面目了!-5.jpg

海绵附生于海底的岩石上。每年只能生长3—4厘米,一个10厘米的海绵生长周期需要3—5年。

来自于希腊爱琴海附近海域,是全世界最高品质的海绵。

每年9—10月是采集天然海绵的时间,经验丰富的潜水员潜到海底挑选质量上乘的成熟海绵采收,采收时将根部留下。

海绵具有极强的再生能力,可以继续生长,直至被再次采收。

【动植物检疫】是时候亮出“海绵宝宝”的真实面目了!-6.jpg

【动植物检疫】是时候亮出“海绵宝宝”的真实面目了!-7.jpg

【动植物检疫】是时候亮出“海绵宝宝”的真实面目了!-8.jpg

采收的海绵将被集中清洗、压挤、浸泡,反复数次后晾干,再按尺寸大小分拣、包装,所有过程全部由人工完成。

向下滑动查看

【动植物检疫】是时候亮出“海绵宝宝”的真实面目了!-9.jpg

【动植物检疫】是时候亮出“海绵宝宝”的真实面目了!-10.jpg

【动植物检疫】是时候亮出“海绵宝宝”的真实面目了!-11.jpg

天然海绵自古就被作为卫浴用品广泛使用。由于其PH值酸碱度适中,被许多皮肤科专家推荐适合婴儿以及敏感性肌肤使用。除了用于深层洁面、沐浴之外,还可以用于高档皮革的护理,特殊的绘画和装饰等。

【动植物检疫】是时候亮出“海绵宝宝”的真实面目了!-12.jpg

海绵宝宝的家族成员

现知,世界上有5000多种海绵,但是只有15种左右有使用价值,人们称它们为“温驯”海绵。

这次通过邮办现场进境的海绵品种主要有蜂窝海绵、丝海绵、象耳海绵、羊毛海绵。



蜂窝海绵

【动植物检疫】是时候亮出“海绵宝宝”的真实面目了!-13.jpg

蜂窝海绵顾名思义有着像蜂窝一样大小不规则孔洞,它坚韧耐用,柔软度适中、吸水力强、适合大面积清洁,是沐浴海绵的最好选择。



丝海绵

【动植物检疫】是时候亮出“海绵宝宝”的真实面目了!-14.jpg

丝海绵细腻柔软,适合洗澡、洗脸、面部护理、上妆卸妆、婴儿肌肤、敏感肌肤使用。它的用途广泛,耐用度高、性价比高,所以市面上的受欢迎程度也是最高。



象耳海绵

【动植物检疫】是时候亮出“海绵宝宝”的真实面目了!-15.jpg

象耳海绵又被称为海绵中的“爱马仕”,其体型大,因形状酷似大象耳朵而得名,质地密实有弹性,只有在更深、更纯净的海底,象耳海绵才能生长,因此非常稀有。



羊毛海绵

【动植物检疫】是时候亮出“海绵宝宝”的真实面目了!-16.jpg

羊毛海绵因其状似羊毛而得名。为市面上所售之天然海绵中针骨组织最长、柔软度最佳的海绵。其特性为吸水性强、体积大及触感柔软,能紧贴肌肤毛细孔,彻底清除污垢与过剩油脂,所以很适合沐浴使用。

海绵宝宝的通关密语

由于天然海绵具有柔软、吸水性强、抗菌耐用等这些人造海绵不具备的独特优点,因此天然海绵越来越受到世界各地人群的喜爱。越来越多的企业也想要将天然海绵进口至中国市场进行销售。

【动植物检疫】是时候亮出“海绵宝宝”的真实面目了!-17.jpg

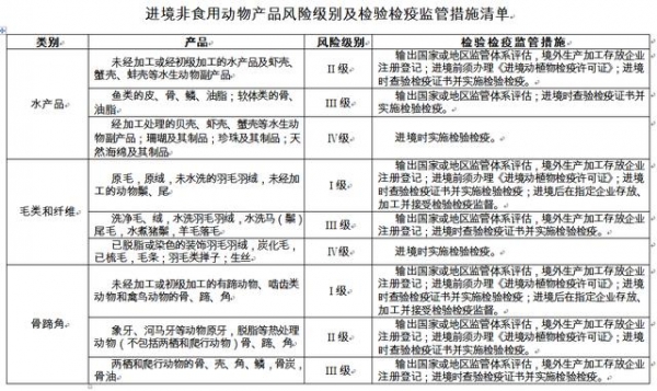
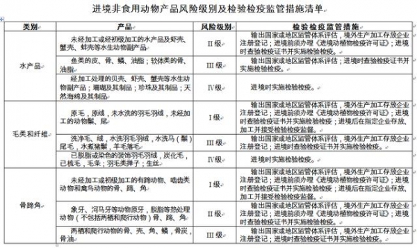
根据《中华人民共和国海关法》《中华人民共和国进出境动植物检疫法》《进出境非食用动物产品检验检疫监督管理办法》及《进境非食用动物产品风险级别及检验检疫监管措施清单》等规定,天然海绵属于IV级风险的非食用动物产品,海关依法对其实施检验检疫。

在报关时,企业需要准备的材料包括:贸易合同、商品发票、装箱单、国外官方检疫证书、原产地证明、报关委托协议等。

【动植物检疫】是时候亮出“海绵宝宝”的真实面目了!-18.jpg

目前市面上的天然海绵鱼龙混杂,不乏有一些不法商贩以人造海绵假冒天然海绵进行销售。小编在此提醒广大的消费者朋友们在选购天然海绵时,一定要认准正规渠道进口的哦!

【动植物检疫】是时候亮出“海绵宝宝”的真实面目了!-19.jpg

注:部分图片来源于网络
供稿单位:南京海关

【动植物检疫】一文读懂进境粮食指定加工(上篇)——申请进境粮食指定场所资质

【动植物检疫】水果出口指南(北美篇)

【动植物检疫】一文读懂蔬菜种子进口

【动植物检疫】樱桃红了 | 大连樱桃走向国际市场

【动植物检疫】进境种苗那些事儿

【动植物检疫】出口食品原料种植、养殖场备案指引

【动植物检疫】母亲节特辑|送你一朵小红花

【动植物检疫】看看出境货物木质包装检疫监管

【动植物检疫】漂洋过海嗦粉去

【动植物检疫】进口蜂蜜,你不知道的那些事儿

【动植物检疫】广东新会柑茶出口小知识

【动植物检疫】一文让你读懂如何顺利出口菠萝

【动植物检疫】输美木制工艺品知多少?

【动植物检疫】保加利亚进口烟叶检验检疫要求

【动植物检疫】出境动植物产品生产加工企业行政许可事项在线办理指南

【动植物检疫】进口毛燕指定加工企业备案(下篇)

【动植物检疫】水果出口指南(南美篇)

【动植物检疫】进口毛燕指定加工企业备案(上篇)

【动植物检疫】种苗出口小课堂

【动植物检疫】水果出口指南(RCEP篇)

【动植物检疫】鳗鱼制品出口小课堂

【动植物检疫】检疫性有害生物科普——松材线虫

【动植物检疫】 富贵竹出口知多少

【动植物检疫】燕窝进口那点儿事儿

【动植物检疫】是时候亮出“海绵宝宝”的真实面目了!-20.jpg
*滑块验证:
您需要登录后才可以回帖 登录 | 注册

本版积分规则

关闭

站长推荐上一条 /2 下一条

QQ|Archiver|手机版|小黑屋|外贸精英网 ( 京ICP备19046145号 )

GMT+8, 2025-12-28 18:32

Powered by Discuz! X3.5 Licensed

Copyright © 2001-2025 Tencent Cloud.

快速回复 返回顶部 返回列表