全归类师在线,免费帮你解决商品归类疑难问题

 找回密码
 注册

QQ登录

只需一步,快速开始

手机号码,快捷登录

手机号码,快捷登录

在线
客服

在线客服服务时间: 9:00-24:00

选择下列客服马上在线沟通:

快速
发帖

客服
热线

010-62010715
7*24小时客服服务热线

关注
微信

关务资讯公众号
顶部
海关AEO认证申请全攻略2022年预归类师考试秘籍中国船务课程视频2020年关务水平测试培训
申请进出口商品预归类视频!AEO认证政策解读商品归类在线解答海关AEO认证,100%通过
AEO认证服务网北京岸谷关务官网预归类服务-归类师权威操作预归类考试网
查看: 4015|回复: 19

质量部来料质量控制:检验程序、检验标准、待检规则、问题处置

[复制链接]
发表于 2021-5-27 08:07:24 | 显示全部楼层 |阅读模式
关注【本头条号】更多关于制度、流程、体系、岗位、模板、方案、工具、案例、故事、图书、文案、报告、技能、职场等内容,弗布克15年积累免费与您分享!
阅读导航→
01 来料检验程序
02 来料检验标准
03 来料待检规则
04 质量问题处置

质量部来料质量控制:检验程序、检验标准、待检规则、问题处置-1.jpg

质量部
来料检验程序

企业的来料质量检验应遵循一定的程序,这样才能保证检验工作得以顺利开展。来料质量检验程序主要分为6大步骤,具体如下。
    仓储部预收物料,并报检质量部编写“来料检验方案”进行检验准备进行检验做出检验判定来料检验异常处理

1.仓储部预收物料,并报检

供应商交货后,仓储部将供应商的“送货单”与企业签订的“采购订单”各项内容进行核对,无误后预收物料,并将其放入收货待检区。

仓储专员在企业规定的时间内完成物料数量验收,并在物料包装的明显位置贴上“待检”字样,再向质量部发出“来料检验通知单”,其主要格式如下。

质量部来料质量控制:检验程序、检验标准、待检规则、问题处置-2.jpg

2.质量部编写“来料检验方案”

质量部收到“来料检验通知单”后,根据企业产品的质量要求编写“来料检验方案”,其内容主要包括5个方面,具体如下。

来料检验流程:详细说明来料检验的具体流程

来料检验方法:如外观检测、尺寸检测、结构检测及特性检测等

来料检验方式:根据物料特性选择检验方式,如抽样检验、全数检验等

来料检验工具:如卡尺、千分尺、拉力器、压力器和扭力器等

来料检验要项:针对不同的物料,给出“检验项目清单”

3.进行检验准备

来料检验专员在检验准备时要依据“来料检验通知单”的物料,准备必要的检验计量仪器和工具,并调出“来料检验履历表”,以了解过去供应商的交货质量情况。

“来料检验履历表”的格式如下。

质量部来料质量控制:检验程序、检验标准、待检规则、问题处置-3.jpg

4.进行检验

质量部来料检验专员在进行检验的过程中应注意4个要点,具体如下。
    抽样时必须注意随机和分层原理,且要抽取规定数量的样品正确使用检测仪器、工具来料检验专员如实填写“来料检验记录表”,不得填报虚假信息检验完毕的抽样物料必须放回原位

5.做出检验判定

来料检验专员依据检验结果判定物料合格与否,若检验物料不合格,数量未达到拒收数量上限,则判定物料验收结果为“合格”;若检验物料的不合格数量达到或超过企业规定的数量,则判定物料验收结果为“不合格”。

最后,来料检验专员填写“来料检验报告表”,其格式如下。

质量部来料质量控制:检验程序、检验标准、待检规则、问题处置-4.jpg

6.来料检验异常处理

来料检验如果出现异常,来料检验专员可遵照以下4个要点进行处理。

(1)可以拒绝接收来料专员判定为“不合格”的物料,但要填写“来料检验质量异常报告表”。该表的具体格式如下。

质量部来料质量控制:检验程序、检验标准、待检规则、问题处置-5.jpg

(2)“来料检验质量异常报告”开具后,来料检验专员要提交质量部经理审核。审核通过后,质量部经理填写“供应商异常处理联络单”,其具体格式如下。

质量部来料质量控制:检验程序、检验标准、待检规则、问题处置-6.jpg

(3)生产部依据物料需求状况,确定是否召开材料需求会议。会议人员由生产部、采购部、质量部和技术部等部门人员组成,并做出判定。

(4)如物料需求决策会议决定实行特采,采购部依据会议做出的决策实施采购。

质量部来料质量控制:检验程序、检验标准、待检规则、问题处置-7.jpg

质量部
来料检验标准

1.来料检验内容

来料检验内容,即来料品质。来料品质是指物料成分、外观、强度、黏度、颜色等品质特性。物料品质特性可分为物理的、化学的、外观的品质特性。

对上述特性,无论能否测定,都要尽可能明确地表达出来,这些信息是物料验收的依据及产品品质保证的基础。若由于物料的基本特性或其他原因无法用文字表达时,则以实物样品来表示。

2.来料品质标准适度性

来料品质标准的严格程度,是依据产品品质对物料品质的要求而定的。质量部在制定来料品质标准时,应参考技术部、生产部、采购部的意见综合而定。

一般而言,一个良好的来料品质标准不仅可以保证生产的需求,降低生产的成本;而且还可以使得供应商在现阶段经过一段时期的努力后,提高其能力,以达到企业的质量要求。

3.来料品质标准内容

来料品质标准是为了来料检测所提供的品质依据和检验方法,应用书面文字表达出来。对部分无法用文字具体描述其品质标准的来料,可用实物样品说明该来料的品质要求和检验方法。来料品质检测标准内容包括“来料品质检验标准表”和实物样品两个部分。
来料待检规则

供应商提供来料后,企业一定要先规划出一个待检区,否则容易与其他物料混放。在这个区域,通常会放置未检物料。在这个过程中,可用位置区间和颜色来区分,通常用红色、黄色的区间或标签来标示待检物料。
质量问题处置

1.质量问题处置原则

来料质量问题处置的基本原则,主要包括3点,具体如下。

遵照制度、明确责任

在物料验收过程中,如果发现物料质量有问题,应该严格按照企业有关制度进行处理,要分清供应商、承运商和采购部的责任

分清情况、分别对待

在物料验收过程中,若质量部来料检验人员发现多种物料存在质量问题,应区别不同情况,分别进行处理

隔离存放、妥善保管

凡验收中发现等待处理问题的物料,应该单独存放,妥善保管,防止混杂、丢失、损坏

2.质量问题处置程序

质量问题的处置程序可分为8步,具体如下。
    发现物料不符:仓库在收货时若发现物料型号、数量、包装与订单不相符,可直接通知采购部进行处理检验物料不合格:检验时若发现物料不合格,由来料检验员填写“来料检验报告”,由质量部门检验主管按“不合格控制程序”进行处理不合格退货:对于判定退货物料,质量部将“来料检验报告”复印一份交给采购部,采购部再将高传真至供应商,并通知其在限定时间内取回退货让步接收:因物料不影响产品质量或急用料时,应由质量总监以及技术部负责人签名确认后方可投放生产不合格进料选:被判定不合格的进料,考虑到急用料时,应由质量总监作决定。采购部可安排供应商筛选,将筛选不合格的物料退还给供应商筛选:如有急用的进料需要内部人员筛选的,由总经理作决定。由采购部先通知供应商,并扣除供应商筛选工时费等费用降级使用:被判定不合格的来料,应由质量总监以及工艺部试产确认,经技术部签名确认后方可投入生产,并通知采购部对供应商作出相应处理问题处理:将来料问题以书面形式反馈给供应商,立即将未生产的来料作出处理,问题严重时需由质量部发出“供应商纠正行动通知”给供方,要求改善

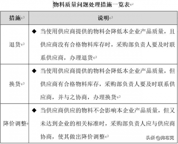
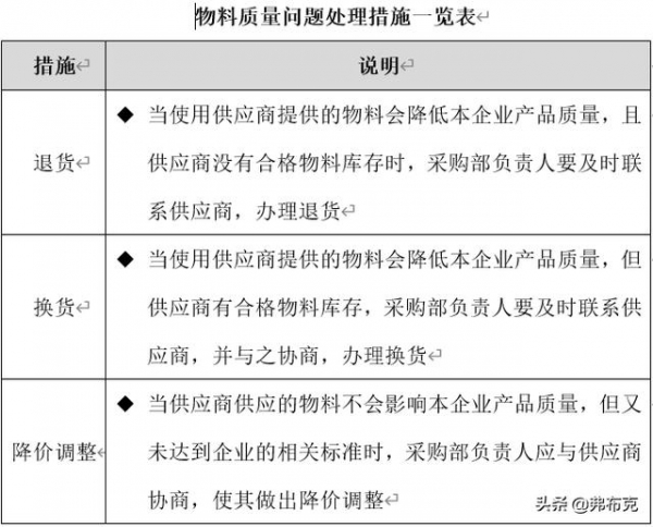
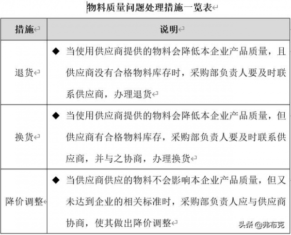
3.供应商质量问题处理措施

当供应商供应的物料出现质量问题时,可采用以下三种方式进行处理,具体处理措施如下。

质量部来料质量控制:检验程序、检验标准、待检规则、问题处置-8.jpg

#质量部##质量管理##工厂#
本文出自弗布克版权图书《质量部12大维度细化部门管理》,版权归属弗布克,欢迎转发,禁止转载,抄袭、洗稿,侵权必究。
领取本资料的Word、PDF版完整内容方法:
1.本资源编号:409。
2.关注+评论+转发,然后私信“资料”。
更多相关资料可点击下面“了解更多”。
发表于 2021-5-27 08:08:24 | 显示全部楼层
耶斯莫拉
发表于 2021-5-27 08:08:59 | 显示全部楼层
不错
发表于 2021-5-27 08:09:20 | 显示全部楼层
好东西
发表于 2021-5-27 08:09:26 | 显示全部楼层
转发了
发表于 2021-5-27 08:10:13 | 显示全部楼层
转发了
发表于 2021-5-27 08:10:47 | 显示全部楼层
转发了
发表于 2021-5-27 08:10:54 | 显示全部楼层
转发了
发表于 2021-5-27 08:11:01 | 显示全部楼层
转发了
发表于 2021-5-27 08:11:16 | 显示全部楼层
转发了
发表于 2021-5-27 08:11:44 | 显示全部楼层
转发了
发表于 2021-5-27 08:12:31 | 显示全部楼层
转发了
发表于 2021-5-27 08:13:00 | 显示全部楼层
转发了
发表于 2021-5-27 08:13:12 | 显示全部楼层
转发了
发表于 2021-5-27 08:13:25 | 显示全部楼层
转发了
发表于 2021-5-27 08:13:45 | 显示全部楼层
转发了
发表于 2021-5-27 08:14:24 | 显示全部楼层
转发了
发表于 2021-5-27 08:15:19 | 显示全部楼层
转发了
发表于 2021-5-27 08:16:11 | 显示全部楼层
转发了
发表于 2021-5-27 08:17:04 | 显示全部楼层
转发了
*滑块验证:
您需要登录后才可以回帖 登录 | 注册

本版积分规则

关闭

站长推荐上一条 /2 下一条

QQ|Archiver|手机版|小黑屋|外贸精英网 ( 京ICP备19046145号 )

GMT+8, 2025-12-18 04:36

Powered by Discuz! X3.5 Licensed

Copyright © 2001-2025 Tencent Cloud.

快速回复 返回顶部 返回列表