全归类师在线,免费帮你解决商品归类疑难问题

 找回密码
 注册

QQ登录

只需一步,快速开始

手机号码,快捷登录

手机号码,快捷登录

在线
客服

在线客服服务时间: 9:00-24:00

选择下列客服马上在线沟通:

快速
发帖

客服
热线

010-62010715
7*24小时客服服务热线

关注
微信

关务资讯公众号
顶部
海关AEO认证申请全攻略2022年预归类师考试秘籍中国船务课程视频2020年关务水平测试培训
申请进出口商品预归类视频!AEO认证政策解读商品归类在线解答海关AEO认证,100%通过
AEO认证服务网北京岸谷关务官网预归类服务-归类师权威操作预归类考试网
查看: 2324|回复: 0

关税聚焦|智能审单时代教你如何申报原产地证书 普惠制、非优惠、亚太贸易协定原产地证书篇

[复制链接]
发表于 2021-5-21 08:48:36 | 显示全部楼层 |阅读模式
关税聚焦|智能审单时代教你如何申报原产地证书 普惠制、非优惠、亚太贸易协定原产地证书篇w2.jpg

关税聚焦|智能审单时代教你如何申报原产地证书 普惠制、非优惠、亚太贸易协定原产地证书篇w3.jpg

关税聚焦|智能审单时代教你如何申报原产地证书 普惠制、非优惠、亚太贸易协定原产地证书篇w4.jpg

关税聚焦|智能审单时代教你如何申报原产地证书 普惠制、非优惠、亚太贸易协定原产地证书篇w5.jpg

关税聚焦|智能审单时代教你如何申报原产地证书 普惠制、非优惠、亚太贸易协定原产地证书篇w6.jpg

                     

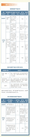
普惠制原产地证书

关税聚焦|智能审单时代教你如何申报原产地证书 普惠制、非优惠、亚太贸易协定原产地证书篇w7.jpg

亚太贸易协定原产地证书

关税聚焦|智能审单时代教你如何申报原产地证书 普惠制、非优惠、亚太贸易协定原产地证书篇w8.jpg

非优惠原产地证书

关税聚焦|智能审单时代教你如何申报原产地证书 普惠制、非优惠、亚太贸易协定原产地证书篇w9.jpg

供|稿|单|位

海关总署关税征管司、青岛海关、广州海关

审|稿|单|位

海关总署关税征管司、青岛海关

                                                                                    原文转自:12360海关热线
               
原文作者:西安海关12360
*滑块验证:
您需要登录后才可以回帖 登录 | 注册

本版积分规则

关闭

站长推荐上一条 /2 下一条

QQ|Archiver|手机版|小黑屋|外贸精英网 ( 京ICP备19046145号 )

GMT+8, 2025-12-28 08:59

Powered by Discuz! X3.5 Licensed

Copyright © 2001-2025 Tencent Cloud.

快速回复 返回顶部 返回列表