全归类师在线,免费帮你解决商品归类疑难问题

 找回密码
 注册

QQ登录

只需一步,快速开始

手机号码,快捷登录

手机号码,快捷登录

在线
客服

在线客服服务时间: 9:00-24:00

选择下列客服马上在线沟通:

快速
发帖

客服
热线

010-62010715
7*24小时客服服务热线

关注
微信

关务资讯公众号
顶部
海关AEO认证申请全攻略2022年预归类师考试秘籍中国船务课程视频2020年关务水平测试培训
申请进出口商品预归类视频!AEO认证政策解读商品归类在线解答海关AEO认证,100%通过
AEO认证服务网北京岸谷关务官网预归类服务-归类师权威操作预归类考试网
查看: 3026|回复: 0

西安海关2021年税政调研 期待您的参与!

[复制链接]
发表于 2021-5-15 12:52:42 | 显示全部楼层 |阅读模式
西安海关2021年税政调研     期待您的参与!



今年,全国海关认真落实总署“加强税政研究,积极参与税收政策制定”的要求,进一步优化机制,统筹税政调研力量,提升行业联合调研水平,在发挥海关税政调研辅助国家税收和产业政策制定方面发挥了积极作用,成效显著。



西安海关2021年税政调研      期待您的参与!w4.jpg

2020年西安海关积极参与我司组织的“保障国内亟需防疫物资进口”、“支持出口企业复工复产”和“促进国内新基建产业发展”等多项税政调研专项工作,参与了茶、原料药等2项税管局和协作区组织的全国重点行业调研,同时面向关区内企业、基层一线等广泛开展调研,加强与地方政府部门、行业协会的合作,提出了多项高质量调整建议。茶、原料药等多项建议被《2021年关税调整方案》采纳,成果丰硕。房红强、高明、李宜桓、窦智麟等同志,在疫情防控的特殊形势下,发挥专业关税特长,灵活运用云课堂、线上会议等新技术手段,完成对企业的政策上门、远程调研等工作,展现了良好的专业素养和敬业精神。积极参与税收政策制定”的工作要求,着眼我国宏观战略发展方向,充分发挥海关掌握进出口数据和贴近企业的优势,围绕中央重大决策部署和企业对税收政策的诉求等重点,深入税政研究,近三年共计研究上报30篇税则税目、关税税率、出口退税等政策调整建议报告,其中8篇获国务院关税税则委员会采纳,28篇获海关总署采纳,在税政研究辅助国家宏观经济决策方面发挥了积极作用



西安海关2021年税政调研      期待您的参与!w6.jpg

什么是海关税政调研?

西安海关2021年税政调研      期待您的参与!w7.jpg

《中华人民共和国进出口税则》(简称《税则》)是国家进出口贸易和税收政策的基本载体。国务院关税税则委员会是制定《税则》调整方案的决策机构,每年对《税则》例行调整,制定《关税调整方案》,同时对特定进出口商品进行不定期的集中调整,税则调研是其修订调整的主要来源之一。

如果企业在进出口贸易中,发现现行《税则》以及相关进出口税收和贸易政策的设置不尽合理,无法满足经济发展新常态下高效、全面贯彻落实国家宏观方针政策的需要,或与科技进步、行业发展和社会期望不相适应,都可以向海关提出相应的《税则》修订调整建议。建议具体可以有以下类型:

◇ 进出口关税税率调整(包括进口暂税、出口关税、相关商品税率差等)

◇《税则》税目设置调整(包括新增、删减、调整本国子目,修改税则表述等)

◇ 监管条件设置调整(包括准入、许可证等)

西安海关2021年税政调研      期待您的参与!w8.jpg

提交方式

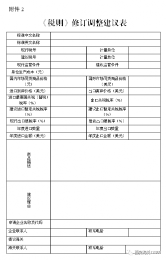
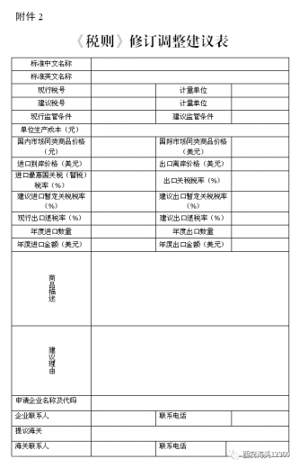
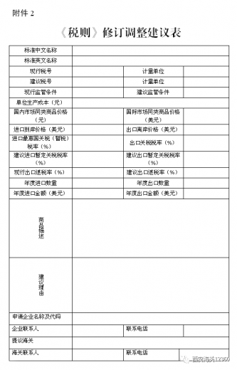
为切实方便企业,请将《税则修订调整建议表》等材料,填写后于3月31日前,将相关建议和调研报告提交至企业属地的隶属海关税收征管部门。

也可将建议直接报送以下西安海关税政调研邮箱:350202834@qq.com。

我们期盼着收到您关于税政调研工作的宝贵建议。

扫码关注我们

供稿部门|关税处

编辑部门|西安海关12360热线
               
原文作者:西安海关12360
*滑块验证:
您需要登录后才可以回帖 登录 | 注册

本版积分规则

关闭

站长推荐上一条 /2 下一条

QQ|Archiver|手机版|小黑屋|外贸精英网 ( 京ICP备19046145号 )

GMT+8, 2025-12-30 14:42

Powered by Discuz! X3.5 Licensed

Copyright © 2001-2025 Tencent Cloud.

快速回复 返回顶部 返回列表