全归类师在线,免费帮你解决商品归类疑难问题

 找回密码
 注册

QQ登录

只需一步,快速开始

手机号码,快捷登录

手机号码,快捷登录

在线
客服

在线客服服务时间: 9:00-24:00

选择下列客服马上在线沟通:

快速
发帖

客服
热线

010-62010715
7*24小时客服服务热线

关注
微信

关务资讯公众号
顶部
海关AEO认证申请全攻略2022年预归类师考试秘籍中国船务课程视频2020年关务水平测试培训
申请进出口商品预归类视频!AEO认证政策解读商品归类在线解答海关AEO认证,100%通过
AEO认证服务网北京岸谷关务官网预归类服务-归类师权威操作预归类考试网
查看: 2047|回复: 0

?广州海关真诚邀请您参与税政调研

[复制链接]
发表于 2021-5-12 10:50:52 | 显示全部楼层 |阅读模式
2020年,广州海关积极参与“保障国内亟需防疫物资进口”“支持出口企业复工复产”“促进国内新建产业发展”等多项税则调研专项工作,同时面向关区内企业、基层一线等广泛开展调研,加强与地方政府部门、行业协会合作,提出了多项高质量的税政调研建议。其中原料药、载金碳、手机用玻璃、航空零部件、再生金属等多项政策调整建议被《2021年关税调整方案》采纳,为服务国家经济发展和社会稳定大局做出积极贡献,同时推动关区产业发展,为地方外贸增长带来显著效益,参与企业也直接受益。
: s0 h2 r% ?- o1 H  r2 l8 G6 n8 \# g3 E: h5 D
2021年,广州海关再接再厉,面向广大企业、行业征集税政调研建议。7 H( c5 v- e5 }6 g5 L; \) @* k
0 L% }7 s5 X, g& ^" @. r
Q1
! p  D/ y5 u2 j% M1 ?" Q# [
/ Q8 l; ~/ B, [- M0 E什么是海关税政调研?# O- b+ J' i2 T" I  R. C( s# O

2 L# I: H! z1 Q# K" S1 l海关根据国家宏观经济发展形势,结合企业、行业发展合理诉求,在深入开展行业、产业调研的基础上,向国家主管部门(国务院关税税则委员会等)提出税收政策等调整建议,优化国内优势产业发展条件,促进高新产业健康发展,进一步提高相关行业国际市场竞争力,增强企业应对复杂多变贸易形势的能力。
- K" \: A8 f4 `3 U9 X
1 z% I* d& C$ h/ h. J' bQ2
) Q8 N: O( O( r/ ~! a
" C, f  ]' k2 Y- \  m如何参加税政调研?/ P4 [8 {  z" u; D) a5 D9 ~

5 @* G* G% K7 u, l: s/ |) ]8 V0 t8 I海关税政调研是企业、行业反映需求、参与税收政策制定的最直接途径,一切对企业生产、经营有影响的税收政策调整建议都可以通过海关税政调研渠道来反映。建议类型包括:税则税目、进出口关税、进口增值税、消费税、因税则结构相关的监管证件等多种类型。, x/ I+ ~- R% K7 _: d
+ k, g' c7 e- |* a: `/ N
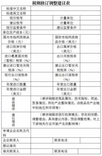
请将您的调研需求和调整建议填写《税则修订调整建议表》(点击文末“阅读原文”下载),提交给您所在地的现场海关或者发送至广州海关联络人邮箱:tiqianguilei@customs.gov.cn,我们将针对您的建议开展研究,积极为企业、行业发展建言献策。
' d7 l1 v1 v6 G4 a4 K5 k& S
8 V# e& _/ r  q% M2 m ?广州海关真诚邀请您参与税政调研w2.jpg
! s) ^5 u& Z2 m' X# U  H+ E" w0 R: T- T! h8 Z" ~; j. \
注意事项/ }- H4 e3 H& g4 A& M" I. v2 `) ?
; g$ w; J6 d- C8 k
1.信息数据要真实准确;! O5 H8 c& K  K" S# [8 I8 r7 ^
% y$ I$ U/ ~2 h6 q4 }- u& H
2.表格填写要完整,内容客观可量化;( ~9 X1 O1 q  K+ Z$ c
( J6 p9 {$ n! e; ^
3.征集时间截止到3月31日。7 Y' J5 E/ `. d. u( U. s% e) ~
2 m3 `. S/ d6 p
点击“阅读原文”可下载表格& [3 p3 Q) h6 j* n  f; m

( A/ W5 ~& j# u' D& Y供稿:关税处、海关总署税收征管局(广州)
% D# a* p; @( ]/ C$ ]6 ]+ v% m( Q: F7 I: w6 A. m
                1 C, p# e& L8 f- F2 ?+ X" f' Y
原文作者:广州海关12360
*滑块验证:
您需要登录后才可以回帖 登录 | 注册

本版积分规则

关闭

站长推荐上一条 /2 下一条

QQ|Archiver|手机版|小黑屋|外贸精英网 ( 京ICP备19046145号 )

GMT+8, 2026-1-14 14:14

Powered by Discuz! X3.5 Licensed

Copyright © 2001-2026 Tencent Cloud.

快速回复 返回顶部 返回列表