全归类师在线,免费帮你解决商品归类疑难问题

 找回密码
 注册

QQ登录

只需一步,快速开始

手机号码,快捷登录

手机号码,快捷登录

在线
客服

在线客服服务时间: 9:00-24:00

选择下列客服马上在线沟通:

快速
发帖

客服
热线

010-62010715
7*24小时客服服务热线

关注
微信

关务资讯公众号
顶部
海关AEO认证申请全攻略2022年预归类师考试秘籍中国船务课程视频2020年关务水平测试培训
申请进出口商品预归类视频!AEO认证政策解读商品归类在线解答海关AEO认证,100%通过
AEO认证服务网北京岸谷关务官网预归类服务-归类师权威操作预归类考试网
查看: 1973|回复: 0

邀请您参与海关税政调研 我们与您共度难关

[复制链接]
发表于 2021-5-12 08:05:36 | 显示全部楼层 |阅读模式
邀请您参与海关税政调研

我们与您共度难关

近年来,西安海关积极落实国家减税降费政策,大力开展进出口环节税收政策研究,多项税政建议被国家采纳,在减轻企业负担、激发微观主体活力、促进经济增长方面发挥了积极的作用。

今年以来,新冠肺炎疫情对国内企业生产造成了较大影响,目前疫情虽然得到有效防控,但企业复工复产形势仍较为严峻,为进一步了解当前形势下,企业在复工复产过程中遇到的困难诉求,为地方和企业纾困解难,西安海关现面向进出口相关企业开展2020年税政调研课题征集,欢迎广大企业参与,提出宝贵意见与建议。

一、

什么是海关税政调研?

海关根据国家宏观战略导向,结合企业、行业发展合理诉求,在深入研究的基础上,协助进出口企业、行业向国家主管部门(国务院关税税则委员会、财政部等)反映、提出税收政策调整建议,以达到提升企业出口产品竞争力,降低进口产品成本,加强对民族产业的保护等目的,从而进一步提高企业国际竞争力,增强企业应对复杂多变贸易形势的能力。

二、

海关税政调研的具体内容?

企业或行业如果发现《税则》以及相关进出口税收和贸易政策设置不合理,无法满足经济发展需要、与国家宏观政策导向不符、与社会期望不相适应等情况,都可以向海关提出相应的修订调整建议,具体包括调整进出口关税税率、出口退税率、贸易管制措施、税目完善等。

三、

本次调研的重点

新型冠状病毒肺炎疫情发生后,对我国进出口产生了一定影响。作为进出口企业的您,在现在复工复产的关键时刻,是否遇到以下困难:

企业出口受疫情影响订单减少,产品滞销,而出口的产品尚未实现全额退税,出口退税率存在可上调空间。

出口企业正处在开拓国际市场的关键阶段,但目前产品出口退税率较低,不利于企业更好地研发升级、提升国际竞争力。

国内急需的进口药品、防疫物资,企业复工生产亟需的生产物资,因为进口关税率较高,导致进口成本增加。

国内暂时无法量产的高、精、尖工业制造品及其关键零部件,因为进口关税率较高,进口监管证件设置不合理,造成进口困难等。

别担心,参与海关税政调研,这些问题我们和您一起研究解决!

四、

如何加入到海关税政调研中来?

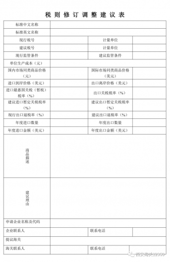
填写《税则修订调整建议表》

邀请您参与海关税政调研 我们与您共度难关w2.jpg

2020年西安海关税政调研课题征集工作正在开展,欢迎您来参与!如果您有税政调研需求,可以填写《税则修订调整建议表》,发送邮件至fanghongqiang@126.com。您可随时与我们联系,报送新的税政调研需求。西安海关关税处税收征管与产地证科联系电话:029—83196107/6108。欢迎您来参与,我们与您一起共度难关!

向所有一线抗疫勇士致敬!

供稿部门 : 关税处   窦智麟

编辑部门:西安海关12360热线工作室   单焕

               
原文作者:西安海关12360
*滑块验证:
您需要登录后才可以回帖 登录 | 注册

本版积分规则

关闭

站长推荐上一条 /2 下一条

QQ|Archiver|手机版|小黑屋|外贸精英网 ( 京ICP备19046145号 )

GMT+8, 2025-12-26 04:54

Powered by Discuz! X3.5 Licensed

Copyright © 2001-2025 Tencent Cloud.

快速回复 返回顶部 返回列表