找回密码
 注册

QQ登录

只需一步,快速开始

手机号码,快捷登录

手机号码,快捷登录

在线
客服

在线客服服务时间: 9:00-24:00

选择下列客服马上在线沟通:

快速
发帖

客服
热线

010-62010715
7*24小时客服服务热线

关注
微信

关务资讯公众号
顶部
海关AEO认证申请全攻略2022年预归类师考试秘籍中国船务课程视频2020年关务水平测试培训
申请进出口商品预归类视频!AEO认证政策解读商品归类在线解答海关AEO认证,100%通过
AEO认证服务网北京岸谷关务官网预归类服务-归类师权威操作预归类考试网
查看: 1993|回复: 0

广州海关免税进口防控疫情捐赠物资通关和减免税手续办理指南

[复制链接]
发表于 2021-5-10 08:56:09 | 显示全部楼层 |阅读模式
为全力保障涉及新型冠状病毒感染的肺炎疫情防控物资快速通关,根据《慈善捐赠物资免征进口税收暂行办法》(财政部 海关总署 国家税务总局公告2015年第102号)、《关于防控新型冠状病毒感染的疫情进口物资免税政策公告》(财政部 海关总署 税务总局2020年第6号公告)、《海关总署关于用于新型冠状病毒感染的肺炎疫情进口捐赠物资办理通关手续的公告》(海关总署2020年第17号公告)、《广州海关关于用于新型冠状病毒感染的肺炎疫情防控和治疗的免税进口捐赠物资办理通关手续的公告》(广州海关2020年第4号)等规定,制定捐赠货物通关和减免税手续办理指南,供大家参考。% G9 t1 \3 c2 o7 w

9 ~, W" |- O, i  F重点内容7 M) e6 L0 ~. V; z1 F$ P8 U2 a
: Z3 }! D, W4 H- x0 W. ?" m4 b
广州海关免税进口防控疫情捐赠物资通关和减免税手续办理指南w2.jpg
1 q2 ~9 e3 Y* d  ^, u% d
" C$ V8 O+ q# N% [& g快速通关:紧急情况下,海关可先登记放行,受赠人再按规定补办相关手续。
* `& G+ _& ]* ~3 |; g" h0 \6 R$ m, s+ G- h
% i) `' d$ l9 ^+ `( W

" i+ F$ e8 K' p) D$ s免税进口:对捐赠人无偿向受赠人捐赠的直接用于慈善事业的物资,免征进口关税和进口环节增值税。2020年1月1日至3月31日实行更优惠的进口税收政策,扩大捐赠人、捐赠物资、受赠人的范围,免征进口关税和进口环节增值税、消费税,不实施对美加征关税措施,对期间已征收税款在2020年9月30日前申请退税的予以退还。- i9 b3 d* w; D5 A9 h6 {) A

/ B) w$ {1 l' [- V6 ?! }+ V3 n- {% |# ?9 ?
7 M8 S  P; v; \# \( H  z
免费报关:广州地区有20家报关公司提供免费清关及相关服务(后续还有更多)。
2 }- s3 N6 z; H: @  P6 v) l# G- Q9 [# M, r  @
广州海关免税进口防控疫情捐赠物资通关和减免税手续办理指南w5.jpg 3 M! O3 x/ Y7 s3 H: {6 V$ b
- r2 H2 i0 ~/ m+ Y# C2 |
一、免税资质及相关信息
+ X2 F; Z2 O8 k, B% Y
% A5 f; e7 a7 Z& M+ C$ V( o4 Z. H# T, [《慈善捐赠物资免征进口税收暂行办法》(财政部 海关总署 国家税务总局公告2015年第102号)、《关于防控新型冠状病毒感染的疫情进口物资免税政策公告》(财政部 海关总署 税务总局2020年第6号公告)有关要求如下:
& w) I, ~! {: v: u: g+ [; A" E! f( S4 v0 b4 q
. C  s) ?, A; f( k
3 N7 {# K, }0 |# i  F' ^! y4 u
捐赠人是指:* U9 J+ k2 B0 u5 p6 C7 @4 X1 @; T$ T' q

+ Q& l' Q4 i  M! m6 t* B( e中华人民共和国关境外的自然人、法人或者其他组织;2020年1月1日至3月31日期间,扩大至国内有关政府部门、企事业单位、社会团体、个人以及来华或在华的外国公民,境内加工贸易企业。$ ~  n: l% r# G1 L0 l. Y; o

  j7 V0 \4 t% A1 j7 U# h. S* M6 e) Z: ^  a3 }
. V: g+ B) d/ l) m
捐赠物资是指:# ?- ]. V- f" }2 J9 t

" p4 L7 V! I5 D# E, h5 z: K2015年第102号公告规定物资范围并直接用于防控疫情;2020年1月1日至3月31日期间,在上述基础上增加试剂,消毒物品,防护用品,救护车、防疫车、消毒用车、应急指挥车。
% i4 L5 w& t7 S! d( X+ a+ ^; t$ x+ Z$ A7 Z; T

" d0 C& u- z. _2 E
. Q4 Q6 M& M2 p" e7 t8 w受赠人是指:. J3 S& G5 h6 |  g/ f% X
" D/ _) u! Z! E+ W+ d
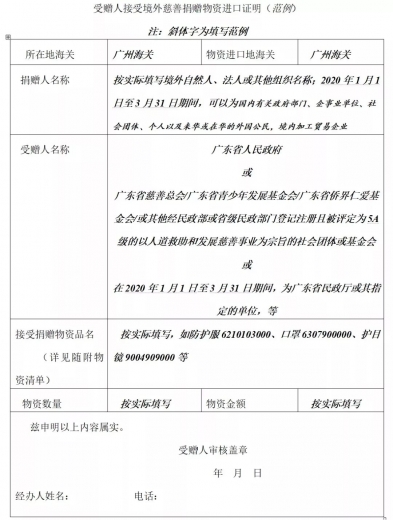
第一类:国务院有关部门和各省、自治区、直辖市人民政府。* {# d6 l+ f" D3 m9 k
+ }& m8 ^" f7 M% z* a0 O, a
第二类:中国红十字会总会、中华全国妇女联合会、中国残疾人联合会、中华慈善总会、中国初级卫生保健基金会、中国宋庆龄基金会、中国癌症基金会。/ C" P4 ^) d- \* A. w# H0 i) N3 g9 i
  x  r+ y% u3 }' ?
第三类:经民政部或省级民政部门登记注册且被评定为5A级的以人道救助和发展慈善事业为宗旨的社会团体或基金会。关于广东省5A社团或基金会的信息可以通过广东省社会组织信息网(复制并用浏览器打开网址http://smtz.gd.gov.cn/)查询。
0 h6 A+ o# J3 p0 M9 Q& Z" n1 M+ S: W) `) M1 h, G
第四类:2020年1月1日至3月31日期间,扩大至省级民政部门或其指定的单位。省级民政部门将指定的单位名单函告所在地直属海关及省级税务部门。
! U( Z9 h2 t" M( y6 O
8 T& i7 t, A( |4 z! g广东省民政厅及其指定单位的范围,可以咨询广东省民政厅慈善事业促进和社会工作处余莉,电话:18665670889。+ \5 I' n2 f( ?
) K+ A% M2 b# _1 n# c- ^) q
其他方式:2020年1月1日至3月31日期间,扩大至省级财政厅(局)会同省级卫生健康主管部门确定的进口单位(只免关税)。省级财政厅(局)会同省级卫生健康主管部门确定进口单位名单、进口物资清单,函告所在地直属海关及省级税务部门。0 t- K4 C- g0 Z$ T
4 C8 Z0 A1 W7 m1 N0 A$ O6 J
目前广东省符合资质并已开展受赠人业务办理的9家社团或基金会信息,请滑动查看:
3 J+ W/ x8 ]: C3 c+ P% v. w6 V: O/ P& _" W+ U" C) {0 I- M
1.广东省红十字会(广东省民政厅指定单位)
( B, B! F# u4 W! b6 `
+ d( }) G5 p, F' M2 j8 S联系电话:020-38854221,020-38846322;0 W# }# X8 ~2 V
( m. K( R$ n2 I) `2 A
联系人:熊德军 18922742946,叶海 18922165608,陆水梅 18565330523,汤敏红 13570324312;
2 ~) Y+ i% n5 c2 l3 Q/ ?+ T5 W- |% Y$ {+ j7 ^
2.广东省慈善总会(广东省民政厅注册的5A社团或基金会)
% p! |* P  A, K, X
& n/ N% j6 R  y4 t, F' m2 }8 S  l" g单位名称:广东省慈善总会9 o( A" h! i1 _1 \" n& ?' Q& l
/ ~& y- {8 j! U# i
地址:广州市越秀区豪贤路102号汇德国际大厦23楼# p. N/ E: H  B$ m$ r5 b
# U+ {: m( G& S0 `" K
联系人:何锦红! E1 A1 P) v" ?) r7 H3 q8 F' K1 o3 a
; _. p, ~( H* a; w- U
电话020-83394108
5 n' B& r4 n$ A) h, _1 s% A# r# x
+ V! u4 b5 d! C8 [; |% F/ n% o3.广东省侨界仁爱基金会(广东省民政厅注册的5A社团或基金会)( p9 z% P. G; E" F8 D$ J2 v

- D. K" L. Z) `. L单位名称:广东省侨界仁爱基金会
: u7 Q. J4 ]1 x5 B' N* m! a) J' x2 j# [2 i) b
地址:广东省广州市天河区体育东路140-148号606室
* K- {* m, W; U2 S, y' [9 G2 Z
  d/ `' `" N5 Z, A; Z- b联系人:黄嘉俊
+ q3 a0 b- ~" k2 q4 Z2 r. H! W9 Y* s1 H1 Z. S
电话:186201225371 G; W8 \+ W0 e9 R$ R
2 ^* ?. k5 w* ]$ z7 f
4.广东省青少年发展基金会(广东省民政厅注册的5A社团或基金会)% P2 I2 s5 f& b0 x3 U# F$ V. Y+ K# ~
1 c6 }, _1 H. b1 C
单位名称:广东省青少年发展基金会
8 p6 M3 V* B4 F: e' V7 \7 C$ {3 l5 F3 r
地址:广州市越秀区寺贝通津1号之三307广东青基会
' L% t' M! e5 f# q; |
' e- |0 z- R: Q  C3 `联系人:周桂炎/ b0 F% g6 d0 y/ L( b$ ~/ ~' Q

- B3 v; X) l7 [6 Q# K7 s2 k电话:18675821804
0 m% S, R& k/ F& e) ?% o/ f. D' g
. L( [  y- W4 A7 A$ N5.广州市红十字会(广东省民政厅指定单位)" k2 J) g8 V! v! p

; `6 E$ H5 f! P# [- h2 j/ @联系人:朱斌 020-83489730,吴莹 020-83571592,陈红 020-83497316;9 p  X; P, e+ u  g. P

  E0 T. N3 L: j- j6.广州市慈善会(广东省民政厅指定单位)
+ b% ]) F" r. N+ n! O; M4 W1 {: v) z: R3 a
联系人:廖雪红 020-83371918, 18602006783;6 z3 l' O/ P7 i  u! b" D1 Q5 M
- H! D# _6 C& i7 x0 v6 [9 D7 A5 E
7.深圳市红十字会(广东省民政厅指定单位)
% |. G1 k5 a" ^( X2 f4 z4 d
9 @( F% Z6 `: {( O" l/ n联系人:钟智 0755-25601682,13760247128;
- b  u; v3 X' h& S5 i" @, D5 f( E
8.深圳市慈善会(广东省民政厅指定单位)2 c* h7 G: W% z( d; J8 V/ \
' R4 X- o2 b3 k) q4 l
联系人:谢宏 13430588320;6 \6 H' S1 {% w7 ~  V

5 E  S7 Q, f, c" o$ Z9.中山市慈善总会(广东省民政厅指定单位)+ ]0 f8 J$ m; n6 t9 O
: M4 p0 [& ^5 v- H7 a+ v( [$ {
联系人:江静娴 18898393300。
- L. C. e7 j6 g* q0 v4 R; P. {
0 R( b9 H% o! Z3 D/ L* c" ~
+ i2 h9 e  c1 N/ E8 K  D( j
$ a. p1 j! w+ g4 ^9 b7 P: {* p办理受赠手续$ H! v5 t1 H' D' x, c
" f+ ]5 B2 q, ]9 q! S
货物申报前,向符合资质的受赠人申领《受赠人接受境外慈善捐赠物资进口证明》和《捐赠物资分配使用清单》正本,并备复印件1份。(以受赠人要求为准,供参考)( }8 ?5 |9 ^0 E  P. R  u
* \; h& y- E3 ]' Z- P
1.申请材料:, B+ B! W( ~4 K  A0 O& D3 o

+ r7 Z, }, g1 V# g- J" t捐赠人证明文件(个人附身份证明文件、机构附注册文件,复印件)、《捐赠函》、《捐赠清单》(签名盖章正本);
7 C0 Y, [, `& f' {
% b, o, `9 z+ v7 R2. 物资接收:
7 p- t2 p4 S9 n; b, `9 W% Z9 n8 P
. ^/ d/ L2 r; O  X! f  I; X) z2 a由受赠人负责接收,对于受赠人有特别指定的,按照受赠人的要求办理。
$ j/ z, h" w. S
: R4 v) S$ I# _1 f/ ?定向捐赠:由受赠人负责接收,对于受赠人指定由捐赠人直接发至定向捐赠使用单位,使用单位开具《捐赠物资收据》交受赠人;
0 m# p. K- q7 e# |2 `* F
4 }% ]  c3 k) f# y7 L非定向捐赠:受赠人保管,并由广东省新型冠状病毒感染的肺炎疫情联防联控领导小组(办公室)物资保障组统一调配使用。7 P1 H* d1 B1 I: G2 d- G5 S0 w6 \

( f+ z* H1 V4 q& q4 `4 ]无明确受赠人的捐赠进口物资,由中国红十字会总会、中华全国妇女联合会、中国残疾人联合会、中华慈善总会、中国初级卫生保健基金会、中国宋庆龄基金会或中国癌症基金会作为受赠人接收。
" k/ m& U2 q. ?! x; W; L& s+ N9 h
9 p7 @* \4 H# X% ]8 h9 T* {左右滑动查看文件模板' l: J8 @" \, f; f. e- N

5 b, [3 z; @+ t; S/ v4 F5 v2 k5 B 广州海关免税进口防控疫情捐赠物资通关和减免税手续办理指南w6.jpg
7 ?7 B5 u. X+ t4 [' G& C7 P* g4 `
$ p$ I; b( L4 X2 [ 广州海关免税进口防控疫情捐赠物资通关和减免税手续办理指南w7.jpg
: D# f, r( z$ Z; y% z6 y1 n. r* p7 T# J( U& R0 R
广州海关免税进口防控疫情捐赠物资通关和减免税手续办理指南w8.jpg
" A! a" s. g( `6 }, ?& F9 }5 Y6 ~/ p) Q" J) i6 g) m7 n. L
二、海关通关及减免税手续
1 x4 B& `* F/ r, w) ]. U+ b& y' L) E: ^! j  K
(一)通关手续办理$ X' J( V, r8 x' F

( q$ a; L8 v; t由受赠人、使用人自行或由其指定的报关公司到海关办理通关。
' Q/ i" i$ e. a4 \, S7 v$ x" i( B0 h0 {1 f/ _/ n; C9 z
1.通关手续办理主体:
" \  j6 {- L' V4 ~& p
" `2 r; U( o0 w& k货运方式:境内收货人(需已在海关注册,如为非贸企业需联系广州海关企业管理和稽查处获取海关临时编码。目前广东省慈善总会、广东省侨界仁爱基金会和广东省青少年发展基金会已取得海关临时编码)可自行或委托报关公司办理通关手续。1 q0 [5 A' H" D' b+ J9 Z3 C2 @

* h) W1 i9 ?: d0 Y% ?: ?! [. q据悉,中国报关协会已发起为新型肺炎进口捐赠物资提供免费清关服务的倡议,包括服务广州地区的多家报关公司可以提供免费清关服务。
) e$ L" z9 F2 ]4 m) y; D" e* B- w; J  R% z! b. T4 K9 _4 H
邮递、快件等寄递方式:需进行货物申报的并适用广州海关2020年第4号公告第四条情形的,即为确保用于新型冠状病毒感染的肺炎疫情的捐赠物资快速通关,紧急情况下可在海关先登记放行,再按规定在次月底前补办相关减免税手续的捐赠物资,适用本指南办理免税进口捐赠物资通关手续。
1 Y: z$ |4 d9 W' }6 X
( K; X1 H- ^( B$ K2.紧急通关需要准备以下材料:
6 c1 O+ q& r& i3 K+ s9 X1 m& T% s' H. n
①《受赠人接受境外慈善捐赠物资进口证明》及《捐赠物资分配使用清单》(复印件1份,可验核正本扫描件或电子件);
5 }! P' h" c0 y2 m: n0 q0 r# `9 @7 _4 ?- s8 ]
特殊情况下,疫情捐赠物资暂不能提供相关单位出具的进口证明,可先予登记放行,手续后补。+ Z  w7 l6 W8 N9 h5 f4 z# a
1 v* @; z6 b/ v
②凡用于防控疫情的涉及国家进口药品管理准许证的医用物资,海关凭医药主管部门的证明先予放行,后补办相关手续;
& x, V, M5 z4 v1 e5 I( H; h. S5 e9 i8 L0 `7 Q: F9 y
③对于尚未在国内注册或登记的医疗器械和药品的,可向药监部门申请有关证明文件,向海关申请放行。  }3 A/ {6 M  h. o" W( |$ N: Y4 A

- t1 t0 [) ?! P9 W, t3.免税进口捐赠物资报关单填制指引:
* }$ X. Z8 {- ~. b
9 a) o4 @. ], o1 {+ U, W海关按特事特办原则,综合运用两步申报、提前申报、汇总申报、担保放行等作业模式,实现防疫捐赠物资即到即提。报关单填制的部分要素指引如下:
5 P8 {( K0 l6 ^7 }. q& S; e) g& z" h2 x
①消费使用单位/统一社会信用代码(必填):填写受赠人或使用人信息;
% \* h* h3 K% E8 @0 _
1 H5 s: B8 r0 r②境内收货人/统一社会信用代码/海关注册编码(必填):填写受赠人、使用人或委托办理进出口业务的收货人信息;
; e8 |7 e5 H9 Z7 j" J9 w
% B) a1 o+ d" N2 }/ _③监管方式/代码(必填):捐赠物资/3612;
8 |: \2 q8 \' |2 f: n/ Z. f/ d# _- N
* F" L- |% Y; O3 }$ z  H④征免性质/代码(必填):慈善捐赠/802;1 Y" Q( O- D5 f0 ?8 c& b1 w7 e2 W

0 t9 J) F4 r3 ?# h⑤征免意见/代码(必填):全免/3或保金/6或保函/7;9 P4 }* r5 j( j2 M' r) \% k

# [. d& B5 B- {: {0 ~以上受赠人、使用人是指《受赠人接受境外慈善捐赠物资进口证明》及《捐赠物资分配使用清单》上注明的受赠人、使用人。受赠人为广东省慈善总会、广东省侨界仁爱基金会和广东省青少年发展基金会的,消费使用单位和境内收货人可按照这3家单位的海关临时编码填写。
5 [5 L+ D. d, n1 E. V% F) \: L: n% `; n: n+ J0 t. u
另外,境内收货人应与进口捐赠物资提运单的“收货人名称”一致,填写《受赠人接受境外慈善捐赠物资进口证明》受赠人名称。境内收货人如为非贸易企业,且未在海关注册的,到企业所在地海关(如应急办理请到广州海关企业管理和稽查处)申请办理临时注册登记手续。
" a  }1 k& o. C, [5 G/ L
  b& x$ c2 u# k. | 广州海关免税进口防控疫情捐赠物资通关和减免税手续办理指南w9.jpg
" }' ^& S2 z& K' o
" V& D; \+ y0 e(二)后补减免税手续办理# p4 M+ f" P+ ]" u$ Y; e3 A7 b
& r  }9 f6 l0 c, n
受赠人或使用人申请办理免税手续时,采取无纸化方式通过“单一窗口”标准版提交减免税申请,所需电子随附材料:
: G2 c9 R' J! ]8 ^. Q  z5 S: O4 Z' i7 E3 b4 y- O
1. 进出口货物征免税申请表、省级民政部门出具的资质认定证明(正本各1份);  h4 f; x1 m: X5 c  p+ P

0 i( E; z/ Q# u4 O9 o2.捐赠函正本1份;! X: f: [  l" c# C. `" P+ `

* |; u5 i! Y, s2 U* f3. 《受赠人接受境外慈善捐赠物资进口证明》及《捐赠物资分配使用清单》正本1份;2 e% k* c$ u0 R1 R" X- [
. @) o( w. g$ y7 L+ E: {& B
若委托办理相关手续的还需提供:! {5 `2 ^  L* X* S
' o% X1 }7 A3 u3 D
4.受赠人委托书(受赠人委托使用人办理减免税手续需提供);
. Y6 H, L$ A7 R; p' r( e# G) J" e$ H8 n& E
5.代理进口协议或代理进口委托书(委托代理进口需提供);- r: {; d" E% L' d

$ x8 W! A0 [7 z0 D5 I3 ?' K6.减免税手续办理委托书(委托办理减免税手续需提供)。% m2 M* I- x1 g2 x
- |3 P' c1 x+ L& @' i/ m
后补减免税手续统一由广州海关隶属天河海关办理,关区代码为5135,地址为广州市天河区珠江新城华利路61号广州市政务服务中心4楼。
, ^" e! j! b2 m$ \( p
/ v8 V' L% Z9 B) L( G 广州海关免税进口防控疫情捐赠物资通关和减免税手续办理指南w10.jpg
, f  Q" O: a  s+ G' M+ k2 e) l7 h9 f1 F. S# u( j
(三)退税手续& |) o+ o! L3 n- i. u4 X) _- @

9 F( C# |& ]$ _& o对于2020年1月1日至3月31日期间免税进口物资,已征收的应免税款予以退还。退税手续应在2020年9月30日前向海关办理,申请退税并要求退回增值税的还需提供主管税务机关出具的《防控新型冠状病毒感染的肺炎疫情进口物资增值税进项税额未抵扣证明》。
( R- L+ g7 U4 W* }6 e9 S, c
/ K& B. e7 V8 O7 h  F3 G/ `! a9 J 广州海关免税进口防控疫情捐赠物资通关和减免税手续办理指南w11.jpg # M  V' w% J( y3 }# G- p3 r- O% E

  `+ e; t6 N  a* T# p1 M. M3 c 广州海关免税进口防控疫情捐赠物资通关和减免税手续办理指南w12.jpg
/ h/ k8 X+ L! U, \
1 J7 ?" E8 i6 A, e- {  `7 l三、其他通关提示事项
; D+ j- v# {6 H1 h& j1 u' T* x( Z. a/ }
14 E9 M4 w3 u. Y6 |* L6 X- C0 z
6 o7 M7 S* P* Y7 L( y6 @0 O/ [
捐赠给武汉的物资可以通过全国通关一体化方式在广州以及全国各大口岸海关办理通关手续。
- o/ Z' k  S7 k# R- J: `- l, w; O0 k7 \3 Q. x9 `
2
" }) y* [$ ^3 C! x2 M" g
9 T( M, @3 o2 f' x% d) h能明确受赠人,但受赠人不符合《慈善捐赠物资免征进口税收暂行办法》(财政部、海关总署、国家税务总局公告2015年第102号)、《关于防控新型冠状病毒感染的疫情进口物资免税政策公告》(财政部、海关总署、税务总局2020年第6号公告)规定的社会团体或基金会范围等特殊情况请先行联系广州海关关税处(联系方式见下文)。
2 {# d+ P4 u5 l& r3 Y3 ?- G' s1 d- P# v. W, \, r
3# E' I3 H4 y5 i5 w- c
  ]( g2 p8 T8 I* l! n
进境旅客携带个人物品涉及疫情防控物资的,邮件快件中声明涉及疫情防控物资的,海关给予通关便利。
( y* y! ]& W) t" V, w# V% w) k# E9 {$ y3 }& t* I
4: T" i. g5 h6 Z& i; C

, r2 T1 ]0 @# ^9 f. T# K# e口罩、防护服、护目镜等物品在跨境商品清单范围内,个人是可以通过跨境电商渠道进行购买的。
4 H$ a" a$ c' c. h4 n  }" p% F+ K5 s- x" Z
广州海关免税进口防控疫情捐赠物资通关和减免税手续办理指南w13.jpg $ x3 G. N# A4 c5 M: Q

. ^0 b7 N% d. n6 @- q: G四、涉及广州海关相关问题咨询途径# |# p" b! _, G  O8 }" ~* d
- ?" ?% L2 O; M7 U4 t# R1 F* `
通关过程中如有问题,可联系以下人员:
& o" i3 o  C- O. j! D7 l+ ?- g1 |7 ]) `* O3 r; M# x

* |: Z* U! N" R  B. ~6 H1 t/ Z6 i* K9 F* |4 l* ~; U* h
广州海关综合业务处:余韶晖,13802953976  i/ O3 M0 D7 g/ N1 Z& r" C

- Z6 m5 d2 G1 N: u) i, ?; C9 i+ c5 @) G7 e
$ h! n) y1 X: O& a& k& o2 r" ^
广州海关关税处:吴玉琳,13926017922) L3 y) ]9 t( X6 G& G+ N

# {6 O7 R' [# O) W  F: Y% I1 @: f
! T9 q* O& V# N: o) ?  B: v: y6 D) e, C# L3 x& g
天河海关:李露华,13925001906- E1 K: B: X% X  t" R" C

5 q8 P# ?# Q2 N7 o  ~2 U
' a" R: u6 C5 U6 I. Y. M# s( r3 t1 |7 T/ Y
广州海关商品检验处:黄国强,13902334520
/ ^. C& {1 e2 {- b; |) f7 A  V
5 v- I8 H. N2 E; e7 V* _. Y8 ~8 K1 \; _

7 o0 A+ S% k4 L  G$ [/ V- L广州海关口岸监管处:张孝华,13929910138- O" ]0 M$ k/ R) Y4 @* s

& C# b5 {& X2 m, b- {! P8 A" `. I+ [, X
% i+ E9 B9 b0 e  T+ M. d; @! ^+ s1 A. N
广州海关行邮监管处:卢岚峰,13926028524
0 |2 y8 b; b% c0 W- k# b; D. {1 s: b( {% }% V3 F2 a
& P3 w" A7 K( W+ i9 \
, F5 w4 I2 D6 e' j: F( V
广州海关企业管理和稽查处:莫伟恩,138251020236 T; O; B* b) _# m
& S1 S1 E6 J' d! v% U' w
广州海关免税进口防控疫情捐赠物资通关和减免税手续办理指南w21.jpg 8 J& o1 V: f0 u+ Q, o9 D

7 Z8 \3 Y( [7 H- |五、采用航空运输办理相关事宜3 _8 S3 l+ y$ }# ?

+ H: V5 u* r+ d' ?; ?: `0 J5 r捐赠物资到达机场前
$ l! j/ \' _2 u
. |+ v5 O7 i, S& `2 B4 l5 }1.广州机场到港国际物流服务
* _& O1 ~8 {# O8 l1 a! z: ^9 i# ?
6 l7 F# u! M8 E* Y" j(1)南方航空提供全球通航点机场到机场的新型冠状病毒疫情援助物资免费航空运输服务。各政府机构、红十字会、公益慈善社会组织、相关医疗机构和医疗器械生产企业等机构组织托运用于捐赠公益的救援物资,根据相关证明文件提供免费运输。其它社会群体托运的相关援助物资,如能提供证明托运物资用于公益援助用途,也可享受免费运输。暂不对个人托运的援助物资提供优惠运输(联系电话:0086-20-86121590、0086-20-86138533;传真:0086-20-36050266)。
( X$ s! l% @* I$ V& e. Q* _  e" k7 f# s; n) L: u* x* B
对于个人捐赠需求,建议先与当地政府机构、红十字会或公益慈善社会组织联系。
0 H/ V/ J# q7 y
' O7 _* W7 g& e(2)深圳航空提供捐赠以及救济物品在该航司已有航线中的国内段免费运输。(联系人:胡小姐,15013121352)) t  G3 S& y9 u. Q$ e- p6 ]8 v
+ l6 s/ F: Z* g% q
(3)春秋航空提供该航司执飞的所有国内、国际航线上救援物品的免费运输。(联系人:吕先生,13391207555;丁先生,13341660303)
* M; [6 t' H* g  g' O+ H$ B* E4 H" H% i
1 |+ A0 I: a, V3 G1 X& s(4)亚洲航空提供经该航司核批后的国际段救援物品的免费运输,可拨打亚航对外公布的联系电话咨询。+ o) M7 U% G  F" C, T! g- t
. u/ k2 G5 R. \( A( _# C' a, e
(5)菲律宾航空提供马尼拉—广州段救援物品的免费运输(联系电话:13809820895)。
; E+ e% q/ A# V) u" X, y! b8 g0 \1 |9 \* I! f8 y
(6)马印航空提供经航司核批后国际段航线上救援物品的免费运输,可拨打马印航空对外公布的联系电话咨询。* @" S: `* f! _. E; {: B' o$ i* T/ i

2 @  ?! N; J# v: M7 D(7)宿务航空提供经航司核批后马尼拉—广州段航线上救援物品的免费运输(联系人:陈小姐,13825190600)。' w3 d* W6 i# U0 \9 n; k/ d

2 y4 l* c% \' o6 H- w" k: Y(8)卢旺达航空提供经航司核批后卢旺达—广州段航线上救援物品的免费运输(联系人:陈小姐,13825190600)。
  h; G/ z1 o; y4 }0 f- K
- J2 M4 P& g- _/ w$ X! [2.广州机场清关服务7 l' J( |+ f% ^5 U) b, j! _
: X$ B* d9 j8 b" c7 r3 u  }2 C0 @# J7 P
(1)广州中远海运航空货运代理有限公司
( R7 K2 c, U& l- J# {, }
, f% m5 s! E: O" ]+ U4 O+ h' Q代孝勇,13925150927;
9 M& h9 ]; g0 z9 g& P7 T5 c. O
6 H5 V% D* ~1 p3 R(2)广州昊链信息科技股份有限公司     
* e: [+ j5 X; H1 h/ M; t# ^7 t/ B) o0 F$ v3 Q0 K
陈国辉,13632288188;
, s7 G( d# E- p# F* R
) ^3 {" W" i0 W: _$ p(3)广州穗海国际运输服务有限公司     ; d) T0 X  C& P5 `5 ?

( z+ C. y6 W( ~# M" S  V) t4 z6 b张智辉,13728017917;8 i5 h4 R6 j$ O
) l1 O' r, p: p9 W8 ?. l/ `; p
(4)广州博腾国际货运代理有限公司     
7 u: R0 W4 K, O) V' S, e* p9 @: R9 v9 `2 t1 w; m8 c. m& y
范少丽,13538782229 。
5 T+ w, p& b/ a/ |% L
9 O. J. n; ?& z4 S1 P1 M: y& q) D. c; U3.空运运单收货人处填写受赠人名称,通知人填写受赠人或承办清关服务的机场报关物流企业。" V# T0 L* Y8 X) G8 U7 w7 e4 v
; |6 Y* z5 n1 a2 s  M7 |3 i$ Y4 v9 U: `
捐赠物资到达机场后续工作
. r& S/ h/ s  w4 W: I  j
* J; `+ P  O5 H# V3 Q1. 货物抵达机场后,广州中远、昊链、穗海、博腾等报关物流公司可免费办理报关手续(紧急情况下可联系现场海关先登记放行,后补办手续)。/ C) Y$ d$ X( r5 b: O  j

8 `; G  T8 d, P去往湖北省捐赠物资可通过顺丰安排车辆统一免费配送(事先由报关公司与顺丰及时沟通),去往其他地区捐赠物资由收货人自提或与报关公司协商后安排配送,目前深圳航空、中国邮政等均有国内运输段免费运输服务。
1 U8 f3 [( H+ u6 O
4 p; X* ?/ b' S, S3 P0 L* n  D货物到达目的地后,由配送单位和实际使用方(医院人员)确认签收(供受赠人确认捐赠物资已由实际使用方接收)。如需自提的,请确认货物已办理手续后,凭运单收货人加盖公章的提货证明提货,因情况特殊,目前可以接受电子版或者副本的提货证明。(广州白云国际物流有限公司国际航空货站值班电话:18122772270;广州白云机场国际1号货站联系人:黄先生 ,13710656195)3 u7 s! }3 j: g. d& S' A; ^1 Z
8 i5 w: t  z! v& R( M2 Q
2. 后续免税手续可联系上文中可承办广州机场清关服务的报关物流公司办理。& c/ u5 ^; W8 i- W% t! @& M

4 ]# K2 V$ w2 d3 a+ y3.现场通关时需提供《受赠人接受境外慈善捐赠物资进口证明》和《捐赠物资分配使用清单》正本扫描件或电子件供海关审核并提交复印件由海关留存。1 T8 P$ |! z) @) h8 @- t* ~

) \3 A- ^( m: W; x4 e) w: Y 广州海关免税进口防控疫情捐赠物资通关和减免税手续办理指南w22.jpg % |# k7 S0 m. N9 u* w! H
8 _/ M( Q6 g) U. X9 w8 ?
六、其他渠道捐赠物资进境事宜* r* a+ F3 ?" }% Z, }
8 ~/ ]+ d9 B1 R9 S3 u
旅客携带1 O/ ]4 `- i2 t3 X6 Z

& x0 M4 a9 ?1 I: F5 ?广州白云机场
+ t) p6 c- x/ f
: i& e+ J1 R/ |. G/ }) K  E7 c对旅客携带自用疫情防控物资进境,在自用合理数量范围内的海关予以放行。目前海关对于旅客携带疫情防控物资已适度从宽掌握。对旅客携带超出自用合理数量以外的疫情防控物资进境,则需按进口货物申报,海关给予通关便利。6 I+ @5 x; i% |0 w2 W7 f* t

  }5 J$ ^# l9 y* ^4 K快件渠道
! a8 K/ n7 c# e: T/ [( U& x  V9 s" g; W0 \" ?4 \0 u
广州白云机场
$ O: d6 B8 u) r2 \9 C1 `, w( o1 c4 d, G) l3 T4 V
对快件渠道进境疫情防控物资的,按现有规定执行,海关为疫情防控物资优先办理报关手续,实施快速验放。6 p, r" n$ A- A* V# u( M/ q

2 C9 [. i2 X, P3 }8 ~目前广州白云机场口岸主要快件企业有:0 u8 o; ]- I6 Q/ k

+ J, W& d8 Z# [& j1 W4 }# l' c1.联邦快递。全国客户服务热线:4008861888;邮箱联系方式GreenChannel@corp.ds.fedex.com。
) R9 x* F* c/ U3 M: F# X4 ]3 Y" c9 Y! K2 ]
2.敦豪快递。DHL 快递(中外运敦豪)全国客户服务热线:95380(大陆地区) ;北方区客户服务热线:86-10-59522899(海外及港澳台地区);东方区客户服务热线:86-21-55514777(海外及港澳台地区);南方区客户服务热线:86-20-86669288(海外及港澳台地区)。
; j) G6 _) q3 M- |  ~3 p$ p! _# |; Y+ _& s: w+ e
3.顺丰速运。全国客户服务热线:95338;联系人:黄希凡,13924288646。% U! G* v0 n" c' u) ^5 {( b" P/ R
/ K9 k% j2 a% x" T* d+ k  t
4.中外运。联系人:郑松林,13926068448。
+ N  e9 V8 _' t- ?; w; T: V& G6 p+ [6 I# k. O" I6 w
邮件渠道
1 H- e8 H# [6 `0 q) ~# O+ c+ T  ~8 b) p) p7 c' P, F1 n. I
广州航空邮件处理中心
' T4 N, L( v9 x. w3 q$ q# c4 Y  V0 O, x" |. L, d
广州海关邮局海关已和中国邮政广东省分公司共同建立为疫情防控物资提供快速通关服务的机制,海关对邮递渠道进境的疫情防控物资按现有规定执行,为疫情防控物资优先办理报关手续,实施快速验放。6 L( c* o  J- E9 N. E+ R# V0 P
2 r- m6 I  ?' \# P" d" U2 v
中国邮政广东省分公司联系人:罗伟权 13925183343。$ `, T2 l' b# T: L+ m: O
3 }& E4 P& I$ M# R7 \. x+ `* b
跨境电商渠道
. m" A# X9 N( g- ~, e  h0 Q% j
  j- K9 w8 G  M% b" N广州白云机场、南沙口岸+ O% k/ K4 f( V0 o0 m

& ]8 ^( s) Y6 v8 X! R$ D, |  R9 p* B9 l进境疫情防控物资按现有规定执行,我关将对进境的疫情防控物资给予通关便利。! Q4 E3 m$ {5 N

4 {% H8 S2 d. z) c) g3 |9 \3 r3 W! e 广州海关免税进口防控疫情捐赠物资通关和减免税手续办理指南w23.jpg
8 t# ?7 O* D1 y; ?" @! T
+ {8 ]! s3 O6 O" A: J七、其他信息5 Y; c3 q. m$ ^
0 p7 O9 M$ t8 R+ y! W4 i
(内容源自中国报关协会,仅供参考)3 h. ], ~0 t* x* N
. E1 S# P3 V8 b, O0 V
广州海关免税进口防控疫情捐赠物资通关和减免税手续办理指南w24.jpg
- a8 ]( W# Z# O  p1 h  `5 l  G' _" I
广州地区免费提供清关服务的公司名单3 n5 e; q8 p$ E+ w* p8 o3 e

3 S; e/ U) k7 H) G; X为配合海关各项政策更好落实,中国报关协会在行业内发起为进口捐赠物资提供免费清关及相关服务的倡议,服务地区包含广州的公司名单如下:
5 T5 i) B! d; Q7 Y/ I5 Q* ]% V& G3 a! P% N
1.广州中远海运航空货运代理有限公司
6 y7 C% ]# {( m: N% v+ O- U0 t- q" J- s( k7 Q4 n% V$ ~
服务地区:广州
) h4 @3 w7 s" T, \7 [
+ i% w9 S0 g6 K1 P9 Q- e* j服务项目:清关服务
$ M* |; C: @5 N
* D0 z. J+ `% U, R联系人及电话:代孝勇,13925150927
* e/ H/ Y6 G* X( ]# {8 _+ W2 b2 V; ?* z4 G. B4 F' I0 [
2.公司名称:广州昊链信息科技股份有限公司0 O* ?. N2 Y" X2 k  w

) ~# I) \, ^: B& e# s9 w服务地区:广州、深圳# N* N& |  s0 r8 q! B) ^5 C

2 p; \5 X; |7 y/ [: g. i0 l* m服务项目:清关、物流、仓储服务
: x. B6 Q( t2 a; G) X. ^5 u4 u3 Z9 q$ p
联系人及电话:陈国辉,13632288188
7 v! c9 j" y3 X) V; p- B1 V  W# O! y
$ L- {& k0 n6 n- G7 `0 O& T2 P3.公司名称:广州穗海国际运输服务有限公司
  r/ g) N$ @8 i7 |
& @5 T* p' m( A; r' I3 Z' i服务地区:广州
+ C! U. S  \- M
4 B, r# \  Z, ~3 p" ]" g( v服务项目:清关服务) q! O  e: f/ ?( l8 z0 s

9 _% J4 Q$ v. n. I8 s" `联系人及电话:张智辉,137280179176 j( v/ s* B! G. L; H8 x5 L
+ r( D& l/ Q( y, b- O
6 ^7 Y! l# `1 L# f7 A. ?& d
$ ^7 H- a) K, }  u' ]# ]  X' x
免费办理减免税手续单位9 ]# Y% Q8 x0 W. P/ @. _! i+ A
; B% n2 x  y8 K7 u4 J
单位名称中文:广东省中科进出口有限公司
" D# @' i+ W3 S  a9 H1 m
+ p" h9 e9 W+ o) \地址:广州市先烈中路100号科学院9号楼一楼
+ o2 c+ [  y0 ?& G7 M( m( E& Y8 E2 H, N; U
统一社会信用代码:914400001903678493: y( g' \# W9 P0 s! C! B

4 M; \( L/ m( I/ Y. @联系电话:
! W6 z4 Y% o3 t7 [/ w! Q! T" q" U; y0 Z
020-87680176、13802991465、13632312207( h6 |& K# B# F5 d- }
: p& O$ i' }! I$ F* d7 @/ U
电子邮箱:
" K; b! D% h2 f; ?/ B' p1 C9 o# u. D: L4 k9 R+ b
jiezhang@gdstie.com;xiaodanzhang@gdstie.com
1 K8 t' G+ Z1 o% F; _5 a/ a$ g& y+ ]8 m) G% R
广州海关及所属各隶属海关保障进口疫情防控物资快速通关专用窗口及开通绿色通道有关情况可点击以下文章查看:
' b/ l# |  f  G+ y1 S! A) R0 p  _7 D/ }# d( m! K# l) v
广州海关保障进口疫情防控物资快速通关设立专用窗口及绿色通道
& c0 Q/ q" m6 p+ w, O$ y# N
$ ?' C$ Y& B* g- H& J% {( ~(相关企业及联系方式仅供参考). u& t2 Q, _( G

  U! i2 O. b* o, p# r供稿:法规处、综合业务处、关税处、口岸监管处、行邮监管处、广州白云机场海关、天河海关& {* W# _  \% d* N

7 `8 e3 A& A7 |8 {8 B# j  k               
/ w: C' }) Y  c! ]0 I原文作者:广州海关12360
*滑块验证:
您需要登录后才可以回帖 登录 | 注册

本版积分规则

关闭

站长推荐上一条 /2 下一条

QQ|Archiver|手机版|小黑屋|外贸精英网 ( 京ICP备19046145号 )

GMT+8, 2025-12-5 20:12

Powered by Discuz! X3.5 Licensed

Copyright © 2001-2025 Tencent Cloud.

快速回复 返回顶部 返回列表