全归类师在线,免费帮你解决商品归类疑难问题

 找回密码
 注册

QQ登录

只需一步,快速开始

手机号码,快捷登录

手机号码,快捷登录

在线
客服

在线客服服务时间: 9:00-24:00

选择下列客服马上在线沟通:

快速
发帖

客服
热线

010-62010715
7*24小时客服服务热线

关注
微信

关务资讯公众号
顶部
海关AEO认证申请全攻略2022年预归类师考试秘籍中国船务课程视频2020年关务水平测试培训
申请进出口商品预归类视频!AEO认证政策解读商品归类在线解答海关AEO认证,100%通过
AEO认证服务网北京岸谷关务官网预归类服务-归类师权威操作预归类考试网
查看: 2725|回复: 0

什么是出口退税?该怎么做?

[复制链接]
发表于 2021-3-19 15:04:13 | 显示全部楼层 |阅读模式
出口退税是指已报关离境的商品,由税务机关将其出口前在生产和流通各环节中已缴纳的国内流转税款退还给出口企业,使出口产品以无税成本进入国际市场,加强其市场竞争力,扩大产品出口。
01出口退税,一般分为两种
退还进口税
即出口产品企业用进口原料或半成品,加工制成产品出口时,退还其已纳的进口税。
退还已纳的国内税款
退还已纳的国内税款,即企业在商品报关出口时,退还其生产该商品已纳的国内税金。出口退税,有利于增强本国商品在国际市场上的竞争力,为世界各国所采用。
02哪些企业有资格做出口退
一、企业必须拥有增值税一般纳税人资格。
二、自有出口经营权并在外经贸委进行备案的生产型企业和外贸企业
三、委托出口企业,能够承担盈亏的有出口经营权的企业
四、企业已办理出口退税登记并获得出口退税认定资格
03一般退免税货物应具备的条件
第一:必须是属于增值税、消费税征税范围的货物(包括除直接向农业生产者收购的免税农产品以外的所有增值税应税货物,以及烟、酒、化妆品等11类列举征收消费税的消费品。)--“未征不退”
第二:必须报关离境,对出口到出口加工区货物也视同报关离境;--包括自营出口和委托代理出口两种形式。
第三:必须在财务上做销售。 第四:必须收汇并已核销。
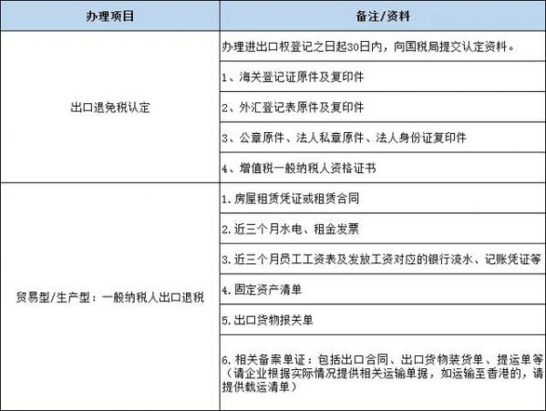
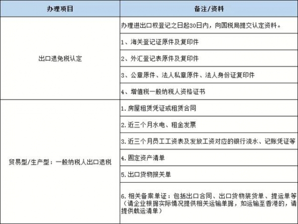
04办理需具备哪些资料 办理资料

什么是出口退税?该怎么做?-1.jpg

05
办理流程
01
资料提供收集
02
出口退税申请
03
网上预审
04
主管退税机关报送材料
05
税务机关核实企业信息
06
税款返还企业基本账户

什么是出口退税?该怎么做?-2.jpg

所以,符合条件的深圳企业,可以找到第三方如创业e站咨询,让您的外贸出口安全、快捷、更省心!
*滑块验证:
您需要登录后才可以回帖 登录 | 注册

本版积分规则

关闭

站长推荐上一条 /2 下一条

QQ|Archiver|手机版|小黑屋|外贸精英网 ( 京ICP备19046145号 )

GMT+8, 2025-12-27 20:52

Powered by Discuz! X3.5 Licensed

Copyright © 2001-2025 Tencent Cloud.

快速回复 返回顶部 返回列表