全归类师在线,免费帮你解决商品归类疑难问题

 找回密码
 注册

QQ登录

只需一步,快速开始

手机号码,快捷登录

手机号码,快捷登录

在线
客服

在线客服服务时间: 9:00-24:00

选择下列客服马上在线沟通:

快速
发帖

客服
热线

010-62010715
7*24小时客服服务热线

关注
微信

关务资讯公众号
顶部
海关AEO认证申请全攻略2022年预归类师考试秘籍中国船务课程视频2020年关务水平测试培训
申请进出口商品预归类视频!AEO认证政策解读商品归类在线解答海关AEO认证,100%通过
AEO认证服务网北京岸谷关务官网预归类服务-归类师权威操作预归类考试网
查看: 1607|回复: 0

重磅!2020年中国对外贸易行业相关政策汇总分析(全)

[复制链接]
发表于 2020-12-23 16:25:18 | 显示全部楼层 |阅读模式
随着我国加快外贸转型升级,贸易高质量发展工作稳步推进,国内稳外贸政策措施落地见效,企业营商环境持续改善,市场主体活力不断增强,我国外贸结构优化、动力转换加快的长期趋势没有改变,预计2020年我国外贸高质量发展将迈上新的台阶。
对外贸易管理体制的建立与完善
对外贸易管理体制的建立
我国对外贸易管理工作在新中国成立之初是比较健全的。后来随着外贸领域对企业公私合营和社会主义改造的完成,进出口管理工作也逐步放松以至取消,代之以对国营外贸企业的计划管理、外汇管理和财务管理等。随着改革开放的深入,对外贸易行政管理权力下放,经营外贸的各类企业增加,对外贸易管理问题又被提上了日程。

重磅!2020年中国对外贸易行业相关政策汇总分析(全)-1.jpg

对外贸易管理体制改革
中国对外贸易管理体制改革与其他体制性改革一样,改革的目标是从无到有、从模糊到清晰的,从缓解内外部压力的不自觉或“摸着石头过河”到向以WTO制度框架为核心的国际规范的主动靠拢,这中间经历了一个先易后难、先表象后实质的渐进式过程。

重磅!2020年中国对外贸易行业相关政策汇总分析(全)-2.jpg

对外贸易管理体制发展方向
在《对外贸易发展“十三五”规划》中,商务部对未来我国对外贸易管理体制的发展方向进行了阐述:深化外贸管理体制改革、完善外贸法律法规体系。具体内容如下:
推进简政放权、放管结合、优化服务,完善符合开放型经济发展需要、有利于发挥市场配置资源基础性作用的外贸管理体制。完善外贸政策协调机制,加强财税、金融、产业、贸易等政策之间的衔接和配合。完善外贸促进政策。根据安全标准、环保标准、社会责任等要求,完善对敏感商品的进出口管理。加强外贸行政审批事项下放后的监管体系建设,强化事中事后监管。加强"两用"物项和技术的出口管制,维护国家安全,履行国际义务。优化通关、质检、退税、外汇等管理方式,支持新型贸易方式发展。
坚持依法行政,坚持外贸工作法治化,完善符合我国国情和国际惯例的外贸法律法规体系。以《对外贸易法》为基础,加强各部门制定、实施涉及外贸领域政策措施的协调。健全和完善货物进出口、服务贸易、出口管制、贸易调查、贸易救济、贸易促进以及与外贸有关的投资合作、知识产权、信用管理等领域的法律法规,加强各项外经贸立法之间的衔接。加强外贸及产业政策的合规性评估。
中国主要对外贸易政策法规汇总
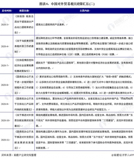
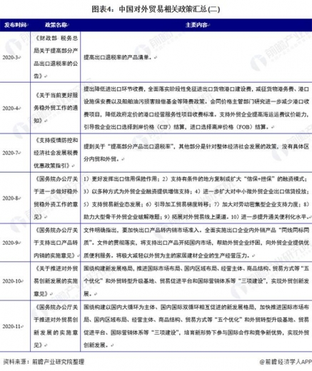
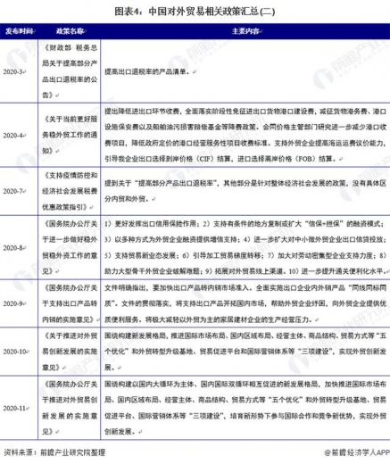
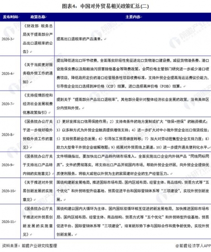
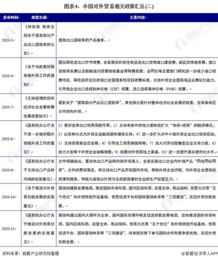
随着我国加快外贸转型升级,贸易高质量发展工作稳步推进,国内稳外贸政策措施落地见效,企业营商环境持续改善,市场主体活力不断增强,我国外贸结构优化、动力转换加快的长期趋势没有改变。疫情发生以来,商务部会同各地方、各部门出台一系列支持政策措施,从复工复产、财税、金融、信保、参展、法律援助、防疫物资保障等全方位为外贸企业排忧解难。随着密集出台的各项稳外贸政策效果逐步显现,各地外贸企业复工复产呈现加快恢复态势。

重磅!2020年中国对外贸易行业相关政策汇总分析(全)-3.jpg


重磅!2020年中国对外贸易行业相关政策汇总分析(全)-4.jpg

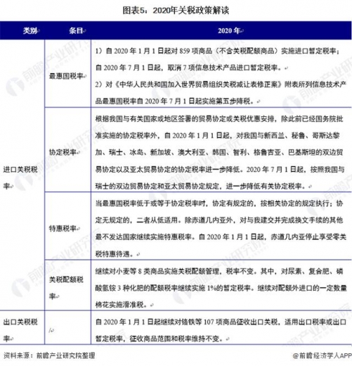
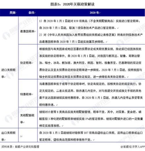
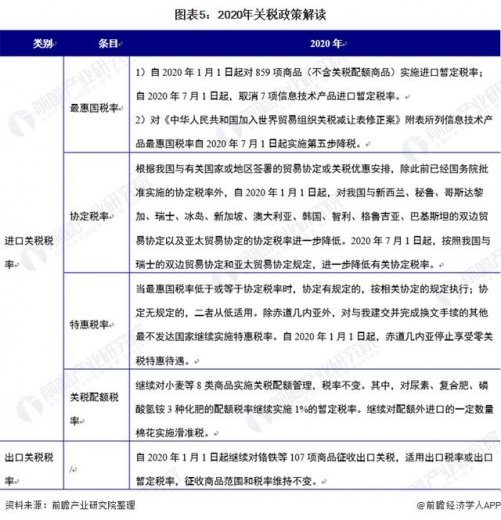
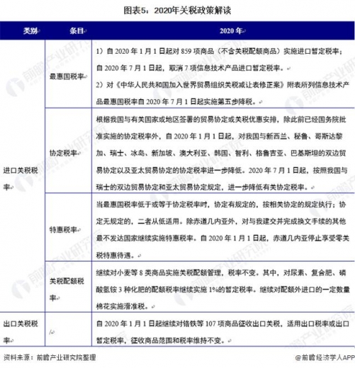
为优化贸易结构,推动经济高质量发展,根据《中华人民共和国进出口关税条例》的相关规定,自2020年1月1日起,对部分商品的进口关税进行调整。

重磅!2020年中国对外贸易行业相关政策汇总分析(全)-5.jpg

对外贸易主要行业对外贸易政策汇总
机电行业
机电产品是指机械设备、电气设备、交通运输工具、电子产品、电器产品、仪器仪表、金属制品等及其零部件、元器件。结合近年来我国机电产品的发展形势来看,我国机电产品对外贸易较严峻。展望2020年,受新冠肺炎疫情、国别/地区政策等不确定性因素影响,我国机电产品进出口仍将面临保增长压力。尽快新冠肺炎疫情将对外贸短期造成明显影响,但我国机电产品进出口持续健康发展的内部因素并未改变,机电外贸处于技术、质量、品牌、服务等综合性提质增效发展阶段的定位并未改变。综合考虑突发疫情、中美贸易摩擦、国别/地区政策等不确定因素和全球经济增速的潜在下滑风险,提质增效依然是2020年全年机电外贸的核心关注点。目前,我国机电产品进出口相关政策如下表所示:

重磅!2020年中国对外贸易行业相关政策汇总分析(全)-6.jpg

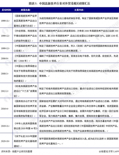
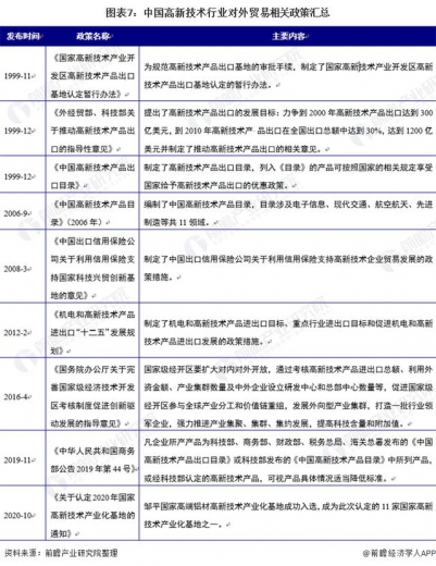
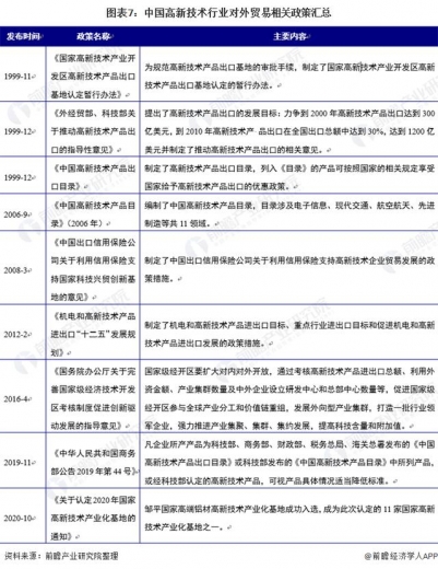
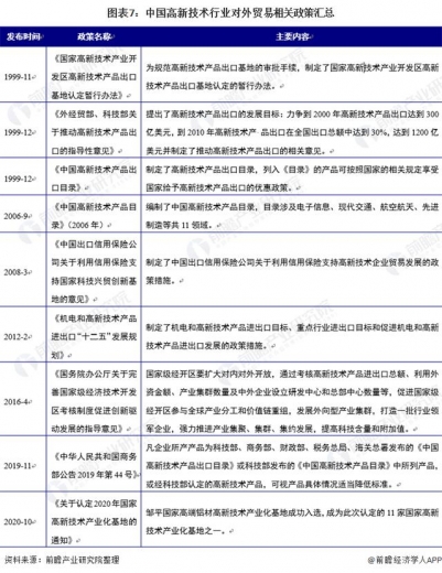
高新技术行业
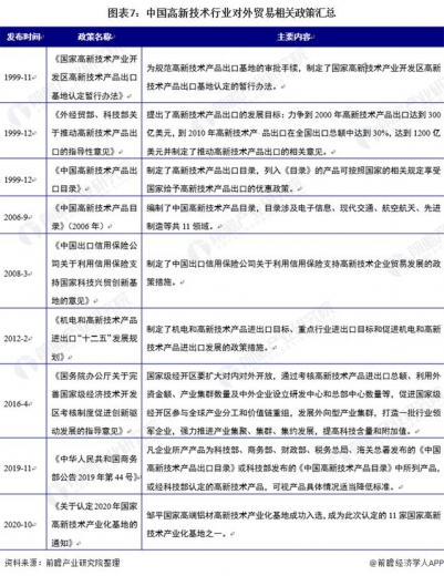
根据科技部和商务部(原外经贸部)确定的中国高技术产品统计目录,高新技术产品包括计算机与通信技术、生命科学技术、电子技术、计算机集成制造技术、航空航天技术、光电技术、生物技术、材料技术和其他共9个领域的先进技术产品。在经济全球化的背景下,高新技术产业成为经济发展的战略新型产业。高新技术产品科技含量高、对环境污染小,成为我国外贸出口产品中最具有竞争力的出口产品,也是实现外贸增长方式转变的重要载体。促进高新技术产业的发展,能够扩大高新技术产品的出口规模,而增加高新技术产品的出口,能够改善我国出口商品的结构,提高我国在世界市场上的地位。近年来,我国出台多项政策,推动高新技术产品进出口发展。

重磅!2020年中国对外贸易行业相关政策汇总分析(全)-7.jpg

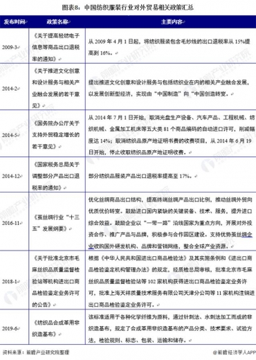
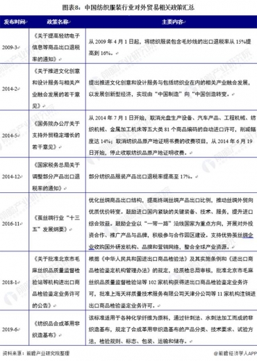
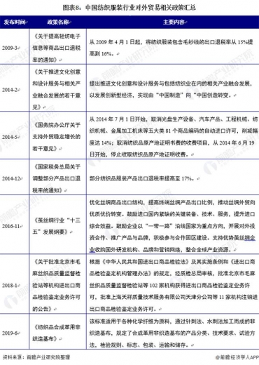
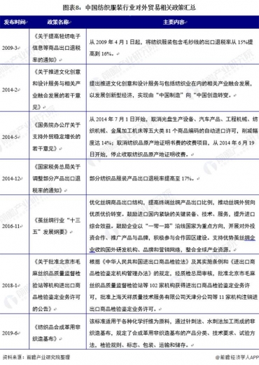
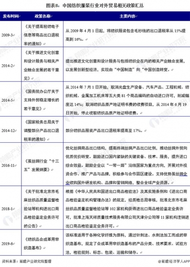
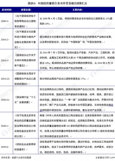
纺织服装行业
纺织服装产品包括纺织品和服装产品,纺织品是指以天然纤维和化学纤维为主要原料,经纺、织、染等加工工艺或再经缝制、复合等工艺而制成的产品,如纺织纱线、织物及其制品,服装产品是指服装及衣着附件。自从我国加入世贸组织以来,我国对外贸易出现高速增长,但是同时贸易摩擦问题也逐渐凸显。2005年全球配额取消,我国开始步入了后配额时代,我国纺织品服装迅速增长。我国纺织品服装对外贸易瞬时成为了全球关注的焦点。近年来,我国纺织服装产品对外贸易相关政策如下表所示:

重磅!2020年中国对外贸易行业相关政策汇总分析(全)-8.jpg

农业
2020年我国农产品对外贸易市场存在的问题最为突出的是国内猪肉价格的大幅上涨,导致国内肉食进口对外依存度大幅提高,其他进出口产品的情况基本上与前几年一致。展望2021年全年形势,在全球农产品供需继续保持总体宽松格局和我国农业供给侧结构性改革深入推进的大背景下,国内农产品市场运行有望继续保持总体平稳,但随着国际国内市场联动加深,国际汇率变化、贸易政策调整等外部不确定性因素叠加,我国农产品市场形势将更加复杂。目前,我国农产品进出口相关政策如下表所示:

重磅!2020年中国对外贸易行业相关政策汇总分析(全)-9.jpg

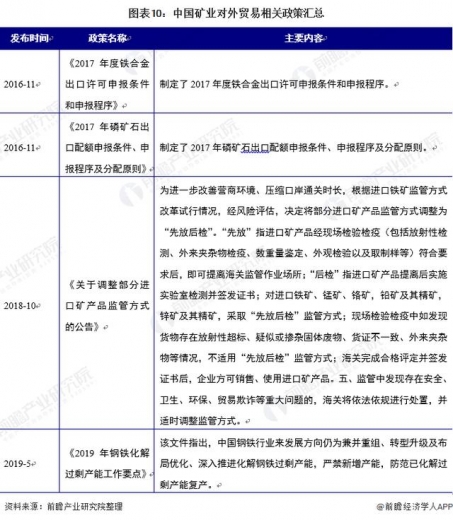
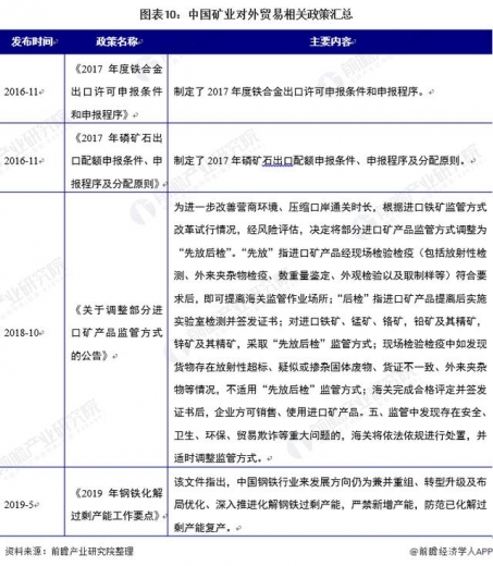
矿业
近年来,由于我国经济的快速发展,国内对矿产品的需求增加,矿产品贸易由顺差向逆差转变。我国政府已经认识到矿产品贸易不单以出口创汇为手段,更重视国内的经济发展、环境保护等因素,国内逐渐地增加了短缺能源、金属矿产原料等的国外进口量,中国开始从矿产品生产大国逐渐转型为消费大国。矿产品是指矿产资源经过开采或采选后,脱离自然赋存状态的产品。目前,我国矿产品进出口相关政策如下表所示:

重磅!2020年中国对外贸易行业相关政策汇总分析(全)-10.jpg

更多本行业研究分析详见前瞻产业研究院《中国对外贸易行业市场前瞻与投资战略规划分析报告》,同时前瞻产业研究院还提供产业大数据、产业规划、产业申报、产业园区规划、产业招商引资等解决方案。
更多深度行业分析尽在【前瞻经济学人APP】,还可以与500+经济学家/资深行业研究员交流互动。
*滑块验证:
您需要登录后才可以回帖 登录 | 注册

本版积分规则

关闭

站长推荐上一条 /2 下一条

QQ|Archiver|手机版|小黑屋|外贸精英网 ( 京ICP备19046145号 )

GMT+8, 2026-1-15 07:37

Powered by Discuz! X3.5 Licensed

Copyright © 2001-2026 Tencent Cloud.

快速回复 返回顶部 返回列表