海关AEO认证全流程服务,100%通过

 找回密码
 注册

QQ登录

只需一步,快速开始

手机号码,快捷登录

手机号码,快捷登录

在线
客服

在线客服服务时间: 9:00-24:00

选择下列客服马上在线沟通:

快速
发帖

客服
热线

010-62010715
7*24小时客服服务热线

关注
微信

关务资讯公众号
顶部
海关AEO认证申请全攻略2022年预归类师考试秘籍中国船务课程视频2020年关务水平测试培训
申请进出口商品预归类视频!AEO认证政策解读商品归类在线解答海关AEO认证,100%通过
AEO认证服务网北京岸谷关务官网预归类服务-归类师权威操作预归类考试网
查看: 770|回复: 0

总价66.6亿起!珠海12月土拍大潮杀到!保税最贵!斗门最多

[复制链接]
发表于 2020-12-2 10:09:33 | 显示全部楼层 |阅读模式
11月25日,是珠海土地市场“历史碑”时刻,因为首宗百亿地块掷地有声诞生了。

总价66.6亿起!珠海12月土拍大潮杀到!保税最贵!斗门最多-1.jpg

当属为中海十字门字块成交总价达到104.7亿元楼面地价23281元/㎡,也是珠海目前最高总价的新地王
新总价地王的腾空出世,的确为珠海土地市场注入了一支强心针,但殊不知,后势市场劲头也十分强烈。

总价66.6亿起!珠海12月土拍大潮杀到!保税最贵!斗门最多-2.jpg

在12月中,珠海共有11宗土地嗷嗷待哺,土地功能涉及住宅、商业、体育、教育等,分布在斗门、金湾、唐家、保税、吉大,并且这波土拍潮起拍总价去到了66.55亿元



北围靓地 麻雀虽小五脏俱全
其中不乏有含金量高的地块。
率先“打头阵”拍卖的,是位于北围片区金业南路南、北城东四路西侧,于万科第五园北面位置的宅地。
宗地面积14815.38㎡,用途为二类居住、商业、幼托,将配建一所12班幼儿园以及建面不少于8966.74㎡的商业

总价66.6亿起!珠海12月土拍大潮杀到!保税最贵!斗门最多-3.jpg

单从地块自身条件来看,既有商业,也有教育,可谓是麻雀虽小,五脏俱全
再来看目前北围状况,房价已基本坐稳2.5万,甚至有高出此水平的售价,同时地块起拍楼面价10900元/㎡,在价格方面有一定的周旋空间。
另外,距离北围17年的“大肆”卖地,房企豪气买地,至今已经是第三个年头了,也就意味着3年项目及其配套兑现的承诺即将显现。

总价66.6亿起!珠海12月土拍大潮杀到!保税最贵!斗门最多-4.jpg

目前北围片区落成的配套有礼和小学,未来还有北站宝龙广场8万平购物中心礼和中学的加持,这时拿地进场,或是较为合适的时机。



12月总价“最贵”宅地 且看保税区
毋庸置疑,论近期保十琴片区土地亮点,11月自然是聚焦在十字门片区,那在12月,就要看保税区的6.68万平宅地
据悉,待拍卖地块位于保税区保西路东侧、宝和路南侧,宗地面积66794.53㎡,其中A、B、C区域为二类居住、商业用地;D区域为商业用地,而E、F区域设计意向为步行水街。

总价66.6亿起!珠海12月土拍大潮杀到!保税最贵!斗门最多-5.jpg

众所周知,由于保税区规划属性的限制,区域主打商办项目,每逢宅地的供出,就是自带“高度关注”的光环,而此次地块起拍总价已经达到21.96亿元最高限价41.08亿元

总价66.6亿起!珠海12月土拍大潮杀到!保税最贵!斗门最多-6.jpg

应验了一句俗语,物以稀为贵。
需要注意的是,截止目前,保税区今年仅成交1宗住宅用地,为华发以楼面价12104元/㎡、总价23亿元竞得。
面对保税区凤毛麟角的宅地,12月的地块将花落谁家呢?还是颇有看头。



12月宅地供应“大户” 当属斗门
如果说12月保税区卖地总价是“最贵”的,那斗门便是卖地“最多”的
分别有编号20210编号20214编号20215编号20221等地块进行竞拍,若均成功出让,将是四喜临门的情况。

总价66.6亿起!珠海12月土拍大潮杀到!保税最贵!斗门最多-7.jpg

其中20210地块,位于斗门区平华大道南侧、星湖路西侧,临近复星地块,起拍单价约8128元/㎡,起拍总价5.9亿元;
20214地块,位于斗门区锦湖路东侧、红心路北侧,临近海伦堡湖心路、湖心金茂悦等项目,起拍单价约2231元/㎡,起拍总价1.18亿元;
20215地块,位于斗门区腾逸路北侧、星湖路西侧,起拍单价约8090元/㎡,起拍总价7.85亿元;
20221地块,位于斗门区白蕉路以北、胜利河以西,起拍单价约6004元/㎡,起拍总价5.67亿元。
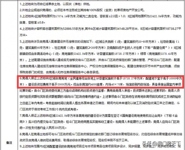
值得一提的是,20214地块需配建计容建筑面积不低于18738.27㎡的全民健身综合体育馆
体育馆具体要求为,配建地下室不低于10000㎡,建设投资总费用不低于20000万元综合体育馆约4000座席,内场40×70米,场馆级别丙级场馆,具备承接全国室内单项比赛功能。

总价66.6亿起!珠海12月土拍大潮杀到!保税最贵!斗门最多-8.jpg

另外,湖心路距离上次宅地成交已有半年之久,白蕉片区更是超过1年时间没有新鲜宅地血液的注入,12月将是这两片区迸发新活力的好时机。



商业配套不能落下
片区的人气聚拢,离不开配套的建设,在12月中,共有4宗商业、旅馆用地进行竞拍,其中有1宗是11月延期拍卖的。
引人注目的有,位于金湾机场旁的旅馆、商业、商务、公共交通场站、综合交通枢纽用地,占地面积213908.13㎡,计容建面为336570.37㎡。
其中旅馆业≤84203.57㎡、商务≤175320.55㎡、商业≤33155.15㎡、公共交通场站≥31260.57㎡、综合交通枢纽≥12630.53㎡。

总价66.6亿起!珠海12月土拍大潮杀到!保税最贵!斗门最多-9.jpg

而有早前新闻报道过,金湾机场将进行扩建,打造有集酒店、写字楼、公寓、餐饮购物于一体的大型商业综合体,与地块条件基本吻合。
此外,在寸金寸土的主城区吉大,也挂出一则商业、商务、旅馆用地,起拍总价2.48亿,楼面地价约7337元/㎡。
地块总投资不低于10亿元人民币,地块还需引进至少一家由香洲区政府认定的世界知名酒店管理集团旗下品牌,品牌管理期限不低于10年。

总价66.6亿起!珠海12月土拍大潮杀到!保税最贵!斗门最多-10.jpg

据了解,该地块范围内将建设珠海国际航海文化中心项目,并且竞得人须在项目竣工之日起6个月内引入或承办国际级别航海类赛事。


结语
不得不说,12月将是今年珠海土地市场以来,首波大型土拍潮,不出意外,也将是唯一一波。
回观今年早前拍卖的土地,都是十分顺利,暂未有流拍现象,但12月如此多宗土地的买卖,是否会存在“意外”呢?我们不妨拭目以待。
*滑块验证:
您需要登录后才可以回帖 登录 | 注册

本版积分规则

关闭

站长推荐上一条 /2 下一条

QQ|Archiver|手机版|小黑屋|外贸精英网 ( 京ICP备19046145号 )

GMT+8, 2025-12-24 14:48

Powered by Discuz! X3.5 Licensed

Copyright © 2001-2025 Tencent Cloud.

快速回复 返回顶部 返回列表