全归类师在线,免费帮你解决商品归类疑难问题

 找回密码
 注册

QQ登录

只需一步,快速开始

手机号码,快捷登录

手机号码,快捷登录

在线
客服

在线客服服务时间: 9:00-24:00

选择下列客服马上在线沟通:

快速
发帖

客服
热线

010-62010715
7*24小时客服服务热线

关注
微信

关务资讯公众号
顶部
海关AEO认证申请全攻略2022年预归类师考试秘籍中国船务课程视频2020年关务水平测试培训
申请进出口商品预归类视频!AEO认证政策解读商品归类在线解答海关AEO认证,100%通过
AEO认证服务网北京岸谷关务官网预归类服务-归类师权威操作预归类考试网
查看: 737|回复: 0

天津港保税区获评国家级绿色工业园区

[复制链接]
发表于 2020-11-12 20:12:20 | 显示全部楼层 |阅读模式
天津港保税区获评国家级绿色工业园区-1.jpg

近日,天津市工业和信息化局官网发布《关于做好第五批国家级绿色制造示范单位有关工作的通知》,天津港保税区(空港、临港片区)荣登榜单,成为国家第五批绿色制造名单中天津唯一获评绿色工业园区的单位。

天津港保税区获评国家级绿色工业园区-2.jpg

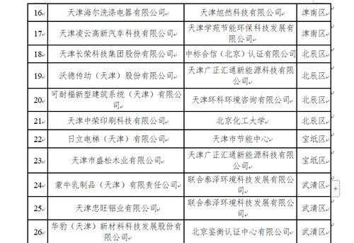
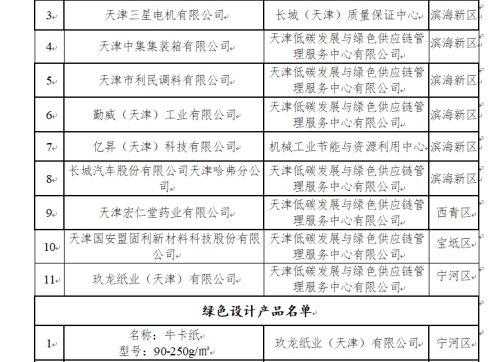
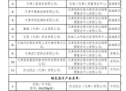
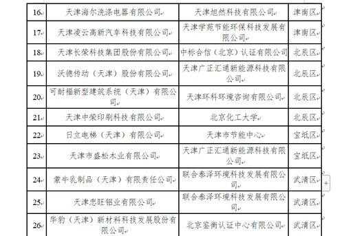
《通知》明确,天津市特变电工变压器有限公司等28家企业列入国家绿色工厂名单,三星高新电机(天津)有限公司等11家企业列入国家绿色供应链管理示范企业名单,玖龙纸业(天津)有限公司等企业19种产品(型号)列入国家绿色设计产品名单,天津港保税区(空港、临港片区)列入国家绿色工业园区名单。

天津市第五批国家级绿色制造名单:

天津港保税区获评国家级绿色工业园区-3.jpg

天津港保税区获评国家级绿色工业园区-4.jpg

天津港保税区获评国家级绿色工业园区-5.jpg

天津港保税区获评国家级绿色工业园区-6.jpg

天津港保税区获评国家级绿色工业园区-7.jpg

天津港保税区获评国家级绿色工业园区-8.jpg

此外,《通知》提出列入绿色制造名单的单位,应于每年4月底前通过公开渠道展示宣传绿色制造先进技术和典型做法,鼓励按年度发布企业绿色低碳发展报告。

二三里天津编辑 崔兆莲

天津港保税区获评国家级绿色工业园区-9.jpg
*滑块验证:
您需要登录后才可以回帖 登录 | 注册

本版积分规则

关闭

站长推荐上一条 /2 下一条

QQ|Archiver|手机版|小黑屋|外贸精英网 ( 京ICP备19046145号 )

GMT+8, 2025-12-31 11:02

Powered by Discuz! X3.5 Licensed

Copyright © 2001-2025 Tencent Cloud.

快速回复 返回顶部 返回列表