找回密码
 注册

QQ登录

只需一步,快速开始

手机号码,快捷登录

手机号码,快捷登录

在线
客服

在线客服服务时间: 9:00-24:00

选择下列客服马上在线沟通:

快速
发帖

客服
热线

010-62010715
7*24小时客服服务热线

关注
微信

关务资讯公众号
顶部
海关AEO认证申请全攻略2022年预归类师考试秘籍中国船务课程视频2020年关务水平测试培训
申请进出口商品预归类视频!AEO认证政策解读商品归类在线解答海关AEO认证,100%通过
AEO认证服务网北京岸谷关务官网预归类服务-归类师权威操作预归类考试网
查看: 2174|回复: 0

《加工贸易货物监管办法》的执行公告更新啦!

[复制链接]
发表于 2020-3-25 10:57:01 | 显示全部楼层 |阅读模式
《加工贸易货物监管办法》的执行公告更新啦!-1.jpg 3 f+ R0 U( H2 {+ |5 r& k0 k

3 l6 O: u# \8 E- i% k1 ?4 Y 《加工贸易货物监管办法》的执行公告更新啦!-2.jpg 6 [! @+ o5 _7 A2 G" x  c0 o; u
% U. @6 E; f# b! h

7 o4 `% d5 K9 ]0 V5 x8 G4 l( @! Q; j8 |# i
昨天,海关总署发布了  y0 \# j/ v3 x

8 g, ^4 w1 k) Q& f: z4 y《关于加工贸易监管有关事宜的公告》/ p' ?& ^3 A3 x4 Y  [  {+ Q
  Z/ |3 V, }) B$ Y- u9 p

2 l* t: C0 f# f5 Q& X3 ]3 G  R! ?+ Q1 D, _4 d9 J: v
《加工贸易货物监管办法》的执行公告更新啦!-3.jpg $ A" @8 }- l3 Y/ p  B$ |# ]

% x) t  l" o$ E3 O; F 《加工贸易货物监管办法》的执行公告更新啦!-4.jpg 7 h, g" b7 Q! f$ c5 H; N; H5 A8 t7 z
8 e$ l: o2 u& \6 a5 q
《加工贸易货物监管办法》的执行公告更新啦!-5.jpg 3 _0 X7 u4 P3 H  z5 T. ]- P
8 M3 Q" \2 z  D4 p0 `6 ~0 K3 Y
《加工贸易货物监管办法》的执行公告更新啦!-6.jpg ; [* T3 H" {5 R. @7 L; V4 v, H

& e. f8 g- C; O' u6 x; J* E; y( k2 _看到这段话你晕了吗?5 K& e8 G/ v# _3 ?

# m2 E* K7 d( i% z: v1 y6 I1 S2 t2 w为什么我在总署240号令修订的《加工贸易货物监管办法》中找不到相关表述?
& b$ B5 J) S2 i8 w1 j/ ?7 E+ l& k3 K- j1 k, s$ A* f- w
《加工贸易货物监管办法》的执行公告更新啦!-7.jpg
" U; f5 G8 ~- h7 S9 c1 r' M2 V. ^# i/ m
其实,这次的公告  x1 O* Y5 G! e) \! E/ [
$ P2 p$ y  `' i9 d, M2 u) P; z
并不是对《加工贸易货物监管办法》的修订
5 |; z- \, e7 e& N9 q# d2 I6 _3 w( p4 J9 s: I
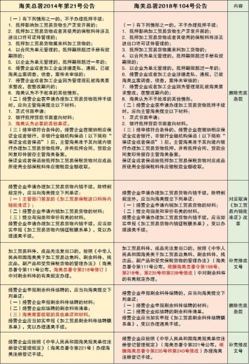
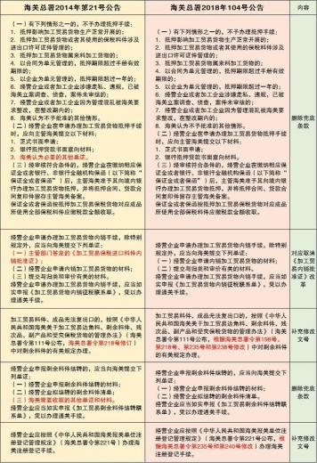
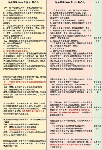
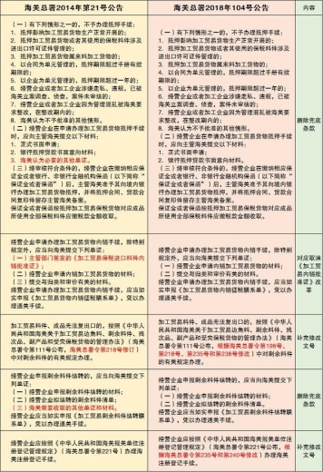
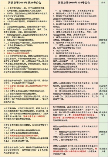
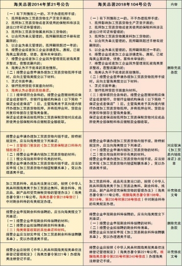
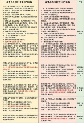
而是对《海关总署2014年第21号公告》的修订7 C6 N: O8 |& ~$ v3 Y

. b$ U- B' V' L+ a; Q' @3 M4 c% E# {, t. q《海关总署2014年第21号公告》是根据《海关法》、《加工贸易货物监管办法》及相关法律、行政法规、规章的规定,对执行《加工贸易货物货物监管办法》有关问题的公告。5 W0 I6 x) D4 a5 t% E. p

  P8 d1 P" J7 F8 G. M* g( h一起来看看有什么变化吧
1 W( l9 ~$ j8 L# L9 W; O
3 C9 R6 }2 E, M7 d; v7 d8 z: f; P 《加工贸易货物监管办法》的执行公告更新啦!-8.jpg
" K6 M" Z0 E9 f. B# ~2 Y
) ]" t9 n% `# }% q3 P8 b3 P' W8 \" e 《加工贸易货物监管办法》的执行公告更新啦!-9.jpg
5 I& A1 f% E" x9 h, N) ]9 B
, e: @; p1 S3 C7 E文中部分图片源自网络,仅做配图表达,若有不妥,请微信留言告知。. f& q; d# x0 f5 A5 s( t
% p  n9 @1 B& V; I8 J
供稿:厦门海关保税连萌
*滑块验证:
您需要登录后才可以回帖 登录 | 注册

本版积分规则

关闭

站长推荐上一条 /2 下一条

QQ|Archiver|手机版|小黑屋|外贸精英网 ( 京ICP备19046145号 )

GMT+8, 2026-3-25 04:11

Powered by Discuz! X3.5 Licensed

Copyright © 2001-2026 Tencent Cloud.

快速回复 返回顶部 返回列表