2020年预归类考试实战课程

 找回密码
 注册

QQ登录

只需一步,快速开始

手机号码,快捷登录

手机号码,快捷登录

在线
客服

在线客服服务时间: 9:00-24:00

选择下列客服马上在线沟通:

快速
发帖

客服
热线

010-62010715
7*24小时客服服务热线

关注
微信

关务资讯公众号
顶部
海关AEO认证申请全攻略2022年预归类师考试秘籍中国船务课程视频2020年关务水平测试培训
申请进出口商品预归类视频!AEO认证政策解读商品归类在线解答海关AEO认证,100%通过
AEO认证服务网北京岸谷关务官网预归类服务-归类师权威操作预归类考试网
查看: 1990|回复: 0

干货满满!在平潭,进口化妆品要这样报检!

[复制链接]
发表于 2020-3-23 17:25:23 | 显示全部楼层 |阅读模式
近日,有网友向平潭网咨询:
4 }4 I( |8 j- A* O( X9 w  H. m
+ f$ I& H- W# b3 U. F5 [( E进口化妆品报检需要哪些材料?3 W' D7 M6 I5 w( A" x1 X6 q

+ c: I0 m' k) q+ N" n7 j* Y办理的程序复杂吗?
3 U3 Z. Q4 C& N% s) H! s$ ?
) a; {6 k- @3 E" R来来来,小伙伴们,
7 u5 B6 |9 q7 Y# R  w  w
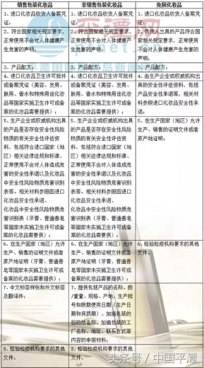
7 P, Z$ _! b- Y8 R' X往下看你就知道啦!“政策帮你问”小分队收到问题后,咨询了澳前口岸服务大楼的工作人员。工作人员介绍:进口化妆品所需的报检材料,根据产品的类别可分为三类,且每类所需的报检材料不一样。$ v" m( n1 ?  r3 E; l& X( ]$ O
. r' D/ G$ y; F  G* ?
所需的具体材料如下:
" c! R# f9 S* [5 y0 X
4 i& P5 s3 D8 L% r9 i. q 干货满满!在平潭,进口化妆品要这样报检!-1.jpg
+ E, |& r+ a, F* z; L
& u  R. k- x8 A' a材料可网上提交也可现场提交- d7 N& I" f' J
    7 t: @+ q% S5 T/ c* J2 R2 a
    1. 网上提交, G5 I# o" E+ e2 c: W) h7 N; s
- r$ X; }: O' N9 R5 P7 t
干货满满!在平潭,进口化妆品要这样报检!-2.jpg
- a$ q# U) e; ^+ D  y: U1 \2 a- E/ z1 _, k1 `/ y3 _' W9 v) v4 [! u
以上这些材料在网上就可进行提交报检。通过登录全国检验检疫无纸化系统扫描并上传相关报检单据,通过全国无纸化报检系统,足不出户便可完成报检手续并获取电子通关单数据。
9 J  L) \2 v) G, E/ H' v
    % M: X4 Z' g! |) q: G
    2. 现场提交+ M. Z& J0 M# a5 v+ X' X( C7 _3 e
- e6 \1 E: M& S1 o: E2 j1 w2 a1 Y
若小伙伴想亲自去现场提交材料,则可前往以下地址办理:4 R$ e) O+ x+ b& |* ?, t/ I
5 t1 u+ X( ]. ^# [. w
办理地址1:澳前口岸服务大楼
+ G- x2 t7 V- p! y
, W! ]9 \' P6 c, Q8 v' a3 P办理地址2:二线卡口检务窗口' b+ e8 _# ?3 q4 ^5 q- L9 q7 @

5 |  o3 Q- a0 I" U来源:平潭网 林爱真
*滑块验证:
您需要登录后才可以回帖 登录 | 注册

本版积分规则

关闭

站长推荐上一条 /2 下一条

QQ|Archiver|手机版|小黑屋|外贸精英网 ( 京ICP备19046145号 )

GMT+8, 2025-12-6 13:50

Powered by Discuz! X3.5 Licensed

Copyright © 2001-2025 Tencent Cloud.

快速回复 返回顶部 返回列表