2020年预归类考试实战课程

 找回密码
 注册

QQ登录

只需一步,快速开始

手机号码,快捷登录

手机号码,快捷登录

在线
客服

在线客服服务时间: 9:00-24:00

选择下列客服马上在线沟通:

快速
发帖

客服
热线

010-62010715
7*24小时客服服务热线

关注
微信

关务资讯公众号
顶部
海关AEO认证申请全攻略2022年预归类师考试秘籍中国船务课程视频2020年关务水平测试培训
申请进出口商品预归类视频!AEO认证政策解读商品归类在线解答海关AEO认证,100%通过
AEO认证服务网北京岸谷关务官网预归类服务-归类师权威操作预归类考试网
查看: 100056|回复: 0

六部门公告:这些原料可自由进口了,不再是固废(附海关编码清单)

[复制链接]
发表于 2025-7-13 16:18:14 | 显示全部楼层 |阅读模式
不定期分享有趣的商品归类和关务知识,感谢关注
) a4 I( k' z2 J5 S- v( M. ]
* H7 n$ z9 p  b. V# l8 z8 P导读
( s& u; M* n" F0 s3 r) u+ p! P- F  `5 D% [5 v% c! c7 d" W
  为推动再生资源循环利用,规范进口管理,生态环境部等六部门联合发布《关于规范锂离子电池用再生黑粉原料、再生钢铁原料进口管理有关事项的公告》,明确自2025年8月1日起,符合附表要求的锂离子电池用再生黑粉原料、再生钢铁原料不属于固体废物,可自由进口,并对其混装、报关、分类放置等要求,海关商品编号,检验标准,疑似固废鉴别及管理等作出详细规定,同时废止2020年第78号相关公告 。+ E9 d, Q, U3 R' i; ^) h' z

% H, e# G( a: S, }+ @' I w1.jpg " p. I+ N. T) Y1 _6 U
通知原文如下, B* J5 n' E4 U7 [
  为推动再生资源循环利用,规范锂离子电池用再生黑粉原料、再生钢铁原料的进口管理,现将有关事项公告如下。
( C4 D$ {2 c9 Q, C5 |2 T: W! g$ Z+ U8 I% n% v& ^# c
  一、符合附表1要求的锂离子电池用再生黑粉原料不属于固体废物,可自由进口。再生黑粉原料不能与其他种类的再生原料混装,报关时同一报关单下不允许申报不同种类的再生原料。进口再生黑粉原料不允许散装,不同类别的再生黑粉原料应分类放置。* \3 J  x" F/ H
# l/ X. w' \. d  ]  @  J
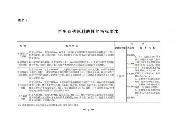
  符合附表2要求的再生钢铁原料不属于固体废物,可自由进口。再生钢铁原料不能与其他种类的再生原料混装,报关时同一报关单下不允许申报不同种类的再生原料,同一报关单下可以申报不同类别的再生钢铁原料。当不同类别的再生钢铁原料有独立包装或采取物理分隔措施,或在卸货时可以区分为不同类别的再生钢铁原料进行分类卸货,可以混装,但应分类放置。! l0 S: Q/ T- Z3 z. g

% g8 M* ]7 ]  n  二、锂离子电池用再生黑粉原料的海关商品编号为3824999996。再生钢铁原料的海关商品编号分别为7204100010、7204210010、7204290010、7204410010、7204490030。海关商品编号仅供通关申报参考。# L2 G9 v7 Z7 f2 ^& k
, a7 S+ V5 B) C( \3 S# q; ]# i
  三、锂离子电池用再生黑粉原料的检验按照海关行业技术规范进行检验,确定是否符合附表1指标要求。; x: ?% R7 G1 m0 L# b  }9 D
% {2 f# X0 S: w
  除放射性污染检验应符合海关专门检验要求外,再生钢铁原料的检验首先采用感官检验,当不能确定是否符合附表2指标要求时按照海关行业技术规范进行检验。
/ }! \+ r3 [% m1 @/ b& ^" i
+ h& X/ V) o6 D5 S% a9 q  四、进口的锂离子电池用再生黑粉原料、再生钢铁原料应符合本公告要求。海关发现进口锂离子电池用再生黑粉原料、再生钢铁原料疑似固体废物的,可以委托专业机构开展属性鉴别,并根据鉴别结论依法管理。
9 Y7 B( _6 u9 }0 B1 V( `+ H7 {$ `" L/ @5 o- N
  五、本公告自2025年8月1日起实施。《关于规范再生钢铁原料进口管理有关事项的公告》(生态环境部 国家发展改革委 海关总署 商务部 工业和信息化部公告2020年第78号)同时废止。4 i  A+ y) T5 h( f

; d: ^# Z; {% A! |  特此公告。
8 F; J* i6 \0 U* o- I# v
0 \2 D' f9 s# ^0 y; r0 t生态环境部
+ [  r1 }  b3 g; v8 _* }, \! i, c' N2 i6 W2 h7 e/ X
海关总署( q; g3 s0 j8 q: d: ?1 K
$ A2 I' I- Z* v8 O5 c5 d
国家发展改革委
' ?4 F' H2 ?0 q/ r& J0 J% k: F( p$ M6 z. J6 o2 ?! I6 t
工业和信息化部: ?) l7 v0 i' n2 z3 Y" I

# _& R/ E# J# l+ [3 ^商务部
! a  Y1 G, E& y$ ?- o: ^0 X/ d+ L* Q* i, H7 L& _1 Q' L
市场监管总局
8 S! }* h( r/ d% g
; B* A$ b$ G$ l/ u' P w2.jpg 3 ^! S& @3 u& U3 y+ V9 B: _

4 B: c2 U" @3 V' K0 U0 H7 y如果您认为在未来的工作中可能需要用到,可以将其收藏并转发,在需要的时候可以轻松找到
! R/ C) e9 _1 G7 Y% Z0 O6 l8 x1 f0 ~: H4 J! i
w3.jpg
. O9 Y9 U1 C, ~8 N0 V0 Q+ ]5 ~0 x; z) V& j2 t' Z: \2 o' D" \
欢迎关注5 Q9 ?+ I2 w1 A+ J# B
w4.jpg - I- t1 o) g) j2 M: c- B
及时获取最新消息- b5 i$ o( ^2 L# h
( d0 C, o& N' _  y
来源:生态环境部6 M' K6 [4 `% {4 K
0 z: Z& M0 I# r- c, I
· 欢迎关注关务尹主任·
* R3 T# r, ~# F/ S  S+ E7 a" z: k3 Q9 ~0 U3 d3 d- X$ y3 \* _! r
关务咨询热线:13789072282(微信同号)9 b( F5 D- l+ S$ M# i+ B+ i
6 m  J+ M3 D& |4 ~- I9 m/ I
往期推荐  @. s. j, S2 o& R; x. ?- x2 W7 ~! H
# J' H0 E3 Z7 N2 \" b* p
美国出口管制与制裁清单全解析(含清单)0 X! d% i+ W/ s! ?/ I  ?
3 T) W2 y, x+ y4 p& e! N
美国新增123个制裁清单!涉及中国企业(附2018-2024年清单)
  \9 I7 E8 V1 s常见申报品名涉两用物项成分高频产品盘点,(附清单)海关总署解读:美加征在途货物豁免报关要求,加贸手账册专项标记要求
' C+ f" s8 P3 X& E两用物项70个常见问题解答
6 o( G& \5 ?9 L# R* x
% b: C) |) z" y4 |/ s: C速看!应对美国关税变动,5个政策要点与关键节点解读& ?" f! ^& }( g5 z
# T2 T8 ~) q. c+ R5 k' J
2025年进出口许可证目录,两用物项进出口许可证管理目录(附件下载)( g$ ~  q# |3 K4 O

/ L+ M9 O$ n7 O  ^# V9 @更新:俄罗斯过境禁运清单(附341项海关编码)
*滑块验证:
您需要登录后才可以回帖 登录 | 注册

本版积分规则

关闭

站长推荐上一条 /2 下一条

QQ|Archiver|手机版|小黑屋|外贸精英网 ( 京ICP备19046145号 )

GMT+8, 2026-5-14 07:04

Powered by Discuz! X3.5 Licensed

Copyright © 2001-2026 Tencent Cloud.

快速回复 返回顶部 返回列表