海关AEO认证全流程服务,100%通过

 找回密码
 注册

QQ登录

只需一步,快速开始

手机号码,快捷登录

手机号码,快捷登录

在线
客服

在线客服服务时间: 9:00-24:00

选择下列客服马上在线沟通:

快速
发帖

客服
热线

010-62010715
7*24小时客服服务热线

关注
微信

关务资讯公众号
顶部
海关AEO认证申请全攻略2022年预归类师考试秘籍中国船务课程视频2020年关务水平测试培训
申请进出口商品预归类视频!AEO认证政策解读商品归类在线解答海关AEO认证,100%通过
AEO认证服务网北京岸谷关务官网预归类服务-归类师权威操作预归类考试网
查看: 72285|回复: 0

上海海关持续帮扶企业享受最不发达国家特别优惠关税待遇政策红利

[复制链接]
发表于 2025-1-27 22:23:27 | 显示全部楼层 |阅读模式
w1.jpg

w2.jpg

国务院关税税则委员会2024年第9号公告,为扩大对最不发达国家单边开放,实现共同发展,自2024年12月1日起,对原产于同中国建交的最不发达国家100%税目产品适用税率为零的特惠税率。其中,关税配额产品仅将配额内关税税率降为零,配额外关税税率不变。

w3.jpg



助力企业享惠

政策出台后,上海海关关税处第一时间开展政策宣贯和企业调研,运用“关税讲堂”,深入开展最不发达国家特别优惠关税待遇政策专项培训,通过系统学习不断提升关员的业务能力和专业水平;主动排摸并下发未享惠数据情况,由各隶属海关主动对接企业开展相关调研,了解企业未享惠具体原因;精心组织政策宣贯会,邀请关区主要进口企业参会,面对面向企业解读相关政策内容,并开展座谈交流,深入了解企业的实际需求和具体问题,为企业量身定制切实可行的享惠方案,助力企业更好地享受政策红利。

w5.jpg

w6.jpg





上海版“单一窗口”最优税率查询

上海版“单一窗口”企业申报端最优税率查询功能更新最不发达国家特别优惠关税待遇税率,自动提示企业特惠税率情况。

w9.jpg

中国海关优惠原产地服务平台

“中国海关优惠原产地服务平台”于2024年12月30日在国际贸易“单一窗口”上线运行,平台可提供各优惠贸易协定相关税率查询等服务。

打开“单一窗口”标准版门户网站:https://www.singlewindow.cn/#/

点击“特色专区”页签,即可进入“中国海关优惠原产地服务平台”。

w10.jpg

进口货物适用特惠税率申报指引

w11.jpg

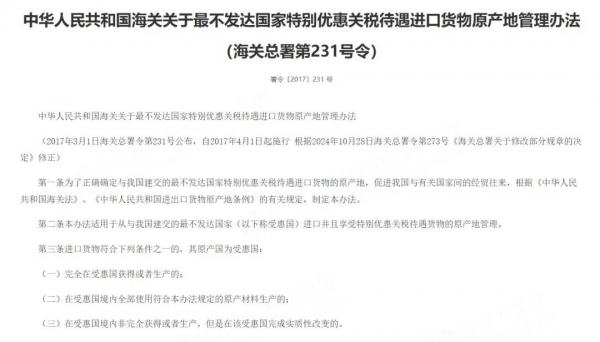
海关总署于2017年3月1日发布《中华人民共和国海关关于最不发达国家特别优惠关税待遇进口货物原产地管理办法》(海关总署第231号令)





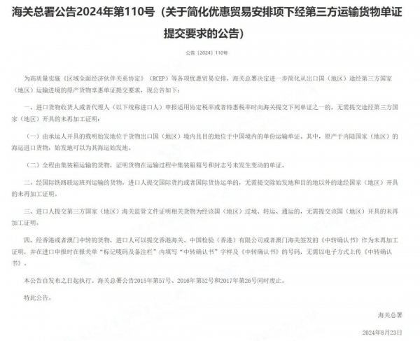
最不发达国家特别优惠关税待遇项下货物进口时申请享惠,应该按照《关于优惠贸易协定项下进出口货物报关单有关原产地栏目填制规范和申报事宜的公告》(海关总署公告2021年第34号)以及《关于简化优惠贸易安排项下经第三方运输货物单证提交要求的公告》(海关总署公告2024年第110号),申明适用特惠税率,并提交原产地证明和其他单证。

享惠报关单填制

对申报适用特惠税率的货物,进口人需在报关单相应栏目填报“优惠贸易协定代码”“原产地证明类型”“原产地证明编号”“优惠贸易协定项下原产地”“原产地证明对应商品项号”等栏目。

填报优惠贸易协定对应的代码时,“13”为“最不发达国家特别优惠关税待遇”

原产地单证提交

为实施给予与我国建交的最不发达国家100%税目产品零关税待遇,便利相关货物进口通关,海关总署决定自2024年11月25日起启用新版“特别优惠关税待遇原产地证书签发系统”。

w14.jpg

所有享受特惠待遇的最不发达国家的授权签证机构均可通过互联网登录特惠签证系统在线签发原产地证书。在线签发的原产地证书以字母“E”作为首位编号。

凭在线签发的原产地证书申请享受特惠税率的,按照海关总署2021年第34号公告对“已实现原产地电子信息交换的优惠贸易协定项下进口货物”的有关要求,无需填报原产地证明电子数据和直接运输规则承诺事项,也无需以电子方式上传原产地证明。

通过特惠签证系统,我国驻各享惠国使领馆经商处均可打印空白原产地证书并提供给享惠国签证机构使用。

凭非在线签发的原产地证书申请享受特惠税率的,按照海关总署2021年第34号公告对“尚未实现原产地电子信息交换的优惠贸易协定项下进口货物”的有关要求,通过“优惠贸易协定原产地要素申报系统”填报原产地证明电子数据和直接运输规则承诺事项,并且在申报进口时以电子方式上传原产地证明。

注意:进口货物具备最不发达国家特别优惠关税待遇项下原产资格,进口人在申报进口时未提交有效原产地证书或者原产地声明或者海关未接收到电子数据的,应当在办结海关手续前,就进口货物具备有关原产资格事宜补充申报并提供税款担保。

直接运输

      特惠项下直接运输是指受惠国原产货物从该受惠国直接运输至我国境内,途中未经过中国和该受惠国以外的其他国家或者地区。

  受惠国原产货物经过其他国家或者地区运输至我国境内,不论在运输途中是否转换运输工具或者作临时储存,同时符合下列条件的,应当视为直接运输:

  (一)未进入其他国家或者地区的贸易或者消费领域;

  (二)该货物在经过其他国家或者地区时,未做除装卸或者其他为使货物保持良好状态所必需处理以外的其他处理;

  (三)处于该国家或者地区海关的监管之下。

同时,为高质量实施各项优惠贸易安排,海关总署决定进一步简化从出口国(地区)途经第三方国家(地区)运输进境的原产货物享惠单证提交要求(海关总署公告2024年第110号)

w15.jpg

后续上海海关将继续做好相关服务,企业如遇问题可向关税处、申报地海关或主管地海关反映。

供稿单位:关税处、科技处

编辑:鲁晓倩、聂瑞凝

审校:张正

监制:鲍菲

w16.jpg
*滑块验证:
您需要登录后才可以回帖 登录 | 注册

本版积分规则

关闭

站长推荐上一条 /2 下一条

QQ|Archiver|手机版|小黑屋|外贸精英网 ( 京ICP备19046145号 )

GMT+8, 2026-4-20 19:34

Powered by Discuz! X3.5 Licensed

Copyright © 2001-2026 Tencent Cloud.

快速回复 返回顶部 返回列表