找回密码
 注册

QQ登录

只需一步,快速开始

手机号码,快捷登录

手机号码,快捷登录

在线
客服

在线客服服务时间: 9:00-24:00

选择下列客服马上在线沟通:

快速
发帖

客服
热线

010-62010715
7*24小时客服服务热线

关注
微信

关务资讯公众号
顶部
海关AEO认证申请全攻略2022年预归类师考试秘籍中国船务课程视频2020年关务水平测试培训
申请进出口商品预归类视频!AEO认证政策解读商品归类在线解答海关AEO认证,100%通过
AEO认证服务网北京岸谷关务官网预归类服务-归类师权威操作预归类考试网
查看: 19172|回复: 0

4秒!石家庄海关完成河北首批进境水果智能检疫审批

[复制链接]
发表于 2024-12-1 03:56:43 | 显示全部楼层 |阅读模式
w1.jpg

仅需4秒!

w2.jpg

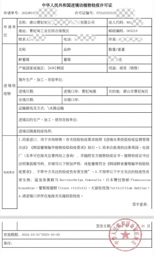
近日,石家庄海关完成对一批进境葡萄检疫许可证的“智能审批”,从企业提交申请到检疫许可证签发仅用时4秒。

这是石家庄海关办理的首票进境水果智能检疫审批业务,标志河北省进境水果检疫审批由传统人工审批模式步入“秒级”响应的高效智能审批时代。

w3.jpg

“仅4秒就办好进境动植物检疫许可证,审批太快了!必须为海关速度点赞!”唐山曹妃甸区综保国际贸易集团有限公司副总赵正阳高兴地说。

进境动植物检疫审批制度是为防止动物传染病、寄生虫病和植物危险性病虫杂草以及其他有害生物的传入,对进境动植物及相关产品实施的一种管理程序。智能审批模式下,系统可以实现品种、产地等重要检疫许可申请要素智能审核对碰,从申请提交到许可证签发,整个过程仅需数秒,全程无需人工干预,实现了“秒申请、秒审批、秒办结”。

石家庄海关所属曹妃甸海关副关长周东表示:“相较于传统人工审批模式,智能审批模式进一步提升了检疫审批工作全流程标准化、规范化、智能化,有利于加速农产品流通、稳定市场供应。我们将持续深化农食产品进口通关监管创新,加快推进实施农食产品全链条顺势监管模式,充分释放海关惠企政策红利,支持更多优质农食产品资源引进。”

w4.jpg

供稿:曹妃甸海关

监制/郑勇

审校/郑惠华

编辑/邢兆洁

作者/于佺

w5.jpg

石家庄海关12360

长按二维码

了解石家庄海关更多

秀米投稿:sjzhgxwxc@customs.gov.cn
*滑块验证:
您需要登录后才可以回帖 登录 | 注册

本版积分规则

关闭

站长推荐上一条 /2 下一条

QQ|Archiver|手机版|小黑屋|外贸精英网 ( 京ICP备19046145号 )

GMT+8, 2026-5-14 09:07

Powered by Discuz! X3.5 Licensed

Copyright © 2001-2026 Tencent Cloud.

快速回复 返回顶部 返回列表