全归类师在线,免费帮你解决商品归类疑难问题

 找回密码
 注册

QQ登录

只需一步,快速开始

手机号码,快捷登录

手机号码,快捷登录

在线
客服

在线客服服务时间: 9:00-24:00

选择下列客服马上在线沟通:

快速
发帖

客服
热线

010-62010715
7*24小时客服服务热线

关注
微信

关务资讯公众号
顶部
海关AEO认证申请全攻略2022年预归类师考试秘籍中国船务课程视频2020年关务水平测试培训
申请进出口商品预归类视频!AEO认证政策解读商品归类在线解答海关AEO认证,100%通过
AEO认证服务网北京岸谷关务官网预归类服务-归类师权威操作预归类考试网
查看: 50621|回复: 0

中华人民共和国石家庄海关2024年10至12月政府采购意向

[复制链接]
发表于 2024-11-1 13:09:31 | 显示全部楼层 |阅读模式
w1.jpg

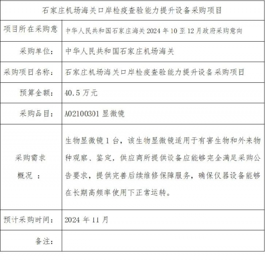
为便于供应商及时了解政府采购信息,根据《财政部关于开展政府采购意向公开工作的通知》(财库〔2020〕10号)等有关规定,现将中华人民共和国石家庄海关2024年10至12月政府采购意向公开如下:

w2.jpg

w3.jpg
本次公开的采购意向是本单位政府采购工作的初步安排,具体采购项目情况以相关采购公告和采购文件为准。

              中华人民共和国石家庄海关  

                    2024年10月30日         

w4.jpg

供稿:石家庄海关财务处

监制/郑勇

审校/郑惠华

编辑/邢兆洁

作者/吴瑕

w5.jpg

石家庄海关12360

长按二维码

了解石家庄海关更多

秀米投稿:sjzhgxwxc@customs.gov.cn
*滑块验证:
您需要登录后才可以回帖 登录 | 注册

本版积分规则

关闭

站长推荐上一条 /2 下一条

QQ|Archiver|手机版|小黑屋|外贸精英网 ( 京ICP备19046145号 )

GMT+8, 2026-5-14 09:06

Powered by Discuz! X3.5 Licensed

Copyright © 2001-2026 Tencent Cloud.

快速回复 返回顶部 返回列表