海关AEO认证全流程服务,100%通过

 找回密码
 注册

QQ登录

只需一步,快速开始

手机号码,快捷登录

手机号码,快捷登录

在线
客服

在线客服服务时间: 9:00-24:00

选择下列客服马上在线沟通:

快速
发帖

客服
热线

010-62010715
7*24小时客服服务热线

关注
微信

关务资讯公众号
顶部
海关AEO认证申请全攻略2022年预归类师考试秘籍中国船务课程视频2020年关务水平测试培训
申请进出口商品预归类视频!AEO认证政策解读商品归类在线解答海关AEO认证,100%通过
AEO认证服务网北京岸谷关务官网预归类服务-归类师权威操作预归类考试网
查看: 53138|回复: 0

青岛海关关于重新公布海关系统证明材料清单的公告

[复制链接]
发表于 2023-7-19 20:52:57 | 显示全部楼层 |阅读模式
w1.jpg

w2.jpg

中华人民共和国青岛海关

公        告

2018年第2号

根据山东省委办公厅、山东省政府办公厅《关于深化放管服改革进一步优化政务环境的意见》(鲁办发〔2017〕32号)和海关总署《关于公布〈海关总署关于修改部分规章的决定〉的令》(海关总署令第235号),我关重新修订了《海关系统涉政务服务事项证照或制式证明清单》和《海关系统涉政务服务事项补充证明或再证明清单》,现予以公布。

2017年12月25日发布的《中华人民共和国青岛海关公告2017年第10号》同时废止,自本公告发布之日起停止执行。

特此公告。

附件:

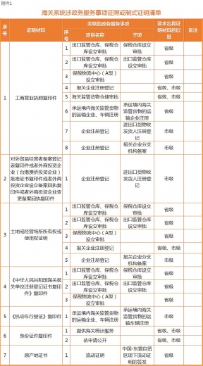
1. 海关系统涉政务服务事项证照或制式证明清单(公告).xlsx

2.海关系统涉政务服务事项补充证明或再证明清单(公告).xlsx

w3.jpg

w4.jpg

w5.jpg

点击“阅读原文”查阅公告原文及附件
w6.jpg
*滑块验证:
您需要登录后才可以回帖 登录 | 注册

本版积分规则

关闭

站长推荐上一条 /2 下一条

QQ|Archiver|手机版|小黑屋|外贸精英网 ( 京ICP备19046145号 )

GMT+8, 2026-5-14 18:10

Powered by Discuz! X3.5 Licensed

Copyright © 2001-2026 Tencent Cloud.

快速回复 返回顶部 返回列表