2020年预归类考试实战课程

 找回密码
 注册

QQ登录

只需一步,快速开始

手机号码,快捷登录

手机号码,快捷登录

在线
客服

在线客服服务时间: 9:00-24:00

选择下列客服马上在线沟通:

快速
发帖

客服
热线

010-62010715
7*24小时客服服务热线

关注
微信

关务资讯公众号
顶部
海关AEO认证申请全攻略2022年预归类师考试秘籍中国船务课程视频2020年关务水平测试培训
申请进出口商品预归类视频!AEO认证政策解读商品归类在线解答海关AEO认证,100%通过
AEO认证服务网北京岸谷关务官网预归类服务-归类师权威操作预归类考试网
查看: 77106|回复: 0

海关总署公告2018年第51号|关于取消部分产品进境动植物检疫审批的公告

[复制链接]
发表于 2023-7-3 22:55:34 | 显示全部楼层 |阅读模式
w1.jpg

2018年第51号




  根据《进境动植物检疫审批管理办法》(质检总局令第25号公布,质检总局令第170号、海关总署令第238号修改),经风险评估,决定自2018年6月1日起,取消对部分产品(清单见附件)实施进境动植物检疫审批。

  上述产品进口前,相关企业不需再申请办理进境动植物检疫许可证,但货物入境时应当按照规定向海关申报,依法接受检验检疫。

  特此公告。

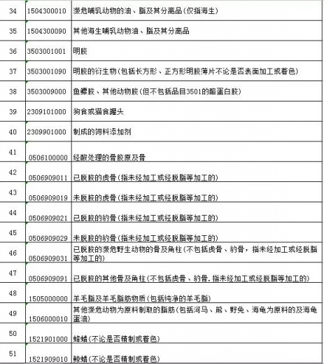
  附件:取消进境动植物检疫审批的产品清单.xls

海关总署

2018年5月29日

w2.jpg

w3.jpg

w4.jpg

w5.jpg

w6.jpg

w7.jpg

↓↓↓ 点击"阅读原文" 查看公告原文及附件
*滑块验证:
您需要登录后才可以回帖 登录 | 注册

本版积分规则

关闭

站长推荐上一条 /2 下一条

QQ|Archiver|手机版|小黑屋|外贸精英网 ( 京ICP备19046145号 )

GMT+8, 2026-4-22 23:47

Powered by Discuz! X3.5 Licensed

Copyright © 2001-2026 Tencent Cloud.

快速回复 返回顶部 返回列表