海关AEO认证全流程服务,100%通过

 找回密码
 注册

QQ登录

只需一步,快速开始

手机号码,快捷登录

手机号码,快捷登录

在线
客服

在线客服服务时间: 9:00-24:00

选择下列客服马上在线沟通:

快速
发帖

客服
热线

010-62010715
7*24小时客服服务热线

关注
微信

关务资讯公众号
顶部
海关AEO认证申请全攻略2022年预归类师考试秘籍中国船务课程视频2020年关务水平测试培训
申请进出口商品预归类视频!AEO认证政策解读商品归类在线解答海关AEO认证,100%通过
AEO认证服务网北京岸谷关务官网预归类服务-归类师权威操作预归类考试网
查看: 91919|回复: 0

广州海关进口疫情防控物资免税申报指南(续二)

[复制链接]
发表于 2023-6-26 09:35:55 | 显示全部楼层 |阅读模式
w1.jpg

为全力保障疫情防控物资快速通关,此前,广州海关发布了《广州海关免税进口防控疫情捐赠物资通关和减免税手续办理指南》《防控新型冠状病毒感染的疫情进口物资免税政策调整》《广州海关进口疫情防控物资免税申报指南(续)》等业务指引。

在此基础上,本指南增加了进口疫情防控物资登记放行后减免税手续办理、已征税的应免税进口物资退税手续办理、进口原产于美国的防疫物资相关事宜等内容,希望能够帮助捐/受赠人用好税收优惠政策,保障政策落实到位。



进口疫情防控物资登记放行后减免税手续办理

为确保用于疫情防控的捐赠物资快速通关,对符合规定的免税进口捐赠物资以及卫生健康主管部门组织进口的直接用于疫情防控的物资(以下简称“卫健进口物资”),紧急情况下海关先登记放行,后再按规定补办减免税相关手续。

在广州海关关区进口的疫情防控物资登记放行后,须在通关放行的次月底前补办相关减免税手续(如有特殊情况请及时与主管海关联系)。办理减免税手续时需注意:

1

减免税申请主体

进口捐赠物资减免税申请人:符合资格的受赠人

卫健进口物资减免税申请人:由相关部门确定的进口单位,可点击链接查看《广州海关进口疫情防控物资免税申报指南(续)》

2

免税税种

进口捐赠物资:免征进口关税和进口环节增值税、消费税

卫健进口物资:免征进口关税

3

征免性质及监管方式

征免性质:新冠肺炎疫情防控进口物资(简称:疫情防控物资,代码:930)

监管方式:捐赠物资,一般贸易、其他进出口免费,进料成品减免、来料成品减免、进料料件内销、来料料件内销,保区进料成品、保区来料成品、保区进料料件、保区来料料件

*只要符合免税资质,不论是捐赠、采购还是加工贸易,统统都可以免!

4

所需资料

进口捐赠物资

    《进出口货物征免税申请表》正本1份;

    境外捐赠函正本1份(适用境外捐赠情形);

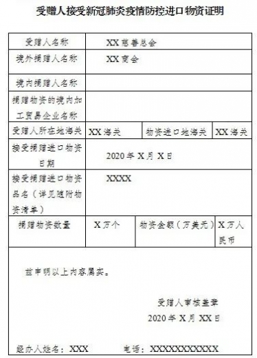
    《受赠人接受新冠肺炎疫情防控进口物资证明》及《进口物资分配使用清单》正本1份;

    若委托办理相关手续的还需提供:

    代理进口协议或代理进口委托书(适用于代理进口情形);

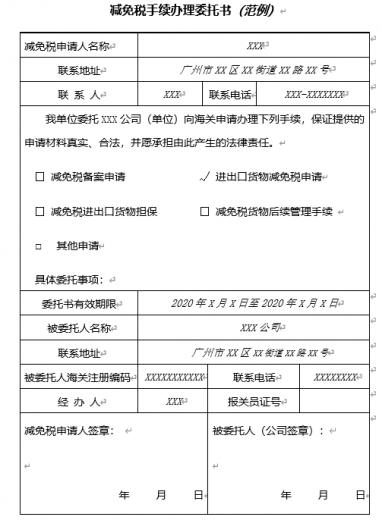
    减免税手续办理委托书(适用于办理减免税手续情形)。

卫健进口物资

    《进出口货物征免税申请表》正本1份;

    进口合同、发票(原件或加盖减免税申请人印章的复印件);

    省级财政厅(局)会同省级卫生健康主管部门确定进口单位名单、进口物资清单(适用非广东省财政厅会同广东省卫生健康委确定的情形);

    若委托办理相关手续的还需提供:

    代理进口协议或代理进口委托书(适用于代理进口情形);

    减免税手续办理委托书(适用于办理减免税手续情形)。

*需要提交原件或纸质材料的,可先向海关提交扫描件电子数据,疫情防控结束后补交;另,此前为紧急通关需要,已按照有关规定出具的上述资料继续有效。

资料填写范例

w2.jpg

w3.jpg

w4.jpg

w5.jpg

5

办理方式

后补减免税手续通过单一窗口无纸化办理,统一提交至广州海关所属天河海关办理。天河海关的关区代码为5135,业务联系人见下文。



已征税的应免税进口物资退税手续办理

1

办理时间

符合免税政策规定的进口物资,已征收的应免税款(包括对美加征的关税及因加征关税而征收的进口环节税),海关在2020年9月30日前(含当日)按规定办理退还手续。

2

办理要求

减免税申请人应在主管海关补办《进出口货物征免税证明》后向申报地海关办理退税手续。其中,已征税进口且尚未申报增值税进项税额抵扣的,可凭主管税务机关出具的《防控新型冠状病毒感染的肺炎疫情进口物资增值税进项税额未抵扣证明》,向海关申请办理退还已征进口关税和进口环节增值税、消费税手续;已申报增值税进项税额抵扣的,仅向海关申请办理退还已征进口关税和进口环节消费税手续。

w6.jpg



进口原产于美国的防疫物资相关事宜

对2020年1月1日至3月31日期间进口的符合免税政策规定且原产于美国的物资,不实施对美加征关税措施。



业务咨询联系人

广州海关关税处:

吴玉琳,020-81102206、13926017922

广州海关所属天河海关:

李露华,020-38920310、13925001906



常见问题解答

1

已按照旧版本出具的《受赠人接受境外慈善捐赠物资进口证明》,是否继续有效?

答:《海关总署关于实施财政部海关总署税务总局2020年第6号公告有关事项的通知》(署税发〔2020〕29号)已公布了新版《受赠人接受新冠肺炎疫情防控进口物资证明》及《进口物资分配使用清单》,受赠人应尽快按照新版本出具证明,但此前已根据《慈善捐赠物资免征进口税收暂行办法》(2015年第102号公告)公布的旧版《受赠人接受境外慈善捐赠物资进口证明》和《捐赠物资分配使用清单》出具的证明继续有效。

2

“接受捐赠进口物资日期”指的什么日期?

答:财政部、海关总署和税务总局联合发布的《关于防控新型冠状病毒感染的肺炎疫情进口物资免税政策的公告》(2020年第6号)规定,“为进一步支持疫情防控工作,自2020年1月1日至3月31日,实行更优惠的进口税收政策”。因此,对于适用“更优惠”进口税收政策的,“接受捐赠进口物资日期”应根据实际情况填写2020年1月1日至3月31日期间。境内加工贸易企业直接捐赠物资日期,适用受赠人接受捐赠的日期。

3

卫生健康主管部门组织进口的物资,由相关部门确定了进口单位名单,进口单位向哪个海关申请办理减免税手续?

答:卫生健康主管部门组织进口的物资,由相关部门确定的进口单位作为减免税申请人,向减免税申请人主管海关办理减免税手续。

4

符合免税资质的受赠人利用社会捐款在境外采购进口疫情防控物资,是否可以享受税收优惠政策?

答:可以,将捐款人作为物资捐赠人填写在《受赠人接受新冠肺炎疫情防控进口物资证明》的捐赠人栏目。

5

《受赠人接受新冠肺炎疫情防控进口物资证明》中的“境外捐赠人名称”“境内捐赠人名称”“捐赠物资的境内加工贸易企业名称”栏目都要填写吗?

答:上述3个栏目按照实际情况选其一填写。



海关提醒

其他未尽事宜按公告办理,海关总署及广州海关另有新的、特别规定的,从其规定。

供稿:关税处、天河海关

点击“阅读原文”下载相关资料模板

w7.jpg
*滑块验证:
您需要登录后才可以回帖 登录 | 注册

本版积分规则

关闭

站长推荐上一条 /2 下一条

QQ|Archiver|手机版|小黑屋|外贸精英网 ( 京ICP备19046145号 )

GMT+8, 2026-5-15 00:47

Powered by Discuz! X3.5 Licensed

Copyright © 2001-2026 Tencent Cloud.

快速回复 返回顶部 返回列表