2020年预归类考试实战课程

 找回密码
 注册

QQ登录

只需一步,快速开始

手机号码,快捷登录

手机号码,快捷登录

在线
客服

在线客服服务时间: 9:00-24:00

选择下列客服马上在线沟通:

快速
发帖

客服
热线

010-62010715
7*24小时客服服务热线

关注
微信

关务资讯公众号
顶部
海关AEO认证申请全攻略2022年预归类师考试秘籍中国船务课程视频2020年关务水平测试培训
申请进出口商品预归类视频!AEO认证政策解读商品归类在线解答海关AEO认证,100%通过
AEO认证服务网北京岸谷关务官网预归类服务-归类师权威操作预归类考试网
查看: 3553|回复: 0

《进口烟花检验规程》发布,海关帮您划重点!

[复制链接]
发表于 2022-7-8 22:08:41 | 显示全部楼层 |阅读模式
2021年11月22日,海关总署2021年97号公告发布了《进口烟花检验规程》,已于2022年6月1日起实施。《进口烟花检验规程》规范了进口烟花的通用要求、检验、判定和不合格处置。那么如何读懂《进口烟花检验规程》?下面让我们一起来看看。
烟花又称花炮、烟火、焰火、炮仗,由中国劳动人民较早发明,常用于盛大的典礼或表演中。根据GB 10631—2013《烟花爆竹 安全与质量》,烟花爆竹的定义为:以烟火药为主要原料制成,引燃后通过燃烧或爆炸,产生光、声、色、型、烟雾等效果,用于观赏,具有易燃易爆危险的物品。

《进口烟花检验规程》发布,海关帮您划重点!w2.jpg

一、适用范围

《进口烟花检验规程》适用于进口烟花的检验,其中包含个人燃放类烟花和专业燃放类烟花两类。个人燃放类烟花是指具有较低危险性,可由普通消费者燃放的c级、d级烟花;专业燃放类烟花是指可能具有较高危险,仅由专业人员燃放的烟花。

二、通用要求

(一)技术资料要求
进口烟花在申报检验时,应提供如下技术资料,内容应准确并互相一致:
1.进口烟花经营企业的主管部门许可材料;
2.进口烟花经营企业符合性声明;
3.进口烟花的中文标志样本和燃放说明样本,应符合GB 24426—2015《烟花爆竹 标志》相关规定;
4.产品结构示意图、药物成分表和产品出厂合格证明。
(二)检验监管要求
进口烟花检验实行型式试验和批检验相结合,批检验在型式试验合格前提下进行。
1.型式试验
型式试验包括外观规格、标志、部件、结构和材质、禁限用药剂和药量、燃放性能、热安定性试验和碰撞试验。个人燃放类烟花和专业燃放类烟花分别按照表1和表2进行抽样。

《进口烟花检验规程》发布,海关帮您划重点!w3.jpg

《进口烟花检验规程》发布,海关帮您划重点!w4.jpg

型式试验所有检验项目合格,则型式试验合格。
2.批检验
批检验应在型式试验合格的前提下进行。检验项目包括外观规格、标志、部件、销售包装和运输包装检验。烟花抽样样本量见表3,包装按照表3样本量的50%抽取,数量进位取整。

《进口烟花检验规程》发布,海关帮您划重点!w5.jpg

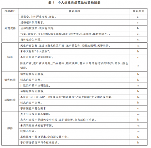
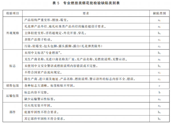
当一个产品有多个缺陷类别时,按最严重的缺陷类别统计缺陷产品数。个人燃放类烟花缺陷类别和缺陷表见表4,专业燃放类烟花缺陷类别和缺陷表见表5。

《进口烟花检验规程》发布,海关帮您划重点!w6.jpg

《进口烟花检验规程》发布,海关帮您划重点!w7.jpg

烟花批检验接受与拒收见表6。对应缺陷类别的缺陷产品数小于或等于可接受数(Ac),则该检验批判定合格。只要有一种对应缺陷类别的缺陷产品数等于或大于拒收数(Re),该检验批判定不合格。

《进口烟花检验规程》发布,海关帮您划重点!w8.jpg

3.运输危险性分类核查
海关核查烟花的危险性分类结果是否与产品特性一致、包装是否与分类结果相适应,必要时可通过联合国《试验和标准手册》规定的试验确定。如发现核查结果与所标示的分类结果不一致或包装与分类结果不适应,应判该批不合格。

三、不合格处置

(一)海关可以对提交批逐个检查,也可以抽样检查进行验证,一旦发现致命缺陷,则判定该批不合格。

(二)含有缺陷类别为a1致命缺陷的不合格批,不允许再次申报,按规定办理退运或销毁。不含有缺陷类别为a1致命缺陷但含有其他缺陷类别的且不涉及人身财产安全、健康、环境保护项目不合格的,判定的不合格批经海关同意,剔除不合格品后,可以在海关的监督下在有资质的场所进行整改,允许再次申报。
(三)海关对再次申报的检验批重新进行检验,检验符合要求则判定合格,检验不符合要求则判定不合格并不允许再次申报,按规定办理退运或销毁。
(四)经运输危险性分类核查判定不合格的,经海关同意,可以在海关的监督下在有资质的场所进行整改,允许再次申报。如不能整改或整改不符合要求则不允许再次申报,按规定办理退运或销毁。

四、特别提示

(一)产品要求。个人燃放类烟花和专业燃放类烟花的产品要求和最大允许药量应符合GB 10631—2013《烟花爆竹 安全与质量》的规定。

(二)型式检验要求。海关对不同生产商的烟花按照类别实施型式试验,原则上每年一次,也可根据风险大小对企业声明的产品质量安全情况(如药量、燃放性能等)、运输分类结果等实行抽查验证。
(三)检验场所要求。海关应在具有资质的场所开展检验工作,场所应符合GB 50161—2009《烟花爆竹工程设计安全规范》的要求。检验场所不应有无关人员靠近,检验环境应光线充足或照明良好,无火源、无直射光或电磁场干扰。

转载请注明来源“海关发布”(部分图片源自网络)

供稿/ 北京海关、南昌海关

审核/ 海关总署商品检验司

监制/ 陶永

审校/ 赵宁宁、雷煦

编辑/ 代俊

美术编辑/ 卫昊

         
原文作者:海关发布
*滑块验证:
您需要登录后才可以回帖 登录 | 注册

本版积分规则

关闭

站长推荐上一条 /2 下一条

QQ|Archiver|手机版|小黑屋|外贸精英网 ( 京ICP备19046145号 )

GMT+8, 2026-5-14 10:59

Powered by Discuz! X3.5 Licensed

Copyright © 2001-2026 Tencent Cloud.

快速回复 返回顶部 返回列表