2020年预归类考试实战课程

 找回密码
 注册

QQ登录

只需一步,快速开始

手机号码,快捷登录

手机号码,快捷登录

在线
客服

在线客服服务时间: 9:00-24:00

选择下列客服马上在线沟通:

快速
发帖

客服
热线

010-62010715
7*24小时客服服务热线

关注
微信

关务资讯公众号
顶部
海关AEO认证申请全攻略2022年预归类师考试秘籍中国船务课程视频2020年关务水平测试培训
申请进出口商品预归类视频!AEO认证政策解读商品归类在线解答海关AEO认证,100%通过
AEO认证服务网北京岸谷关务官网预归类服务-归类师权威操作预归类考试网
查看: 1979|回复: 0

海关总署研究中心2022年度公开招聘工作人员公告

[复制链接]
发表于 2022-5-26 05:24:45 | 显示全部楼层 |阅读模式
点击“蓝字”关注我们
2 e$ z# k. Y! y2 @2 [2 K) j) ~8 c/ `& M
根据《事业单位人事管理条例》和《事业单位公开招聘人员暂行规定》,经人事主管部门审核同意,海关总署研究中心现面向社会公开招聘工作人员。有关事项公告如下:
) \1 i  [* T, M' O9 B+ _一、单位简介
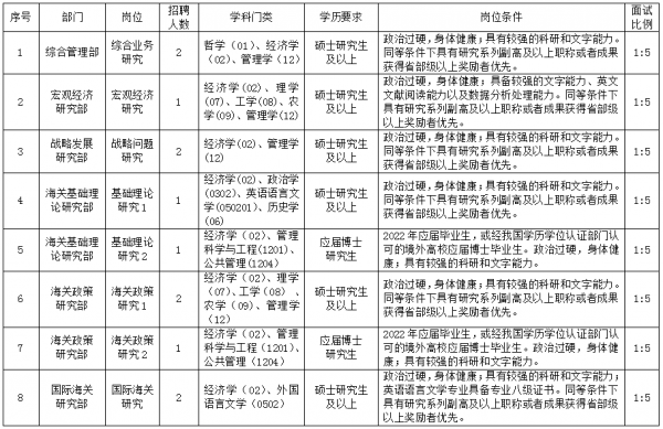
7 z" u3 A+ r& _海关总署研究中心是海关总署在京直属事业单位,主要承担海关综合性发展规划研究,海关宏观管理政策、重大业务制度及业务改革研究,优化海关监管和服务研究,与海关工作相关的国家宏观经济和对外贸易形势研究等工作。海关总署研究中心共6个内设部门,分别是:综合管理部、宏观经济研究部、战略发展研究部、海关基础理论研究部、海关政策研究部、国际海关研究部。4 K' ?8 ]5 X  J# m0 K+ Q/ l
二、招聘岗位
6 t; L, O- r; k  M7 y' D3 ]2 R3 Q# @$ x, ?) [, d
海关总署研究中心2022年度公开招聘工作人员公告w2.jpg
2 e' {) h- j  G- v% h
: n( P/ O& b( Z, Q# B招聘人员为海关总署直属事业单位事业编制工作人员,相关待遇按国家政策规定执行。
- i  O+ y- B/ e) I5 U: a三、报名条件
5 r" N# u/ E( d3 T, {1 H(一)具有中华人民共和国国籍;
* I7 r3 \4 C# T  t' o1 s(二)遵守中华人民共和国宪法和法律法规;
. d" J, i. h2 x3 H# ]; J; I- x& ~(三)具有良好的道德品行;
$ k2 F* K/ p1 r(四)具有北京市常住户口或符合北京市相关落户政策的博士后出站人员;$ i7 C$ K8 w9 ?6 h1 `+ f
(五)年龄不超过35周岁(1987年5月31日后出生),博士研究生或具有研究系列副高及以上职称者可放宽到40周岁(1982年5月31日后出生)。0 v- ~1 I- @7 A% k, G9 G  `, K
四、报名方式0 h* Y) J( b; u; F6 u- I
(一)报名截止时间:2022年5月31日24:00,以电子邮件送达时间为准。
% {$ r3 E0 h  I  o) ^: P8 r(二)报名方式:本次公开招聘采取网上报名方式。报考人员下载并填写《公开招聘报名表》。(阅读原文下载附件)
& a6 d: c  c3 G2 O8 Y2 `7 |) |报名采取网络报名方式进行。报考人员下载并填写《公开招聘报名表》,另附本人身份证复印件(正反面)、户口薄首页及本人页复印件、学历学位证书复印件等,应届毕业生还需提供学生证、在校成绩单、教育部学籍在线验证报告和就业推荐表等材料,制成一个压缩文件(文件名格式“姓名+报考岗位”),发送至邮箱(yjzx@customs.gov.cn)。0 P$ j$ `% V$ |3 j4 G0 }& V3 P7 B
(三)注意事项:报考人员只能选择一个岗位进行报名,如有重复报名的,取消报考资格。报考人员所提供的材料应真实、准确,如有提供虚假材料的,一经查实,立即取消报考资格。报考人员不得使用新、旧身份证号同时报名,报名与考试时使用的身份证必须一致。$ I" s* r# G8 S
五、资格审查+ T) c  v5 u3 d) w  \7 r; b$ G
根据岗位条件、学历和专业等要求,对报考人员的基本信息、报考资格进行审核。若某岗位报名人数少于3人,则该岗位取消招聘。资格审核通过人员名单将在中国海关总署网站(http://www.customs.gov.cn)发布,并电话通知本人。
' O; x: ?! e. A( x8 P2 {9 G六、组织考试
& z( u2 c  C$ S" v$ ?考试分为笔试和面试,均为百分制,分值各占50%。资格审查通过人员将统一参加笔试。考生笔试成绩达到合格线(70分)以后,根据岗位招聘人数要求和笔试成绩从高到低的排序,按照 1︰5的比例确定进入面试的人员名单。若比例不足1︰5时,达到合格线的人数全部进入面试环节。进入面试人员名单及笔试、面试成绩将在海关总署网站发布,并电话通知本人。若进入面试人员主动放弃面试资格,将依次递补人选。
0 V; }! w  {- e3 N6 l$ K2 g参加笔试时,须携带本人身份证原件;参加面试时,须携带本人身份证、户口薄、学历学位证书等报名材料原件。' S1 c3 u- Q- X  ]& z1 g- F
七、考察和体检
$ M' E- g+ r2 J" }1 A根据笔试和面试总成绩排名,按1︰1的比例确定入围考察人选。经考察合格后进入体检环节,体检标准参照《国家公务员录用体检通用标准》执行。拟聘人员经考察、体检确定为不合格或自愿放弃应聘的,取消其拟聘人员资格,并按总成绩排名顺序依次递补。" b& |0 T4 o% g# b8 @
八、公示拟聘人员: r( `( ~; i! b) D
根据考察情况和体检结果,最终确定拟聘人选。拟聘人员名单将在人社部“中央和国家机关所属事业单位公开招聘服务平台”和中国海关总署网站公示,公示期为7个工作日。7 N2 U7 r% _5 ~7 R
九、联系方式; t1 F5 E0 N8 u
(一)招聘咨询电话:010-65194626;* b* \  E0 ~# A3 E8 _6 _  N1 k
(二)监督举报电话:010-86306085;7 C1 ~7 l7 I, \* N
(三)联系地址:北京市东城区安定门外大街56号院,邮政编码:100011。$ w" V* v, `& c8 o# K# H
+ r: I2 `. A; V
海关总署研究中心2022年度公开招聘工作人员公告w3.jpg   ?# ?1 A; K( p0 M
3 d2 U* L5 w4 Y
编辑:常相婧% Y& O( @' k3 O, g" I( C# W
审校:王国秀出品:中国海关传媒中心投稿邮箱:569613217@qq.com(秀米投稿账号同邮箱)) C2 N  J7 X# B% J" i  {! {
6 o. x0 W# e9 |* h! M. C- V( |
          8 H. x! F. J6 J
原文作者:中国海关杂志
*滑块验证:
您需要登录后才可以回帖 登录 | 注册

本版积分规则

关闭

站长推荐上一条 /2 下一条

QQ|Archiver|手机版|小黑屋|外贸精英网 ( 京ICP备19046145号 )

GMT+8, 2026-4-21 05:35

Powered by Discuz! X3.5 Licensed

Copyright © 2001-2026 Tencent Cloud.

快速回复 返回顶部 返回列表