全归类师在线,免费帮你解决商品归类疑难问题

 找回密码
 注册

QQ登录

只需一步,快速开始

手机号码,快捷登录

手机号码,快捷登录

在线
客服

在线客服服务时间: 9:00-24:00

选择下列客服马上在线沟通:

快速
发帖

客服
热线

010-62010715
7*24小时客服服务热线

关注
微信

关务资讯公众号
顶部
海关AEO认证申请全攻略2022年预归类师考试秘籍中国船务课程视频2020年关务水平测试培训
申请进出口商品预归类视频!AEO认证政策解读商品归类在线解答海关AEO认证,100%通过
AEO认证服务网北京岸谷关务官网预归类服务-归类师权威操作预归类考试网
查看: 5487|回复: 0

“单一窗口”代理报关委托,就这么简单

[复制链接]
发表于 2021-11-13 11:36:50 | 显示全部楼层 |阅读模式
“单一窗口”代理报关委托,就这么简单-1.jpg


“单一窗口”代理报关委托,就这么简单-2.jpg



*登录中国国际贸易单一窗口:
https://www.singlewindow.cn/
*登录方式: 卡介质
*浏览器:建议使用谷歌浏览器

“单一窗口”代理报关委托,就这么简单-3.jpg






报关代理委托业务流程:

“单一窗口”代理报关委托,就这么简单-4.jpg

(*点击大图查看)




进出口企业(委托方)操作流程:
首先,先了解下何为委托书。
《代理报关委托书》是进出口货物收发货人根据《海关法》要求提交报关企业的具有法律效力的授权证明。在“单一窗口”报关代理委托系统中又称委托申请。
01

点击左侧菜单栏“委托关系管理——发起委托申请”,系统弹出《委托报关协议通用条款》,阅读协议后点击【同意】蓝色按钮后,右侧界面展示委托关系(委托书)录入界面。

“单一窗口”代理报关委托,就这么简单-5.jpg



02

录入委托关系表相关内容:

“单一窗口”代理报关委托,就这么简单-6.jpg



填制规范:
委托方企业海关编码:手工录入“10位海关编码”。
(海关编码,即海关分配给企业的代码,在企业办理海关注册登记和备案手续后,企业正式成为报关单位,《进出口货物收发货人报关注册登记证书》上的10位数字海关注册登记编码,是企业唯一的和终身的经营单位编码。海关注册登记和备案企业在“单一窗口”也可完成。)
委托关系有效期:下拉菜单中选择(3个月/6个月/9个月/12个月)。
委托方式 :根据实际需要,单选勾选“逐票”或“长期”。
委托内容 :根据实际需要勾选,可多选( A、填单申报;B、申请、联系和配合实施检验检疫;C、辅助查验;D、代缴税款;E、设立手册(账册);F、核销手册(账册);G、领取海关证明文件、证书证单等;H、其他)。


被委托方(以恒捷供应链为例,与其签订相关协议或合同后可填写的内容):
被委托方统一社会信用代码:91440300790492993L
被委托方企业海关编码:4403068932
被委托方企业名称:深圳市恒捷供应链有限公司
被委托方法人代表授权签署人:(*敬请咨询恒捷客服)


03

确认录入完毕并且数据准确无误,点击界面右上方的【发起】蓝色按钮,联系和通知被委托方(即报关行,例如恒捷供应链)确认即可。


切记:一定需要被委托方确认后,方可继续操作完成“签订委托协议”!若不然,系统便会出现以下提示:

“单一窗口”代理报关委托,就这么简单-7.jpg



04

一旦被委托方确认后,便可点击“签订委托协议”进行协议内容填写。


委托协议:是进出口货物收发货人(或单位)经办人员(委托方)与报关企业经办报关员(被委托方),按照《海关法》的要求签署的明确具体委托报关事项和双方责任的具有法律效力的文件。

“单一窗口”代理报关委托,就这么简单-8.jpg



操作提示:将委托协议的具体内容录入完毕后,无需点击任何按钮,将光标置于字段中,一直点击键盘回车键;或将光标置于最后一个字段(被委托方联系电话)内,点击一次回车键,当前录入的内容,自动跳转至上方列表中即可,如下图:

“单一窗口”代理报关委托,就这么简单-9.jpg



温馨提醒:此处填写的具体内容,需包含委托报关的主要货物名称、HS编码、货物总价、提(运)单号、数(重)量、包装情况、原产地/货源地(地区)等详尽信息,恒捷供应链专业的归类报关团队,能按客户提供的资料准确填制相关信息,让整个流程更加符合海关合规性要求。
05

确认数据无误后,在列表中勾选委托协议(可多选,建议一次性完成所有需报关货物的填制),点击右侧“发起”按钮,在弹出提示中选择“是”,发送(申报)委托协议的数据:

“单一窗口”代理报关委托,就这么简单-10.jpg



06

发送(申报)委托协议后,可在“查询统计”中对委托关系及委托协议进行查询:

“单一窗口”代理报关委托,就这么简单-11.jpg



委托关系(委托书)和委托协议的状态简介:


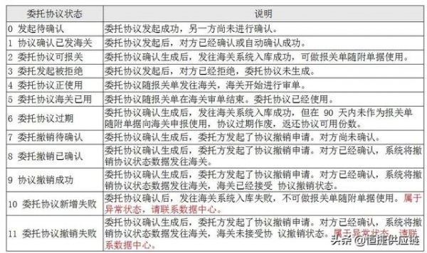
(1)委托关系(委托书)状态:

“单一窗口”代理报关委托,就这么简单-12.jpg

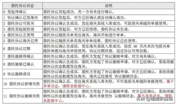
(2)委托协议状态:

“单一窗口”代理报关委托,就这么简单-13.jpg






被委托方(报关行)操作流程:
企业朋友点击进入该系统时,很多朋友都有同样的疑问:系统上“企业登记”模块是怎么用的呀?这个模块,是被委托方也就是报关行来操作的。报关行只有在这里进行“报关企业信息登记”,待报关协会审核通过后,进出口企业才能在此系统查询到您的信息,后续操作方可顺利进展哦。


此处的报关协会,是“广东深圳报关协会”,恒捷供应链是会员单位。

“单一窗口”代理报关委托,就这么简单-14.jpg



所以,首次操作报关代理委托或想成为被委托方的报关企业,记得要在此提前进行登记哦!

“单一窗口”代理报关委托,就这么简单-15.jpg



进出口企业向代理报关发起委托申请后,被委托方报关企业分别可在“确认委托申请”及“确认委托协议”中进行操作。


1
使用已绑定卡介质的管理员账号(或法人卡)与操作员账号(或操作员卡)登录后,点击左侧菜单栏“委托关系管理——确认委托申请”,进行操作:

“单一窗口”代理报关委托,就这么简单-16.jpg



2
输入查询条件,点击“查询”,待下方出现数据后,点击“查看委托关系详情”,点击后界面跳转至委托关系(委托书)详情界面,该界面的内容只允许查看,不可修改。

“单一窗口”代理报关委托,就这么简单-17.jpg

确认数据无异常后可点击“确认”,此时委托书便建立。若发现委托内容有误,则可点击“拒绝”按钮。


3
委托书建立后,被委托方报关企业便可通知进出口企业发起委托申请。进出口企业发起委托申请后,报关企业则可以在“确认委托协议”确认啦~

“单一窗口”代理报关委托,就这么简单-18.jpg


“单一窗口”代理报关委托,就这么简单-19.jpg


“单一窗口”代理报关委托,就这么简单-20.jpg



4
【接受】操作成功后的委托协议状态,变为“委托确认已发海关”,等待海关系统接收成功并返回“委托协议可报关”的状态,即可为进出口企业代理报关啦!敲黑板:记得从发起委托申请开始哦~

“单一窗口”代理报关委托,就这么简单-21.jpg



很简单,有没有?

操作起来吧!



如果委托“恒捷供应链”报关,

我们有专业客服1对1服务。

元器件报关,就找恒捷!




“单一窗口”代理报关委托,就这么简单-22.jpg

END





文章来源:深圳95198
*滑块验证:
您需要登录后才可以回帖 登录 | 注册

本版积分规则

关闭

站长推荐上一条 /2 下一条

QQ|Archiver|手机版|小黑屋|外贸精英网 ( 京ICP备19046145号 )

GMT+8, 2026-4-23 09:17

Powered by Discuz! X3.5 Licensed

Copyright © 2001-2026 Tencent Cloud.

快速回复 返回顶部 返回列表