2020年预归类考试实战课程

 找回密码
 注册

QQ登录

只需一步,快速开始

手机号码,快捷登录

手机号码,快捷登录

在线
客服

在线客服服务时间: 9:00-24:00

选择下列客服马上在线沟通:

快速
发帖

客服
热线

010-62010715
7*24小时客服服务热线

关注
微信

关务资讯公众号
顶部
海关AEO认证申请全攻略2022年预归类师考试秘籍中国船务课程视频2020年关务水平测试培训
申请进出口商品预归类视频!AEO认证政策解读商品归类在线解答海关AEO认证,100%通过
AEO认证服务网北京岸谷关务官网预归类服务-归类师权威操作预归类考试网
查看: 2724|回复: 0

明胶进口报关流程及手续「建议收藏」

[复制链接]
发表于 2021-10-20 07:40:44 | 显示全部楼层 |阅读模式
明胶按其性能和用途可分为照相明胶、食用明胶和工业明胶。根据用途不同,对明胶的质量要求也不一样。用作粘结剂使用时,主要要求粘接强度。用于照相、食品、医药等领域时,则强调产品的纯度。

明胶进口报关流程及手续「建议收藏」-1.jpg

进口明胶的海关检验监管要求
1、注册登记和备案根据《进出口饲料和饲料添加剂检验检疫监督管理办法》,海关总署对允许进口饲料和饲料添加剂的国家或者地区的生产企业实施注册登记制度,因此饲用进口明胶应当来自注册登记的境外生产企业。注册登记企业名单在海关总署动植司“企业信息”栏目中公布。
海关对饲料进口企业实施备案管理,进口企业应当在首次申报前或者申报时通过“互联网+海关”向所在地海关备案。


2、检疫审批
根据《海关总署关于取消部分产品进境动植物检疫审批的公告》(公告2018年第51号)),自2018年6月1日起,进口明胶不需实施进境动植物检疫审批,相关企业进口前不需再申请办理进境动植物检疫许可证,但货物入境时应当按照规定向海关申报,依法接受检验检疫。


3、禁限准入
明胶(饲用)不得来自相关动物疫病流行国家地区,疫情信息可以通过海关总署动植司“检疫要求和警示信息”栏目查询。


4、申报
◆进口明胶通过单一窗口系统申报时,应根据产品实际用途选择正确的货物名称和检验检疫代码。

明胶进口报关流程及手续「建议收藏」-2.jpg

◆对申报用于人类食品或动物饲料添加剂及原料的明胶,向海关申报时须注明用于人类食品加工或用于动物饲料加工。食品添加剂明胶应在备注栏填写“食品添加剂”,货物用途栏选择“食品添加剂”。
◆对申报仅用于工业用途,不用于人类食品或动物饲料添加剂及原料的明胶,企业须提交贸易合同及非用于人类食品和动物饲料添加剂及原料产品用途的证明。工业明胶在货物用途栏选择“工业用途”。
◆外包装上须印明产品用途(用于食品加工或动物饲料加工或仅用于工业用途和不用于人类食品或动物饲料添加剂及原料),所印内容必须与向海关申报用途一致。
◆进口食品添加剂明胶应当随附合格证明材料。


5、明胶的质量安全标准要求
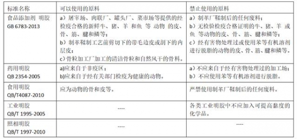
由于明胶种类及用途的不同,其原料要求也不尽相同,我国国家标准或行业标准对不同种类明胶的原料进行了详细规定。


(1)原料要求

明胶进口报关流程及手续「建议收藏」-3.jpg



(2)感官要求

明胶进口报关流程及手续「建议收藏」-4.jpg



(3)理化指标

明胶进口报关流程及手续「建议收藏」-5.jpg



(4)医用明胶理化指标

明胶进口报关流程及手续「建议收藏」-6.jpg



(5)微生物指标

明胶进口报关流程及手续「建议收藏」-7.jpg





6、后续监管
◆饲用明胶进口企业应当建立经营档案,记录进口明胶的申报号、品名、数/重量、包装、输出国家或者地区、国外出口商、境外生产企业名称及其注册登记号、《入境货物检验检疫证明》、进口饲料流向等信息,记录保存期限不得少于2年。
◆进口食品添加明胶企业应当建立明胶质量信息档案,如实记录以下内容:
(一)进口时向海关申报的报关号、品名、数/重量、包装、生产和输出国家或者地区、生产日期、保质期等内容;
(二)国外出口商、境外生产企业名称及其在所在国家或者地区获得的资质证书号;
(三)进口食品添加剂中文标签样张、中文说明书样本;
(四)海关签发的检验检疫证单;
(五)进口食品添加剂流向等信息。
档案保存期限不得少于2年,且不能少于保质期。


风险提示
工业明胶用肉眼很难分辨,其产品中含有砷、汞、铅、铬等超标的重金属或者残留的化学成分,进入人体会破坏人体骨骼及造血干细胞,长期服用会导致骨质疏松,甚至会带来致癌隐患。不少不良商家非法使用本低廉的工业明胶代替食品明胶,给消费者人身健康带来巨大的安全隐患。因此,工业明胶被列入国家卫计委《食品中可能违法添加的非食用物质和易滥用的食品添加剂名单(第三批)》“黑名单”。


延伸阅读
毒胶囊事件
2012年4月15日,央视《每周质量报告》曝光,河北一些企业用生石灰给皮革废料(“蓝矾皮”)进行脱色漂白和清洗,随后熬制成工业明胶,卖给浙江新昌县药用胶囊生产企业,最终流向药品企业。经调查发现,9家药厂的13个批次药品所用胶囊重金属铬含量超标,其中超标最多的达90多倍。
明胶皮冻
2016年5月6日,吉林省通化公安机关破获一起生产、销售有毒有害食品案件,扣押用于生产加工有毒有害食品工业明胶64吨,涉案金额近亿元,不法分子从山西等地采购工业明胶,通过调换食用明胶包装的方式,销售给北京、河北、辽宁等地,用于制成皮冻、凉皮进行贩卖
*滑块验证:
您需要登录后才可以回帖 登录 | 注册

本版积分规则

关闭

站长推荐上一条 /2 下一条

QQ|Archiver|手机版|小黑屋|外贸精英网 ( 京ICP备19046145号 )

GMT+8, 2026-4-23 06:30

Powered by Discuz! X3.5 Licensed

Copyright © 2001-2026 Tencent Cloud.

快速回复 返回顶部 返回列表