2020年预归类考试实战课程

 找回密码
 注册

QQ登录

只需一步,快速开始

手机号码,快捷登录

手机号码,快捷登录

在线
客服

在线客服服务时间: 9:00-24:00

选择下列客服马上在线沟通:

快速
发帖

客服
热线

010-62010715
7*24小时客服服务热线

关注
微信

关务资讯公众号
顶部
海关AEO认证申请全攻略2022年预归类师考试秘籍中国船务课程视频2020年关务水平测试培训
申请进出口商品预归类视频!AEO认证政策解读商品归类在线解答海关AEO认证,100%通过
AEO认证服务网北京岸谷关务官网预归类服务-归类师权威操作预归类考试网
查看: 2457|回复: 0

首批国家加工贸易产业园认定名单出炉 新疆这个地方上榜

[复制链接]
发表于 2021-9-15 19:22:18 | 显示全部楼层 |阅读模式
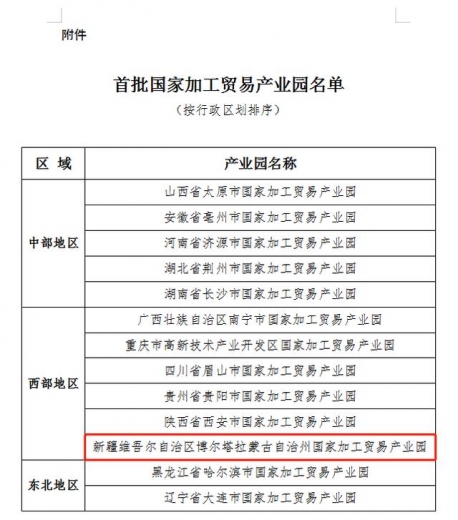
近日,商务部外贸司印发《关于发布首批国家加工贸易产业园认定名单的通知》(以下简称《通知》),认定首批13家国家加工贸易产业园。其中,新疆维吾尔自治区博尔塔拉蒙古自治州国家加工贸易产业园榜上有名!

首批国家加工贸易产业园认定名单出炉 新疆这个地方上榜-1.jpg

博州加工贸易产业园“两区一园”规划总面积64.22平方公里(第一阶段国家批复面积25.5平方公里,未来三年计划新增土地38.72平方公里)。依托当前发展基础,产业园投资规模逐步扩大,产业聚集效应初见成效,装备制造、电子产品、智能制造、出口医用材料、纺织服装、进口农产品和林木精深加工、进口矿产资源加工等产业快速增长,已成为推动博州经济高质量发展的重要载体。

首批国家加工贸易产业园认定名单出炉 新疆这个地方上榜-2.jpg

阿拉山口综合保税区

此次认定的首批国家加工贸易产业园共计13家。其中,中部地区有5家产业园,西部地区有6家产业园,东北地区有2家产业园。博州获批国家加工贸易产业园,将促进博州落实好国家推进加工贸易梯度转移政策,有效建立与东部加工贸易产业发展较快地区的合作互济机制,深层次推进博州加工贸易转型升级。
*滑块验证:
您需要登录后才可以回帖 登录 | 注册

本版积分规则

关闭

站长推荐上一条 /2 下一条

QQ|Archiver|手机版|小黑屋|外贸精英网 ( 京ICP备19046145号 )

GMT+8, 2026-4-23 22:54

Powered by Discuz! X3.5 Licensed

Copyright © 2001-2026 Tencent Cloud.

快速回复 返回顶部 返回列表