海关AEO认证全流程服务,100%通过

 找回密码
 注册

QQ登录

只需一步,快速开始

手机号码,快捷登录

手机号码,快捷登录

在线
客服

在线客服服务时间: 9:00-24:00

选择下列客服马上在线沟通:

快速
发帖

客服
热线

010-62010715
7*24小时客服服务热线

关注
微信

关务资讯公众号
顶部
海关AEO认证申请全攻略2022年预归类师考试秘籍中国船务课程视频2020年关务水平测试培训
申请进出口商品预归类视频!AEO认证政策解读商品归类在线解答海关AEO认证,100%通过
AEO认证服务网北京岸谷关务官网预归类服务-归类师权威操作预归类考试网
查看: 2381|回复: 0

「通关类」进口产品涉及3C认证常见问题-《欣海-丁丁检务工作室》

[复制链接]
发表于 2021-8-31 19:11:13 | 显示全部楼层 |阅读模式
经常有人来咨询,问进口的产品HS编码涉及强制认证,客户也提供了相关的证书,但是和我们日常看到的3C证书不一样,是否可以使用?今天就和大家分享下,小编是如何区分客户提供的文件的,供大家参考。
问题一:国家强制性产品认证试验报告是强制认证证书吗?(见下图样张)

「通关类」进口产品涉及3C认证常见问题-《欣海-丁丁检务工作室》-1.jpg

这种国家强制性产品认证试验报告是针对企业或者厂家在申请3C认证时对产品进行检测后而出具。但是有了试验报告后还需要进行产品认证相关流程后方能取得3C认证证书。因此国家强制性产品认证试验报告不是3C认证证书不能用于通关


问题二:CQC产品认证证书是强制认证证书吗?(见下图样张)

「通关类」进口产品涉及3C认证常见问题-《欣海-丁丁检务工作室》-2.jpg

我国从2002年5月1日起实行国家强制认证制度(3C认证),对于列入3C目录的产品实行强制性产品认证,对于未列入目录的产品若需要认证,可采用自愿性产品认证的方式,即CQC认证。
一般而言,3C认证范围和CQC认证范围是没有交集的,也就是能做3C认证的产品肯定做不了CQC认证,能做CQC认证的产品肯定也做不了3C认证。因此CQC证书不能作为产品取得了3C认证用于通关。


问题三:日常通关3C证书是什么样子,有样本吗?


第一种,强制性产品认证证书(英文版)(见下图样张)

「通关类」进口产品涉及3C认证常见问题-《欣海-丁丁检务工作室》-3.jpg



第二种,强制性产品认证证书(中文版)(见下图样张)

「通关类」进口产品涉及3C认证常见问题-《欣海-丁丁检务工作室》-4.jpg

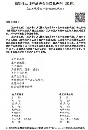
第三种:强制性认证产品符合性自我声明(见下图样张)

「通关类」进口产品涉及3C认证常见问题-《欣海-丁丁检务工作室》-5.jpg


「通关类」进口产品涉及3C认证常见问题-《欣海-丁丁检务工作室》-6.jpg

丁渊

  • 上海欣海报关有限公司关务经理
  • 关务、检务专家
  • 上海市报关协会专家
  • 上海报关协会优秀讲师
  • 《报关单改版指南》主要撰稿人之一
  • 欣海丁丁检务工作室负责人
*滑块验证:
您需要登录后才可以回帖 登录 | 注册

本版积分规则

关闭

站长推荐上一条 /2 下一条

QQ|Archiver|手机版|小黑屋|外贸精英网 ( 京ICP备19046145号 )

GMT+8, 2026-4-24 12:54

Powered by Discuz! X3.5 Licensed

Copyright © 2001-2026 Tencent Cloud.

快速回复 返回顶部 返回列表